
Application Report
SCPA033 - October 2002
1
PCI1520 Implementation Guide
Computer Connectivity Solutions
ABSTRACT
This document is provided to assist platform designers using the PCI1520 dual-socket PC
Card controller. Detailed information can be found in the PCI1520 data manual.
However, this document provides design suggestions for the various options when
designing in the PCI1520.
Contents
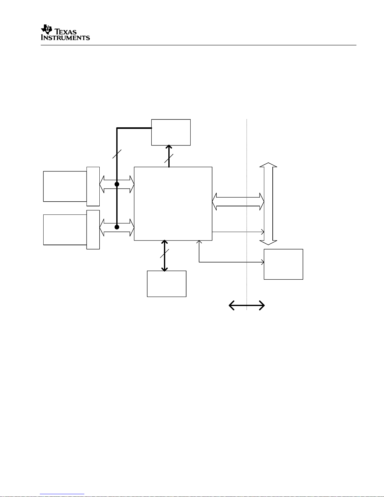
1 PCI1520 Typical System Implementation.......................................................................................................................3
2 Power Considerations......................................................................................................................................................4
2.1 Internal Voltage Regulator ........................................................................................................................................4
2.2 Clamping Rails..........................................................................................................................................................4
2.3 Bypass Capacitors....................................................................................................................................................4
3 Power Switch Implementation.........................................................................................................................................5
4 PCI Bus Interface..............................................................................................................................................................6
5 PC Card Interface..............................................................................................................................................................7
6 Miscellaneous Pin Interface.............................................................................................................................................8
6.1 Multifunction Terminals.............................................................................................................................................8
6.2 SPKROUT.................................................................................................................................................................8
6.3 SUSPEND#...............................................................................................................................................................8
7 Interrupt Configurations ..................................................................................................................................................9
7.1 Parallel PCI Interrupts Only.......................................................................................................................................9
7.2 Parallel IRQ and Parallel PCI Interrupts....................................................................................................................9
7.3 Serial IRQ and Parallel PCI Interrupts.......................................................................................................................9
7.4 Serial IRQ and Serial PCI Interrupts .........................................................................................................................9
8 Software Considerations ...............................................................................................................................................10
8.1 EEPROM Configuration..........................................................................................................................................10
8.2 BIOS Considerations...............................................................................................................................................11
8.2.1 PCI Configuration Registers (Standard)....................................................................................................11
8.2.2 PCI Configuration Registers (TI Extension)..............................................................................................12
8.2.3 ExCA Compatibility Registers...................................................................................................................12
8.2.4 CardBus Socket Registers........................................................................................................................12
9 Power Management Considerations.............................................................................................................................13
9.1 D3 Wake Information ..............................................................................................................................................13
9.1.1 GRST# Only Registers .............................................................................................................................14
9.1.2 PME# Context Registers...........................................................................................................................15
9.2 PME#/RI_OUT# Behavior.......................................................................................................................................15
9.3 CLKRUN# Protocol.................................................................................................................................................15
9.4 SUSPEND#.............................................................................................................................................................16
10 Pin Compatibility with Other Devices...........................................................................................................................16
11 Migration to the PCI1520 from the PCI1420..................................................................................................................17
11.1 Hardware and Pin Assignment Changes ................................................................................................................17
11.2 Configuration Register Changes.............................................................................................................................18
11.3 Other Functional Differences ..................................................................................................................................19
12 Migration to the PCI1420 from the PCI1225..................................................................................................................20
12.1 Hardware and Pin Assignment Changes ................................................................................................................20
12.2 Configuration Register Changes.............................................................................................................................21
12.3 Other Functional Differences ..................................................................................................................................21
13 Reference Schematics ...................................................................................................................................................22
14 References......................................................................................................................................................................24