
2
Contents
Introduction .................................................................................................................................3
Initial operation of instrument ....................................................................................................4
Description of instrument ...........................................................................................................6
Function fields .......................................................................................................................8
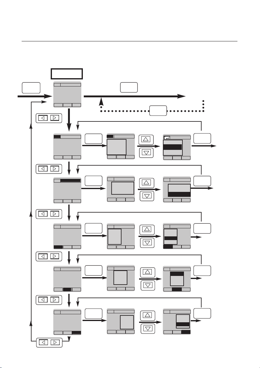
Menu overview / Configuration..............................................................................................9
Allocation options of function buttons ........................................................................10
Initial operation of printer
Attachable printer 0554.0570..............................................................................................12
Instrument and error messages ...............................................................................................15
Resetting instrument data ........................................................................................................16
Data management.....................................................................................................................17
Working with the barcode.........................................................................................................18
Examples of measuring tasks
Temperature measurement ..............................................................................................19
Humidity measurement ....................................................................................................24
aw value measurement.....................................................................................................28
Automatic storing..............................................................................................................30
Velocity measurement.......................................................................................................37
WBGT measurement.........................................................................................................44
NET measurement.............................................................................................................45
Pressure measurement .....................................................................................................46
rpm measurement .............................................................................................................46
Current/voltage measurement..........................................................................................47
Barometric measurement .................................................................................................48
Leak detection probe........................................................................................................49
CO measurement/ CO2measurement .............................................................................50
Power supply.............................................................................................................................51
Update on disk ..........................................................................................................................52
Technical data ...........................................................................................................................53
Ordering data.............................................................................................................................55
Index ...................................................................................................................................64
The conformity certificate confirms that the instruments meet
89/336/EWG guidelines.
©2002 Copyright Testo AG
The software and software structure included in the product testo 400 are protected by
copyright laws worldwide.