
UM-TE0630 (v 0.21) 3 July 2013
Table of Contents
1 Technical Specifications...............................................................................................................4
1.1 Module options.....................................................................................................................4
1.2 Dimensions...........................................................................................................................4
2 Detailed Description.....................................................................................................................5
2.1 Block Diagram......................................................................................................................5
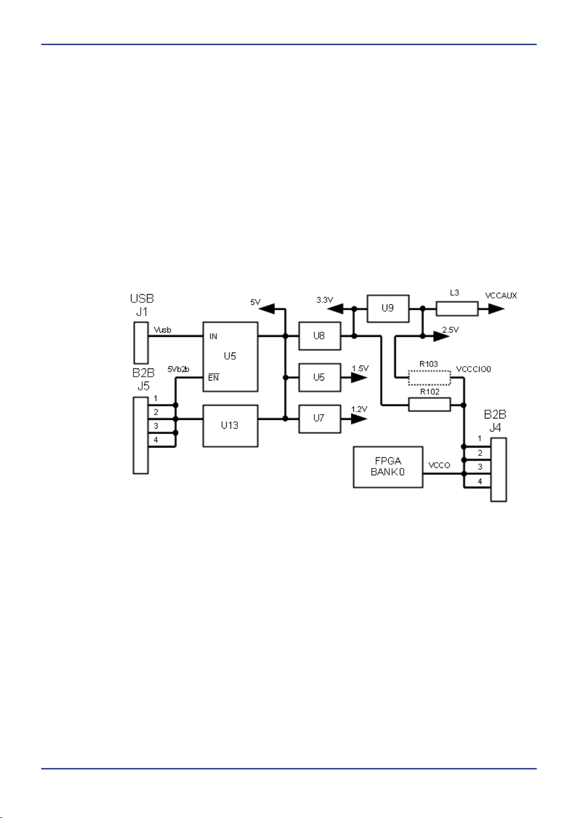
2.2 Power Supply.......................................................................................................................5
2.2.1 Supply from B2B Connector.........................................................................................5
2.2.2 Supply from USB Connector.........................................................................................5
2.2.3 On-board Power Rails...................................................................................................6
2.2.4 Power-on Reset............................................................................................................7
2.3 PGA User I/Os....................................................................................................................8
2.4 Board-to-board Connectors..................................................................................................9
2.5 USB Connector..................................................................................................................10
2.6 JTAG connector..................................................................................................................11
2.7 Serial EEPROM..................................................................................................................11
2.8 SPI lash............................................................................................................................11
2.9 DDR3 SDRAM....................................................................................................................12
2.10 USB Controller.................................................................................................................12
2.11 Clock Oscillators...............................................................................................................13
2.12 LEDs.................................................................................................................................13
2.13 Push-Button......................................................................................................................14
2.14 DIP Switch........................................................................................................................14
2.15 Board revisions and assembly variants...........................................................................14
3 TE0300 compatibility.................................................................................................................15
3.1 Mechanical compatibility....................................................................................................15
3.2 Electrical compatibility........................................................................................................15
4 Module Configuration................................................................................................................17
4.1 JTAG PGA Configuration.................................................................................................17
4.2 SPI PGA Configuration.....................................................................................................18
4.3 e USE programming..........................................................................................................18
4.4 EZ-USB X2 irmware Programming................................................................................18
4.5 EZ-USB X2 EEPROM Programming...............................................................................19
5 USB Drivers Installation.............................................................................................................21
5.1 Generic Driver....................................................................................................................21
5.2 Dedicated Driver.................................................................................................................24
6 B2B Connectors Pin Descriptions.............................................................................................26
6.1 Pin Labelling.......................................................................................................................27
6.2 Pin Types............................................................................................................................27
6.3 J4 Pin-out...........................................................................................................................28
6.4 J5 Pin-out...........................................................................................................................29
6.5 Signal Integrity Considerations..........................................................................................30
7 Related Materials and References............................................................................................30
7.1 Data Sheets........................................................................................................................30
7.2 User Guides........................................................................................................................30
8 Glossary of Abbreviations and Acronyms..................................................................................30
9 Legal Notices.............................................................................................................................31
9.1 Document Warranty............................................................................................................31
9.2 Limitation of Liability...........................................................................................................31
9.3 Copyright Notice.................................................................................................................31
2/39 www.trenz-electronic.de TE0630 Spartan-6 PGA Industrial Micromodule