
9
dc1697af
DEMO MANUAL DC1697A
Information furnished by Linear Technology Corporation is believed to be accurate and reliable.
However, no responsibility is assumed for its use. Linear Technology Corporation makes no representa-
tion that the interconnection of its circuits as described herein will not infringe on existing patent rights.
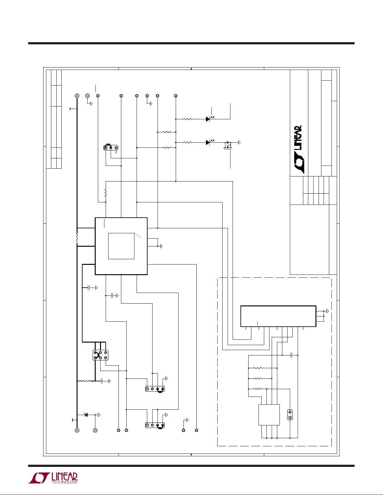
SCHEMATIC DIAGRAM
1
1
2
2
3
3
4
4
5
5
A A
BB
C C
D D
2. INSTALL SHUNTS AS SHOWN.
1. ALL RESISTORS ARE IN OHMS, 0603.
ALL CAPACITORS ARE IN MICROFARADS, 0603.
NOTES: UNLESS OTHERWISE SPECIFIED
QUICK EVAL DEMO ONLY
HIGH VOLTAGE LINES
VPU
INTVCC
SCL
SDA/SDAI
/ALERT
/ALERT
INTVCC
VIN VOUT
SIZE
DATE:
.VER.ONCI
SHEET OF
TITLE:
APPROVALS
PCB DES.
APP ENG.
TECHNOLOGY Fax: (408)434-0507
Milpitas, CA 95035
Phone: (408)432-1900
1630 McCarthy Blvd.
LTC Confidential-For Customer Use Only
CUSTOMER NOTICE
LINEAR TECHNOLOGY HAS MADE A BEST EFFORT TO DESIGN A
CIRCUIT THAT MEETS CUSTOMER-SUPPLIED SPECIFICATIONS;
HOWEVER, IT REMAINS THE CUSTOMER'S RESPONSIBILITY TO
VERIFY PROPER AND RELIABLE OPERATION IN THE ACTUAL
APPLICATION. COMPONENT SUBSTITUTION AND PRINTED
CIRCUIT BOARD LAYOUT MAY SIGNIFICANTLY AFFECT CIRCUIT
PERFORMANCE OR RELIABILITY. CONTACT LINEAR
TECHNOLOGY APPLICATIONS ENGINEERING FOR ASSISTANCE.
THIS CIRCUIT IS PROPRIETARY TO LINEAR TECHNOLOGY AND
SCHEMATIC
SUPPLIED FOR USE WITH LINEAR TECHNOLOGY PARTS.
SCALE = NONE
www.linear.com
4
DEMO CIRCUIT 1697A
10/26/2012, 06:09 PM
11
WIDE RANGE I2C POWER MONITOR
N/A LTC2945CUD
KIM T.
MARK T.
SIZE
DATE:
.VER.ONCI
SHEET OF
TITLE:
APPROVALS
PCB DES.
APP ENG.
TECHNOLOGY Fax: (408)434-0507
Milpitas, CA 95035
Phone: (408)432-1900
1630 McCarthy Blvd.
LTC Confidential-For Customer Use Only
CUSTOMER NOTICE
LINEAR TECHNOLOGY HAS MADE A BEST EFFORT TO DESIGN A
CIRCUIT THAT MEETS CUSTOMER-SUPPLIED SPECIFICATIONS;
HOWEVER, IT REMAINS THE CUSTOMER'S RESPONSIBILITY TO
VERIFY PROPER AND RELIABLE OPERATION IN THE ACTUAL
APPLICATION. COMPONENT SUBSTITUTION AND PRINTED
CIRCUIT BOARD LAYOUT MAY SIGNIFICANTLY AFFECT CIRCUIT
PERFORMANCE OR RELIABILITY. CONTACT LINEAR
TECHNOLOGY APPLICATIONS ENGINEERING FOR ASSISTANCE.
THIS CIRCUIT IS PROPRIETARY TO LINEAR TECHNOLOGY AND
SCHEMATIC
SUPPLIED FOR USE WITH LINEAR TECHNOLOGY PARTS.
SCALE = NONE
www.linear.com
4
DEMO CIRCUIT 1697A
10/26/2012, 06:09 PM
11
WIDE RANGE I2C POWER MONITOR
N/A LTC2945CUD
KIM T.
MARK T.
SIZE
DATE:
.VER.ONCI
SHEET OF
TITLE:
APPROVALS
PCB DES.
APP ENG.
TECHNOLOGY Fax: (408)434-0507
Milpitas, CA 95035
Phone: (408)432-1900
1630 McCarthy Blvd.
LTC Confidential-For Customer Use Only
CUSTOMER NOTICE
LINEAR TECHNOLOGY HAS MADE A BEST EFFORT TO DESIGN A
CIRCUIT THAT MEETS CUSTOMER-SUPPLIED SPECIFICATIONS;
HOWEVER, IT REMAINS THE CUSTOMER'S RESPONSIBILITY TO
VERIFY PROPER AND RELIABLE OPERATION IN THE ACTUAL
APPLICATION. COMPONENT SUBSTITUTION AND PRINTED
CIRCUIT BOARD LAYOUT MAY SIGNIFICANTLY AFFECT CIRCUIT
PERFORMANCE OR RELIABILITY. CONTACT LINEAR
TECHNOLOGY APPLICATIONS ENGINEERING FOR ASSISTANCE.
THIS CIRCUIT IS PROPRIETARY TO LINEAR TECHNOLOGY AND
SCHEMATIC
SUPPLIED FOR USE WITH LINEAR TECHNOLOGY PARTS.
SCALE = NONE
www.linear.com
4
DEMO CIRCUIT 1697A
10/26/2012, 06:09 PM
11
WIDE RANGE I2C POWER MONITOR
N/A LTC2945CUD
KIM T.
MARK T.
REVISION HISTORY
DESCRIPTION DATEAPPROVEDECO REV
MARK T.
PRODUCTION
__ 21-62-014
REVISION HISTORY
DESCRIPTION DATEAPPROVEDECO REV
MARK T.
PRODUCTION
__ 21-62-014
REVISION HISTORY
DESCRIPTION DATEAPPROVEDECO REV
MARK T.
PRODUCTION
__ 21-62-014
C3
0.1uF
C3
0.1uF
J1
MOLEX
87831-1420
TO DC590B
J1
MOLEX
87831-1420
TO DC590B
VUNREG
1
CS
6
GND
3
SCK/SCL
4
MISO
5
5V
2
SDA/MOSI
7
GND
8
EESDA
9EEVCC
10
EESCL
11
EEGND
12
GND
13
NC
14
R4
(OPT)
0603
R4
(OPT)
0603
R7
5.1K
R7
5.1K
JP1
VIN
INTVCC
EXTVDD
VDD_SEL
JP1
VIN
INTVCC
EXTVDD
VDD_SEL
1
3
2
4
65
R5
(OPT)
0603
R5
(OPT)
0603
E14
ADIN E14
ADIN
R6
5.1K
R6
5.1K
E4 GND
E4 GND
E12VPU
E12VPU
E7 SDAO
E7 SDAO
TP1
(OPT)
TP1
(OPT)
R10
3.3K
R10
3.3K
R8
5.1K
R8
5.1K
C1
0.1uF
100V
1206
C1
0.1uF
100V
1206
D2
GRN
INTVCC
VLMC3101
D2
GRN
INTVCC
VLMC3101
JP2
TIE
UNTIE
SDA
JP2
TIE
UNTIE
SDA
1
3
2
JP4
HI
FLOAT
LO
ADR1
JP4
HI
FLOAT
LO
ADR1
1
3
2
4
D3
RED
ALERT
VLMS3000
D3
RED
ALERT
VLMS3000
EXPOSED PAD
U1
LTC2945CUD
EXPOSED PAD
U1
LTC2945CUD
SENSE+
11
SENSE-
10
VDD
12
INTVCC
1
ADR0
3
ADR1
2
ALERT 9
SDAO 8
SDAI 7
ADIN
4
GND
5
SCL
6
EP
13
E6
EXTVDDE6
EXTVDD
JP3
HI
FLOAT
LO
ADR0
JP3
HI
FLOAT
LO
ADR0
1
3
2
4
C4
0.1uF
C4
0.1uF
E11SCL
E11SCL
C2
1000pF
100V
C2
1000pF
100V
Q1
2N7002
Q1
2N7002
E13
GND E13
GND
E1
VIN
0V - 80V
E1
VIN
0V - 80V
E2
GND E2
GND
E9 SDAI
E9 SDAI
R1
0.020
1%
2010
R1
0.020
1%
2010
E8
INTVCC E8
INTVCC
E10GND
E10GND
R3
10K
R3
10K
U2
24LC025-I/ST
U2
24LC025-I/ST
A0
1
A1
2
A2
3
VSS
4
VCC 8
WP 7
SCL 6
SDA 5
E5 ALERT
E5 ALERT
D1
SMAJ75A-13-F
D1
SMAJ75A-13-F
R9
3.3K
R9
3.3K
E3 VOUT
5A
E3 VOUT
5A
R2
51
R2
51