
8/29 9/29
Technical data sheet: S000074637EN-5 Updated: 12/03/2015 Created: 15/04/2014
mber(s): 0 484 22 Catalogue number(s): 0 484 22
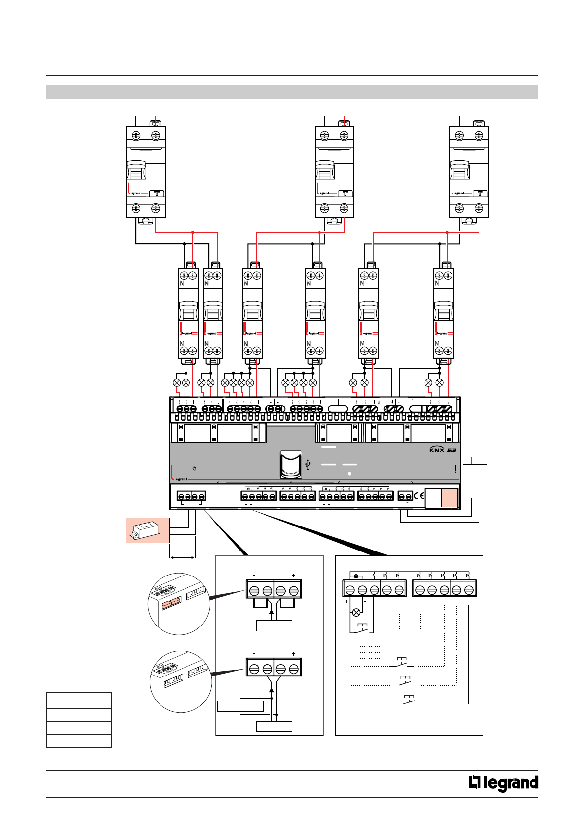
KNX multiapplication controller 16 outputs
8. COMMUNICATION OBJECTS CONTINUED
Parameters Setting
Switching value when contact is closed No reaction
Up
Down
Here an adjustment is made to dene which movement command is
written into the storage cell of the communication object and sent
after a rising edge. The rising edge corresponds to a change in the
signal status at the input from logical“0” to“1”.
“No reaction”: action does not change the object value and also does
not send a telegram.
“Up”: when the contact is active, the command UP is transferred into
the communication object and sent.
“Down”: when the contact is active, the command DOWN is transferred
into the communication object and sent.
Switching value when contact is
opened
No reaction
Stop
Here an adjustment is made to dene which switching movement
command is written into the storage cell of the communication object
and sent after a falling edge in the signal status at the channel (input).
The falling edge corresponds to a change in the signal status at the
input from logical“1”to“0”.
“No reaction”: action does not change the object value and also does
not send a telegram.
“Stop”: when the contact is inactive, the command stop is transferred
into the communication object and sent.
Contact type Normally open contact
Normally closed contact
The contact type of the input attached to the channel is adjusted here.
“Normally open contact”: the contact of the input is active when
closed, inactive when opened.
“Normally closed contact”: the contact of the input is active when
opened, inactive when closed.
Add enable object Yes / No
The parameter determines if the input can be blocked via an additional
Enable object or not. If an input is blocked (Enable value = 0) the status
changes at this input are not transmitted.
•Push
This function allows using just one push button for moving shutter up and
down, stopping of the motion and opening and closing of the slats.To achieve
this a distinction is made between short and long push action.
eFlags
008 DPT_
UpDown
CWT
the address linked
otection.
009 DPT_
OpenClose
CWT
e sent via the group
003 DPT_
ble
CW
linked with this
(enable) the correspon-
r value is set to yes.
a shutter up or
inction is made
Parameters Setting
Short push reaction No reaction
Cyclical Up / Down + stop
Up + stop
Down + stop
Cyclical Up / Down
Stop
Open slats
Close slats
Up
Down
Here an adjustment is made to dene which movement command is
written into the storage cell of the communication object and sent
after a short press the push button attached to the input.
“No reaction”: action does not change the object value and also does
not send a telegram.
Cyclical Up / Down + stop: each short push transfers the following
sequence command values into the communication object: Up, Stop,
Down, Stop, Up, Stop, Down, Stop, etc.
Up + stop: each short push transfers the following sequence command
values into the communication object: Up, Stop, Up, Stop, etc.
Down + stop: each short push transfers the following sequence com-
mand values into the communication object: Up, Stop, Up, Stop, etc.
Cyclical Up / Down: each short push transfers the following sequence
command values into the communication object: Up, Down, Up, Down,
etc.
Stop: a short push transfers into the communication object the stop
command value (“1”or“0”).
Open slats: a short push transfers into the communication object the
stop (open slats) command value (“0”).
Close slats: a short push transfers into the communication object the
stop (close slats) command value (“1”).
Up: a short push transfers into the communication object the Up
command (value“0”).
Down: a short push transfers into the communication object the Down
command (value“1”).
Long push reaction No reaction
Up
Down
Cyclical Up/Down
Stop
Cyclical Open/Close slats
Open slats
Close slats
Here an adjustment is made to dene which movement command is
written into the storage cell of the communication object and sent
after long pressing the push button attached to the input.
“No reaction”: action does not change the object value and also does
not send a telegram.
Up: a long push action transfers into the communication object the Up
command (value“0”).
Down: a long push action send the Down command (value“1”)
Cyclical Up / Down: each push sends only one telegram as toggle reac-
tion depending on the previous value: Up, Down, Up, Down, etc.
Stop: a long push action sends the stop command (value“1”or “0”)
Cyclical Open /Close slats: on each long push, the same telegram is
sent every 800ms as long as the contact is closed (or opened, depen-
ding on the“Normally open/closed contact”parameters value). The
value transferred into the communication object alternates between
"Open" and "Close", depending on the previous value.
Open slats: a long push action transfers into the communication object
the stop (open slats) command (value“0”).
Close slats: a long push action transfers into the communication object
the stop (close slats) command (value“1”).
S000074637EN-5.indd 9 20/05/15 10:16