
LT
LECTROSONICS, INC.
4
Introduction
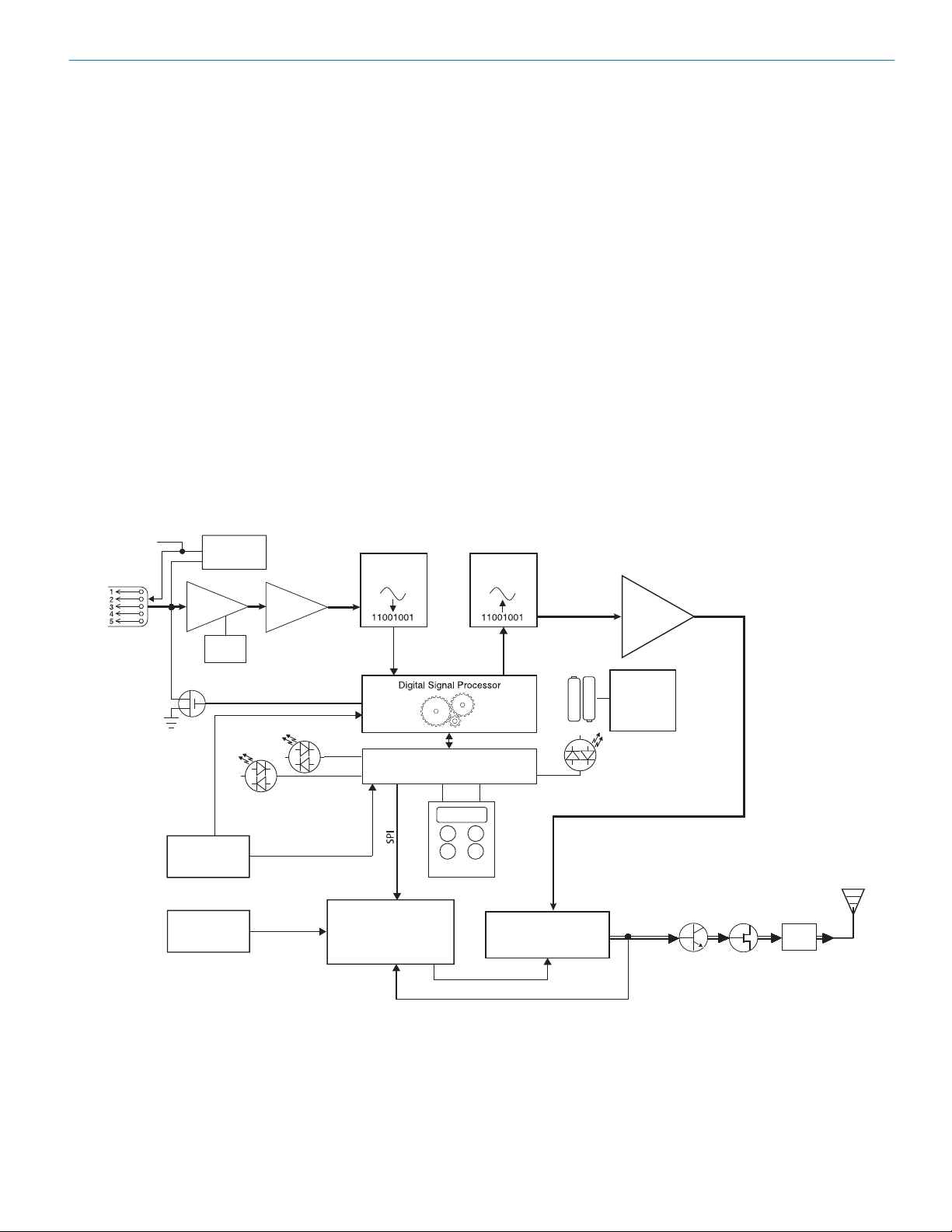
The design of the LT transmitter delivers the advanced
technology and features of Digital Hybrid Wireless®
in a Lectrosonics belt-pack transmitter at a modest
cost. Digital Hybrid Wireless®combines a 24-bit digital
audio chain with an analog FM radio link to eliminate a
compandor and its artifacts, yet preserve the extended
operating range and noise rejection of the finest analog
wireless systems. DSP “compatibility modes” allow the
LT to also be used with a variety of analog receivers by
emulating the compandors found in earlier Lectrosonics
analog wireless and IFB receivers, and certain receiv-
ers from other manufacturers (contact the factory for
details).
The housing is a rugged, machined aluminum package
with removable, stainless steel wire belt clip. The input
jack is a standard Lectrosonics 5-pin type for use with
electret lavaliere mics, dynamic mics, musical instru-
ment pickups and line level signals. The LEDs on the
top panel allow quick and accurate level settings without
having to view the receiver. The unit is powered by two
AA batteries. The antenna port uses a standard 50 ohm
SMA connector. Straight and hinged whip antennas are
available.
The switching power supplies in the LT provide constant
voltages to the transmitter circuits from the beginning
to the end of battery life, with output power remaining
constant over the life of the battery. The input amplifier
uses an ultra low noise op amp. Input gain is adjustable
over a 44 dB range, with a DSP-controlled dual enve-
lope input limiter that will cleanly handle signal peaks
over 30 dB above full modulation.
About Digital Hybrid Wireless®
All wireless links suffer from channel noise to some
degree, and all wireless microphone systems seek to
minimize the impact of that noise on the desired signal.
Conventional analog systems use compandors for
enhanced dynamic range, at the cost of subtle artifacts
(known as “pumping” and “breathing”). Wholly digital
systems defeat the noise by sending the audio informa-
tion in digital form, at the cost of some combination of
power, bandwidth, operating range and resistance to
interference.
The Lectrosonics Digital Hybrid Wireless system over-
comes channel noise in a dramatically new way, digitally
encoding the audio in the transmitter and decoding it
in the receiver, yet still sending the encoded informa-
tion via an analog FM wireless link. This proprietary
algorithm is not a digital implementation of an analog
compandor but a technique which can be accomplished
only in the digital domain.
Since the RF link between transmitter and receiver is
FM, channel noise will increase gradually with in-
creased operating range and weak signal conditions,
however, the Digital Hybrid Wireles system handles this
situation elegantly with rarely audible audio artifacts as
the receiver approaches its squelch threshold.
In contrast, a purely digital system tends to drop the
audio suddenly during brief dropouts and weak signal
conditions. The Digital Hybrid Wireless system simply
encodes the signal to use a noisy channel as efficiently
and robustly as possible, yielding audio performance
that rivals that of purely digital systems, without the
power, noise and bandwidth problems inherent in digital
transmission. Because it uses an analog FM link, Digital
Hybrid Wireless enjoys all the benefits of conventional
FM wireless systems, such as excellent range, efficient
use of RF spectrum, and long battery life.
Frequency Agility
Frequency selection is provided in 100 kHz or 25 kHz
steps with up to 3072 channels available covering three
standard Lectrosonics 25.6 MHz blocks. Frequencies
are displayed on the LCD in MHz and in a hex code
used with earlier Lectrosonics equipment.
Wide-Band Deviation
Deviation has a direct effect on the dynamic range and
signal to noise ratio of an FM system. The greater the
deviation, the wider the dynamic range and the better
the signal to noise ratio. In the Digital Hybrid Wireless
mode, the system operates with a maximum of +/-75
kHz of deviation. The resulting 180 kHz of occupied
bandwidth just fits inside the government specified
spectral mask of 200 kHz. In order to make this pos-
sible, an advanced, DSP-controlled limiter is used to
prevent signal peaks from exceeding the maximum
allowed bandwidth, but not cause distortion.
The result of all this is that the audio quality is outstand-
ing, rivaling a hard-wired microphone. The system deliv-
ers a very wide dynamic range, and can handle loud
signal peaks without distortion.
Servo Bias Input and Wiring
The LT input preamp is a unique design that delivers
audible improvements over conventional transmitter
inputs. The transmitters are easier to use and much
harder to overload. It is not necessary to introduce pads
on some mics to prevent overload of the input stage,
divide the bias voltage down for some low voltage mics,
or reduce the limiter range at minimum gain settings.
Two different microphone wiring schemes are available
to simplify and standardize the configuration. Simpli-
fied 2-wire and 3-wire configurations provide several
arrangements designed for use only with servo bias
inputs to take full advantage of the preamp circuitry.
Other wiring schemes are compatible with Servo Bias
and conventional inputs.
A line level input wiring provides an extended frequency
response with an LF roll-off at 35 Hz for use with instru-
ments and line level signal sources.