
Trouble Shooting
SYMPT M P SSIBLE CAUSE(S) C RRECTIVE ACTI N
Time switch has no display. Battery not properly installed or Check battery and replace if necessary.
defective.
Display shows “ -bA”. Display means “ ow Battery”. Replace battery within 30 days.
Display shows “Err 1” message. Slide switch not fully in its detent Reposition slide switch into detent or “wiggle” until
position (open circuit). display is corrected. If display does not correct,
Display shows “Err 2” message. Slide switch shorted circuit. contact or return to factory for service.
Display shows “Err 3” message. Slide switch illegal position.
Display shows scrambled or Time switch has not been reset. Press the recessed reset switch and hold for
erratic times. approximately 5 seconds.
Electrical noise is interfering with the Electrical noise interference is highly unlikely
operation of the microprocessor. since the electronic circuitry and the power
supply are completely isolated. The installation
of surge suppressors (metal oxide varistors-
MOVS) across terminals 3/4 (model ET104C
across terminals 3/4 & 5/6) will help to reduce
electrical noise generated at the switching
contacts.
oad does not switch at- MANUA /AUTO selector not in AUTO Be sure MANUA /AUTO is in the AUTO
programmed time. position. position.
Time switch is programmed incorrectly/ Check program - place the Program Selector in
the PROGRAM mode and press the Event button
to review all eight possible Events.
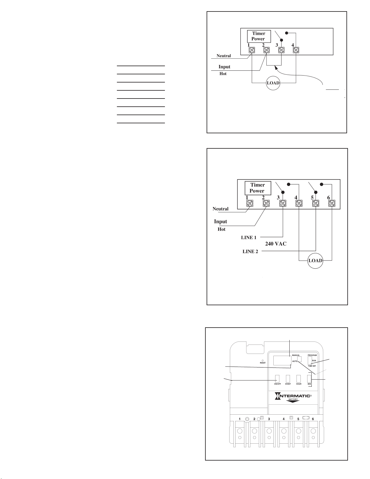
Power has not been supplied to the Be sure power is applied to the line terminals #3
load through the line (line 1 and (#3 and #5 for ET104C) in order to power the
line 2 for ET104C) terminals. load. Note that the output contacts are isolated
from the timer power (terminals 1 and 2).
This allows the timer to switch various loads
from 24 volts through 277 volts.
Unit overheats or unit Voltage selector set incorrectly. Be sure voltage selector on rear of timer
fails to switch load on. matches timer supply voltage. See
item #2 under “installation.”
LIMITED NE YEAR WARRANTY
If within one (1) year from the date of purchase, this product fails due to a defect in material or workmanship, Intermatic Incorporated
will repair or replace it, at its sole option, free of charge. This warranty is extended to the original household purchaser only and is
not transferable. This warranty does not apply to: (a) damage to units caused by accident, dropping or abuse in handling, acts of
God or any negligent use; (b) units which have been subject to unauthorized repair, opened, taken apart or otherwise modified; (c)
units not used in accordance with instructions; (d) damages exceeding the cost of the product; (e) sealed lamps and/or lamp bulbs,
ED’s and batteries; (f) the finish on any portion of the product, such as surface and/or weathering, as this is considered normal
wear and tear; (g) transit damage, initial installation costs, removal costs, or reinstallation costs.
INTERMATIC INC RP RATED WILL N T BE LIABLE F R INCIDENTAL R C NSEQUENTIAL DAMAGES. S ME STATES
D N T ALL W THE EXCLUSI N R LIMITATI N F INCIDENTAL R C NSEQUENTIAL DAMAGES, S THE AB VE
LIMITATI N R EXCLUSI N MAY N T APPLY T Y U. THIS WARRANTY IS IN LIEU F ALL THER EXPRESS R IMPLIED
WARRANTIES. ALL IMPLIED WARRANTIES, INCLUDING THE WARRANTY F MERCHANTABILITY AND THE WARRANTY
F FITNESS F R A PARTICULAR PURP SE, ARE HEREBY M DIFIED T EXIST NLY AS C NTAINED IN THIS LIMITED
WARRANTY, AND SHALL BE F THE SAME DURATI N AS THE WARRANTY PERI D STATED AB VE. S ME STATES D
N T ALL W LIMITATI NS N THE DURATI N F AN IMPLIED WARRANTY, S THE AB VE LIMITATI N MAY N T APPLY
T Y U.
This warranty service is available by either (a) returning the product to the dealer from whom the unit was purchased, or (b) mailing
the product, along with proof of purchase, postage prepaid to the authorized service center listed below. This warranty is made by:
Intermatic Incorporated/After Sales Service/7777 Winn Rd., Spring Grove, Illinois 60081-9698/815-675-7000
http://www.intermatic.com Please be sure to wrap the product securely to avoid shipping damage.
INTERMATIC INCORPORATED
SPRING GROVE, ILLINOIS 60081-9698
158ET13247