
MPR/MIB User’s Manual
Wireless Sensor Networks
Doc. # 7430-0021-06 Rev. A Page 1
Table of Contents
1Introduction......................................................................................................................3
2MPR2400 (MICAz) ..........................................................................................................4
2.1 Product Summary..................................................................................................4
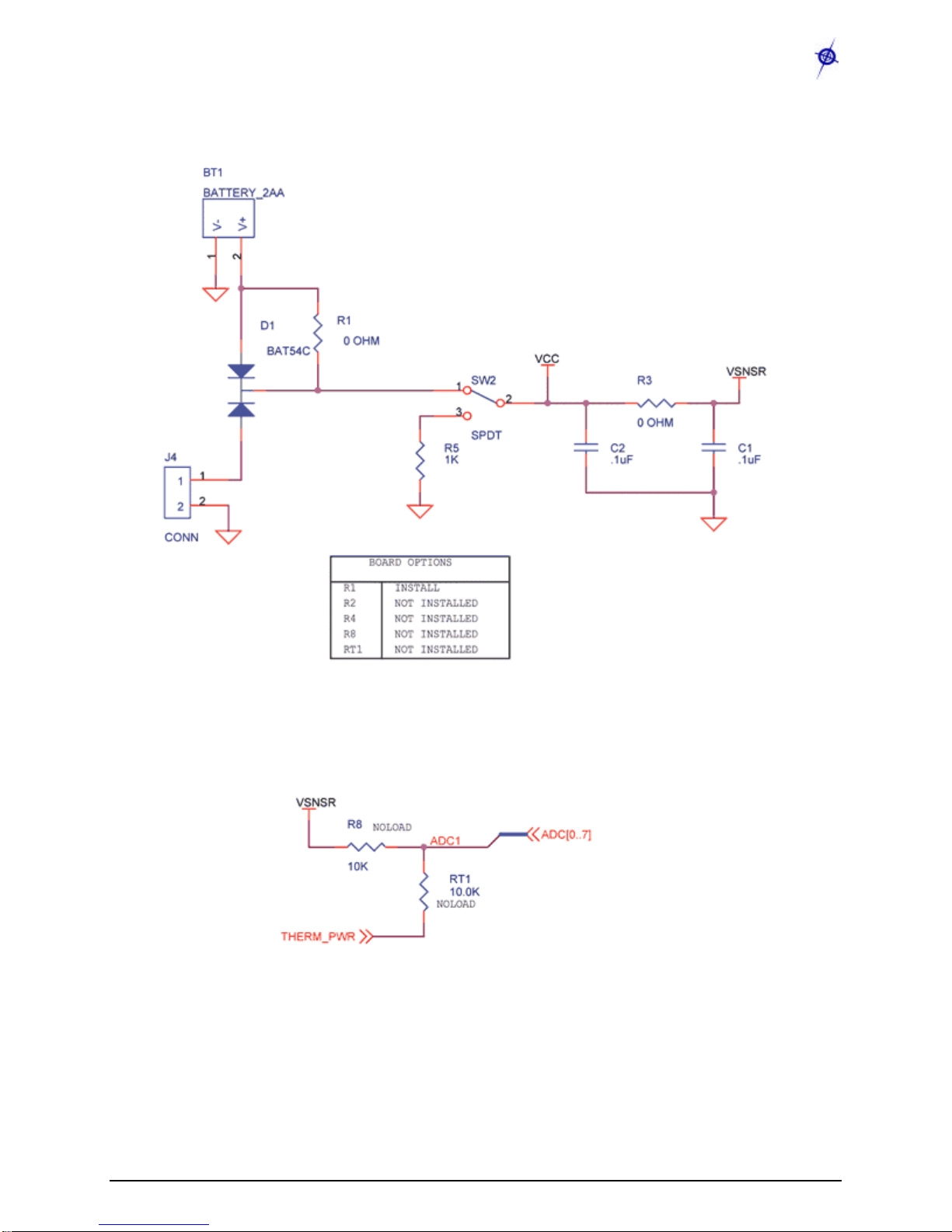
2.2 Block Diagram and Schematics for the MPR2400 / MICAz......................................4
2.3 FCC Certification for the MICAz............................................................................8
3MPR400/MPR410/MPR420 (MICA2)............................................................................9
3.1 Product Summary..................................................................................................9
3.2 Block Diagram and Schematics: MPR400/410/420 ..................................................9
4MPR500/MPR510/MPR520 (MICA2DOT).................................................................14
4.1 Product Summary................................................................................................ 14
4.2 On-board Thermistor ........................................................................................... 14
4.3 Block Diagram and Schematics for the MPR500/510/520 MICA2DOT................... 15
5MPR300/MPR310 (MICA)............................................................................................19
5.1 Schematic ........................................................................................................... 19
Power...............................................................................................................................20
6 20
6.1 Battery Power...................................................................................................... 20
6.2 External Power.................................................................................................... 21
6.3 MICAz Battery Voltage Monitor .......................................................................... 22
6.4 MICA2 Battery Voltage Monitor .......................................................................... 22
6.5 MICA2DOT Battery Voltage Monitor .................................................................. 23
7Radios ..............................................................................................................................24
7.1 MICA2 and MICA2DOT..................................................................................... 24
7.2 MICAz............................................................................................................... 26
8Antennas..........................................................................................................................29
8.1 Radio/Antenna Considerations ............................................................................. 29
8.2 Connectors for the MICA2 and MICAz and Whip Antennas................................... 29
9Flash Data Logger and Serial ID Chip.........................................................................31
10 Atmega128 Fuses............................................................................................................32
11 Sensor Boards & Expansion Connectors .....................................................................33
11.1 Sensor Board Compatibility ................................................................................. 33
11.2 MICAz and MICA2 Expansion Connector ............................................................ 33
11.3 MICA2DOT Expansion Connector ....................................................................... 35
12 MIB300 / MIB500 Interface Boards .............................................................................36