
上海维宏电子科技股份有限公司
SHANGHAI WEIHONG ELECTRONIC TECHNOLOGY CO., LTD.
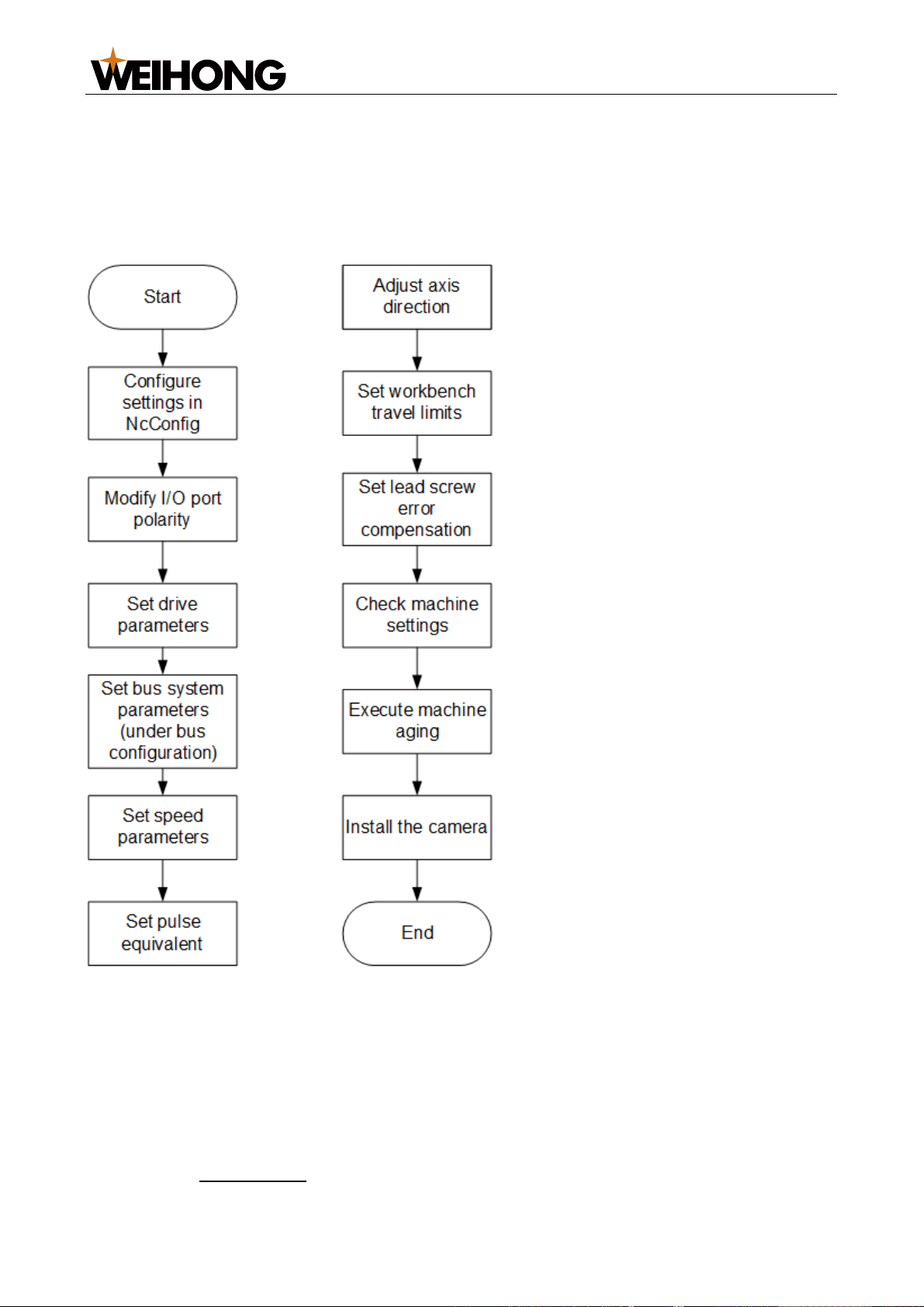
3.11 Check Machine Settings.........................................................................................37
3.11.1 Pulse Equivalent and Electronic Gear Ratio....................................................37
3.11.2 Pulse................................................................................................................37
3.11.3 Laser Technic Settings ....................................................................................38
3.12 Do a Burn Test.......................................................................................................38
3.13 Install and Use the Camera....................................................................................39
3.13.1 Modify the Computer IP Address.....................................................................39
3.13.2 Modify the Camera IP Address........................................................................40
4 Follow Debugging...........................................................................................................42
4.1 Overview..................................................................................................................42
4.1.1 Tab Area............................................................................................................42
4.1.2 Coordinate Area.................................................................................................42
4.1.3 Manual Control Area..........................................................................................43
4.1.4 Follow Control Buttons.......................................................................................43
4.1.5 Follow Control Area/Follow Parameter Setting Area..........................................44
4.2 Operations................................................................................................................47
4.2.1 Prepare..............................................................................................................47
4.2.2 Measure the Capacitance..................................................................................48
4.2.3 Execute Servo Calibration.................................................................................48
4.2.4 Execute Calibration............................................................................................48
4.2.5 Check the Follow Function.................................................................................49
4.3 Follow Parameter.....................................................................................................49
4.3.1 System Setting...................................................................................................50
4.3.2 Follow Setting....................................................................................................50
4.3.3 Follow-up...........................................................................................................51
4.3.4 Calibrate Setting................................................................................................52
4.3.5 Speed Setting....................................................................................................53
4.3.6 Real-time State Check.......................................................................................54
4.3.7 Manual Speed....................................................................................................54
4.4 Common Problems...................................................................................................54
4.4.1 Serious Electric Interference..............................................................................55
4.4.2 Capacitance is Not Zero when Touching the Material .......................................55
4.4.3 Cutter Continues Lowering After Touching the Material During Calibration.......55
4.4.4 Actual Follow Height Differs from Setting ..........................................................55
4.4.5 Cutter Stops Working Frequently when Capacitance Feedback and Calibration
Results are Normal.....................................................................................................56
4.4.6 Cutter Has Severe Jitters When Cutting Thin Plates and Causing Workpiece
Outline Deformation....................................................................................................56
4.4.7 System Reports Follow Error when Moving Z axis or Enable Follow.................56
4.4.8 Encoder Direction or Axis Direction Error ..........................................................56
4.4.9 Follow In-position Waiting Timeout....................................................................57
4.4.10 Large Follow Error Alarm.................................................................................57
4.4.11 System Reports Material Collision Alarm when Follow is Enabled in Idle Status
or During Machining....................................................................................................57
4.4.12 System Reports Material Collision Alarm when the System Has No Movement
....................................................................................................................................58
4.4.13 Follow Overshoot.............................................................................................58
5 Wiring..............................................................................................................................59
5.1 Controller and Terminal Board .................................................................................59
5.1.1 Lambda Controller.............................................................................................59