
VX8800 1.0 05/10/07 01/06/10
Factory - Office (All Countries Support)
VIDEX ELECTRONICS S.p.A. Via del lavoro,1 63020 MONTEGIBERTO (AP) - ITALY
Phone:
(+39)
0734
-
631669
Fax:
(+39)
0734
-
632475
www
.videx.it
e-mail:
[email protected]Northern UK Office (Only UK Support)
VIDEX LTD Unit 5-7 Chillingam Industrial Estate Chapman Street NEWCASTLE UPON TYNE Ne6 2XX
Phone: 0191 2243174 Fax: 0191 - 2241559 www.videx-security.com
FARE RIFERIMENTO AL FLOW CHART
• Digitare il “MASTER CODE”: 6 volte “1” (111111 impostazione di fabbrica) e
premere ENTER (il LED rosso si accende).
• Confermare il “MASTER CODE” (digitandolo nuovamente) o digitarne uno
nuovo (da 4 ad 8 cifre) quindi premere ENTER (segnale acustico). Premendo
due volte ENTER senza modificare il “MASTER CODE” si esce dalla program-
mazione.
• Digitare il codice di attivazione (da 4 ad 8 cifre) del “RELè 1” quindi premere
ENTER (segnale acustico).
• Digitare il tempo di funzionamento del “RELÉ 1” (2 cifre da 01 a 99 Es.05=5 se-
condi 00=Commutazione di stato) quindi premere ENTER (segnale acustico).
• Digitare il codice di attivazione (da 4 ad 8 cifre) del “RELè 2” quindi premere
ENTER (segnale acustico).
• Digitare il tempo di funzionamento del “RELÉ 2” quindi premere ENTER (se-
gnale acustico).
• Il sistema è pronto all’uso (il LED rosso si spegne).
ISTRUZIONI PER RIPORTARE IL SISTEMA AL CODICE MASTER
IMPOSTATO DI FABBRICA
• Togliere l’alimentazione alla tastiera.
• Tenendo premuto il tasto “ENTER”, dare nuovamente alimentazione alla ta-
stiera.
• Rilasciare il tasto “ENTER”.
• Il MASTER CODE è nuovamente quello di fabbrica “111111” (6 volte “1”).
• Procedere con la nuova programmazione.
NOTE
• Per disattivare uno dei relè mentre è in funzione, digitare il relativo codice
quindi premere il tasto “CLEAR”.
• Per far funzionare i relè contemporaneamente, impostare lo stesso codice di
attivazione per ciascun relè.
• Se viene digitato un codice errato, l’unità si blocca per 5 secondi: il tempo di
blocco aumenta in base al numero di errati inserimenti. L’unità funzionerà solo
digitando un codice corretto.
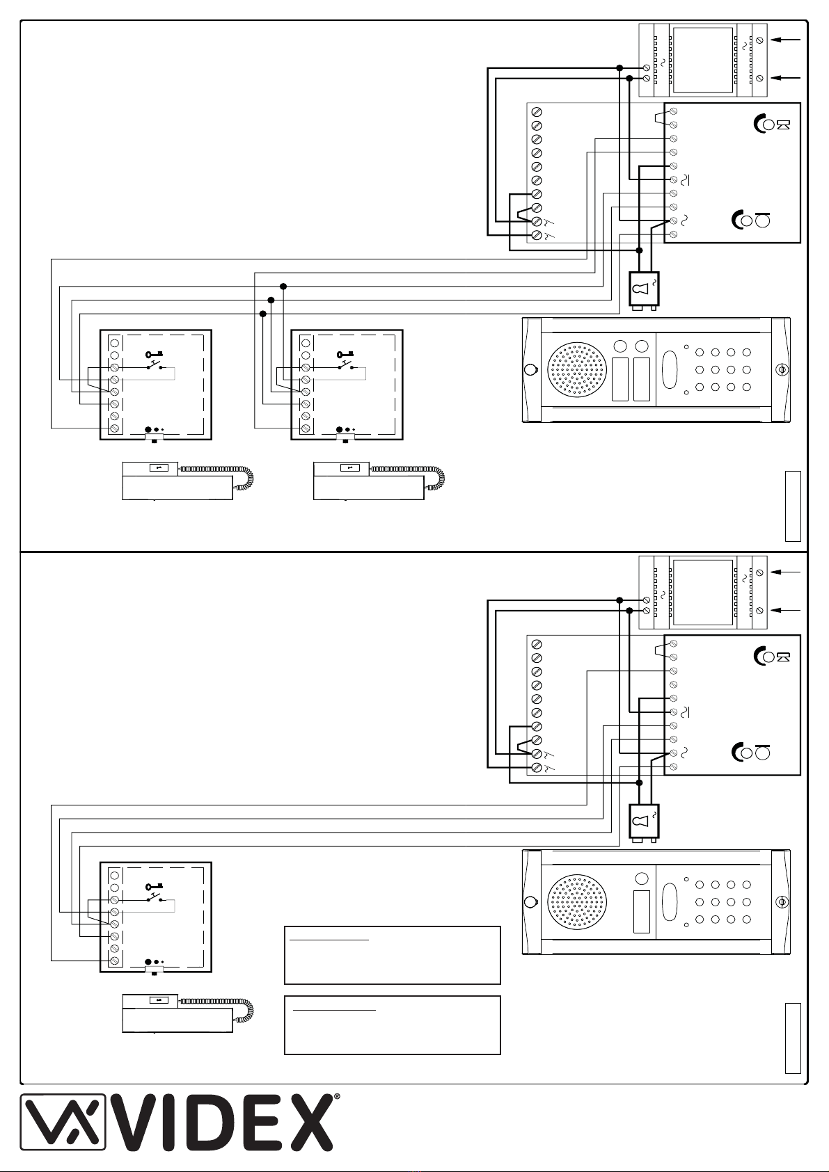
Per eseguire una corretta installazione è necessario impiegare esclusivamente
parti VIDEX, seguire con scrupolo quanto indicato negli schemi di collegamento
e tenere presenti le norme generali d’installazione:
• Realizzare gli impianti secondo le vigenti normative nazionali ed in ogni caso si
consiglia di prevedere, per i conduttori dell’impianto, una canalizzazione distin-
ta da quella della linea elettrica (vedi paragrafo seguente per il collegamento
alla linea elettrica e l’installazione dell’alimentatore);
• Impiegare conduttori con sezioni tali da avere:
- resistenza complessiva inferiore a 10 per quelli della linea fonica e di co-
mando;
- resistenza complessiva inferiore a 3 per quelli della serratura e di alimen-
tazione;
• Verificare le connessioni prima di dare alimentazione all’impianto;
• Alimentare l’impianto ed eseguire il collaudo verificandone tutte le funzioni
AZIONAMENTO SERRATURA - PROTEZIONE DAI DISTURBI
L’azionamento della serratura elettrica può provocare degli spike, per evitare
tale inconveniente si consiglia di collegare tra i terminali della serratura un va-
ristore (Fig.1A) o un diodo (Fig.1B) a seconda che la serratura sia in alternata
o in continua.
REFER ALSO TO FLOW CHART
• Enter “ENGINEER’S CODE”: first time type six times “1” (111111 factory pre-
set) and press ENTER (The red LED will illuminate).
• Confirm “ENGINEER’S CODE” (typing again the same) or type the new code
(4 to 8 digits) then press ENTER (Melody). Pressing twice the ENTER button
without changing the “ENGINEER’S CODE”, will exit from the programming.
• Enter the code (4 to 8 digits) to enable “RELAY 1” (ACCESS 1) or re-enter the
existing code then press ENTER (Melody).
• Enter the “RELAY 1” operation time (2 digits 01 to 99 I.E. 05=5 seconds, 00=
remain open time) or re-enter the existing time then press ENTER (Melody).
• Enter the code (4 to 8 digits) to enable “RELAY 2” (ACCESS 2) or re-enter the
existing code then press ENTER (Melody).
• Enter the “RELAY 2” operation time (2 digits 01 to 99 I.E. 05=5 seconds, 00=
remain open time) or re-enter the existing time then press ENTER (Melody).
• The system is ready to use (the red LED will be off).
INSTRUCTION TO RETURN SYSTEM TO PRESET ENGINEER’S
FACTORY CODE
• Turn off power to code lock.
• Keep “ENTER” button pressed while turning back on the power to the code
lock.
• Release “ENTER” button.
• The master code is now set at factory engineer’s code “111111” (six times “1”).
• Proceed with programming for a new system.
NOTES
• To switch off any relay while operating, type in the relevant code then press
the “CLEAR” button.
• To operate relays together, set the same code for each relay.
• If a wrong code is entered, the system will lock out for 5 seconds which will in-
crease each time a wrong code is entered. The system will operate only when
the correct code is entered.
In order to achieve the best results from the schematics described it is necessary
to install only original VIDEX equipment, strictly keeping to the items indicated
on each schematic and follow these General Directions for Installation:
• The system must be installed according to national rules in force, in any case
the running of cables of any intercom unit must be carried out separately from
the mains;
• All multipair cables should be compliant to CW1308 specification (0.5mm twist-
ed pair telephone cable.
-Cables for speech line and service should have a max resistance of 10
-Lock release wires should be doubled up (Lock release wires and pow-
er supply wires should have a max resistance of 3 );
• The cable sizes above can be used for distances up to 50m. On distances
above 50m the cable sizes should be increased to keep the overall resistance
of the cable below the RESISTANCES indicated above;
• Double check the connections before power up;
• Power up the system then check all functions.
LOCK RELEASE BACK EMF PROTECTION
A MOV (VARISTOR) must be fitted across the terminals on AC lock release
(Fig.1A) and a diode must be fitted across the terminals on a DC lock release
(Fig.1B) to suppress back EMF voltages. Connect this components to the lock
releases as shown in figures.
PROGRAMMAZIONE PROGRAMMING
NORME GENERALI D’INSTALLAZIONE GENERAL DIRECTIONS FOR INSTALLATION