
2 05/2013
TCS TürControlSysteme AG, TCS Hotline Germany : hotline@tcsag.de Subject to technical changes.
Fax: +49 (0) 41 94 / 9 88 129 PI_AMI_FG-DISPLAY-uk 2A
Table of contents
Note on the validity of this product information.................................................................1
Table of contents...............................................................................................................2
Scope of delivery...............................................................................................................3
Module descriptions..........................................................................................................4
Loudspeaker module AMI10200 ......................................................................................4
Display module LCD graphic AMI1010x...........................................................................5
Keypad module AMI10300 Jogwheel AMI10400 ...........................................................7
Installation..........................................................................................................................8
Install the display module into the front panel ..................................................................8
Remove the display unit from the module plate............................................................8
Install the module plate and display unit in the front panel ...........................................8
Connect the lines...............................................................................................................9
Internal connection of modules within the front-door station ............................................9
placement example for keypad module........................................................................9
placement example for jogwheel module......................................................................9
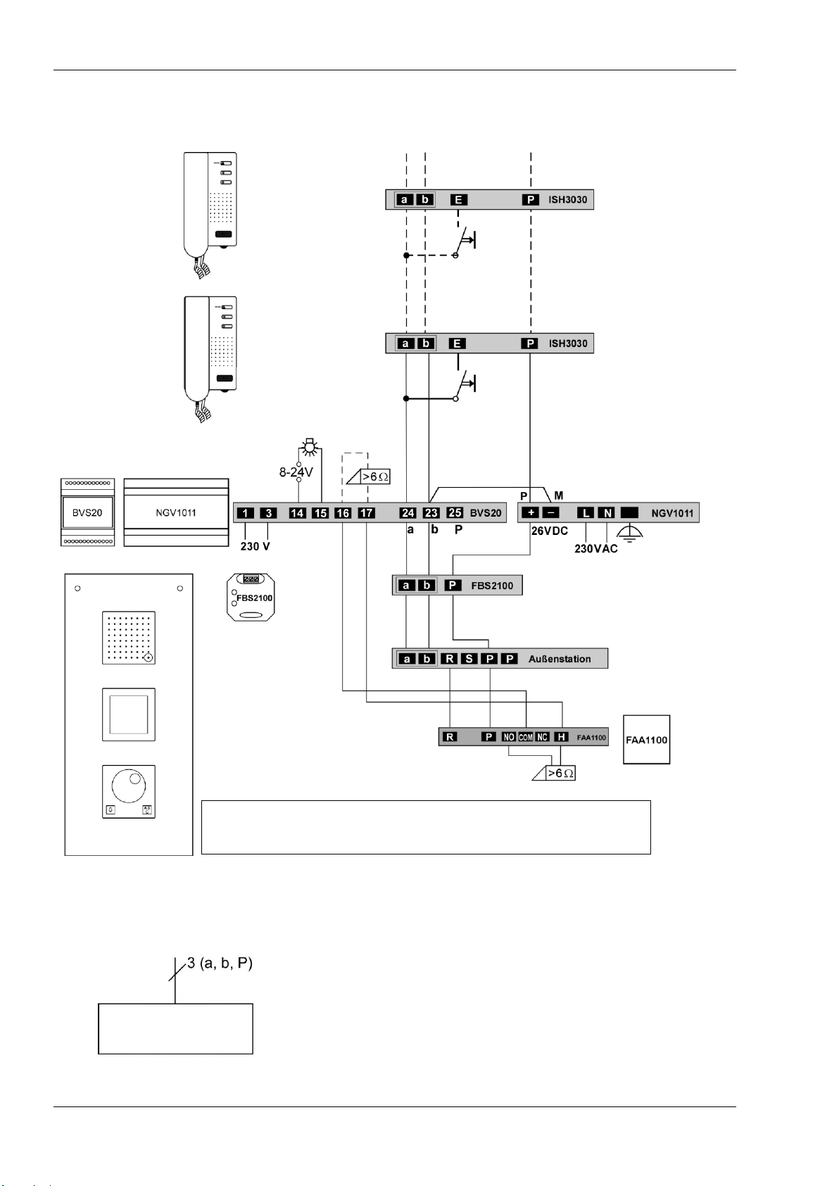
Wiring example...............................................................................................................10
Connection diagram.......................................................................................................10
Commissioning................................................................................................................11
Note on connecting the PS/2 keypad to the display module ..........................................11
Commissioning of a front-door station with display module............................................11
Configuration ...................................................................................................................12
Factory settings..............................................................................................................12
Configuration options .....................................................................................................12
Display module AMI1010x..........................................................................................12
Settings.............................................................................................................................12
Operation of the front-door station................................................................................13
Calling a resident............................................................................................................13
... via selecting the initial letter....................................................................................13
... via selection in the resident list...............................................................................14
... by entering the flat number.....................................................................................15
Voice connection............................................................................................................15
Door release via codelock (only for front-door stations with keypad module).................16
Repair................................................................................................................................17
Display module AMI1010x: Replace the EEPROM storage...........................................17
Observe when transfer data from a previous version.....................................................17
Accessory.........................................................................................................................18
Notes.................................................................................................................................19
Service..............................................................................................................................20