Silicon Laboratories C8051F31 Series Manuel utilisateur
Autres manuels Silicon Laboratories Microcontrôleur
Silicon Laboratories
Silicon Laboratories C8051F800 Manuel utilisateur
Silicon Laboratories
Silicon Laboratories C8051F34 Series Manuel utilisateur
Silicon Laboratories
Silicon Laboratories C8051F35x Manuel utilisateur

Silicon Laboratories
Silicon Laboratories Si8410 Manuel utilisateur

Silicon Laboratories
Silicon Laboratories C8051F55 Series Manuel utilisateur
Silicon Laboratories
Silicon Laboratories C8051F12 Series Manuel utilisateur

Silicon Laboratories
Silicon Laboratories C8051F912 Manuel utilisateur
Silicon Laboratories
Silicon Laboratories C8051F330DK Manuel utilisateur
Silicon Laboratories
Silicon Laboratories C8051F32x-DK Manuel utilisateur
Silicon Laboratories
Silicon Laboratories C8051F91 Series Manuel utilisateur
Silicon Laboratories
Silicon Laboratories EFM8 Series Manuel utilisateur
Silicon Laboratories
Silicon Laboratories c8051f33x Manuel utilisateur
Silicon Laboratories
Silicon Laboratories Thunderboard Sense 2 Fiche technique
Silicon Laboratories
Silicon Laboratories C8051F34-DK Series Manuel utilisateur
Silicon Laboratories
Silicon Laboratories AN1342 Manuel utilisateur
Silicon Laboratories
Silicon Laboratories UG464 Manuel utilisateur
Silicon Laboratories
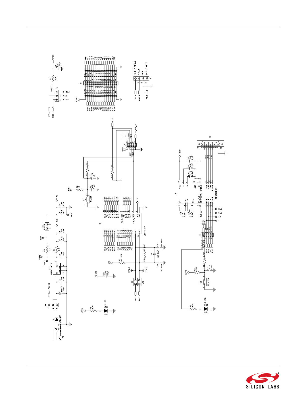
Silicon Laboratories C8051F310 Manuel utilisateur
Silicon Laboratories
Silicon Laboratories Si106 Series Manuel utilisateur
Silicon Laboratories
Silicon Laboratories C8051F02 Series Manuel utilisateur
Silicon Laboratories
Silicon Laboratories SLSTK3701A Manuel utilisateur
Manuels Microcontrôleur populaires d'autres marques

AMS
AMS AS7261 Demo Kit Manuel utilisateur

Novatek
Novatek NT6861 Manuel utilisateur

Espressif Systems
Espressif Systems ESP8266 SDK Guide de configuration

Nuvoton
Nuvoton ISD61S00 ChipCorder Mode d’emploi

STMicrolectronics
STMicrolectronics ST7 Assembler Linker Manuel utilisateur

Texas Instruments
Texas Instruments Chipcon CC2420DK Manuel utilisateur

Lantronix
Lantronix Intrinsyc Open-Q 865XR SOM Manuel utilisateur

NEC
NEC 78GK0S/K 1+ Series Instructions d'installation et d'utilisation

Mikroe
Mikroe SEMITECH N-PLC Click Instructions d'installation et d'utilisation

Intel
Intel Agilex Manuel utilisateur

Cypress
Cypress CY4607 HX2VL Manuel utilisateur

DIGITAL-LOGIC
DIGITAL-LOGIC MICROSPACE Manuel utilisateur

Texas Instruments
Texas Instruments TMS320F2837 D Series Manuel utilisateur

CYPRES
CYPRES CY14NVSRAMKIT-001 Manuel utilisateur

Texas Instruments
Texas Instruments INA-DUAL-2AMP-EVM Manuel utilisateur

Espressif Systems
Espressif Systems ESP8266EX Mode d'emploi

Abov
Abov AC33M8128L Manuel utilisateur

Laird
Laird BL654PA Manuel utilisateur









