
-
10
-
«Übersetzung der Originalanleitung»
DIESES HANDBUCH ENTHÄLT DIE HINWEISE FÜR DIE
INSTALLATION, DIE BEDIENUNG UND DIE
INSTANDHALTUNG DES VENTILS, ES IST SOMIT EIN
FESTER BESTANDTEIL DESSELBEN. DIE
BEDIENUNGSANLEITUNG VOR DEM GEBRAUCH
AUFMERKSAM DURCHLESEN. DIE
BEDIENUNGSANLEITUNG SORGFÄLTIG AUFBEWAHREN.
FÜR EINEN SICHEREN UND EFFIZIENTEN EINSATZ DES
VENTILS DIE HINWEISE IN DER ANLEITUNG STRIKT
BEACHTEN.
WENN DIE ANLEITUNG NICHT BEFOLGT WIRD, KÖNNTEN
DARAUS GEFAHREN UND VORZEITIGE SCHÄDEN
ENTSTEHEN UND DIE GEWÄHRLEISTUNG DES
HERSTELLERS KÖNNTE UNWIRKSAM WERDEN.
1- ALLGEMEINE ANGABEN
1.1- Das Höchstdruckventil S1520 ist eine Vorrichtung mit
manueller Einstellung und Druckbetätigung. Sobald der Druck in
der Pumpe/ Anlage den Sollwert übersteigt, lässt es gemäß
seiner Einstellung das überschüssige Wasser ab und verringert
so den Druck. Die Wiederherstellung der normalen
Betriebsbedingungen erfolgt durch Ausschalten und Neustarten
der Anlage.
Das Ventil ist für den Schutz von Verdrängerpumpen bzw.
Bauteilen (wie Behälter und Rohrleitungen) in
Hydraulikanlagen mit unter Hochdruck stehendem Wasser
bis zur Kategorie II ausgelegt.
1.2- In Anbetracht der Tatsache, dass das Ventil S1520
zusammen mit einer Hochdruckwasserpumpe/ einer
Hochdruckanlage - im Folgenden kurz Anlage genannt -
eingesetzt wird, müssen Installation und Gebrauch der
Typologie der verwendeten Anlage angepasst werden und den
im Installationsland geltenden Sicherheitsbestimmungen
entsprechen.
1.3- Vor Installation und Gebrauch des Ventils empfehlen wir,
sich zu vergewissern, ob das Ventil unversehrt ist und die
technischen Daten auf dem Typenschild den Sollwerten
entsprechen. Anderenfalls verwenden Sie das Ventil nicht,
sondern setzen Sie sich mit dem Service Center von Interpump
Group für eventuelle Anweisungen in Verbindung.
1.4- Vor Gebrauch des Ventils stellen Sie sicher, ob die Anlage,
in der es eingebaut ist, mit den Bestimmungen der
entsprechenden Richtlinien und/oder Normen übereinstimmt.
2- VERPACKUNG
2.1- Die Packstücke müssen unter Beachtung der Angaben
gehandhabt werden, die auf den Packungen selbst angegeben
sind und/oder vom Hersteller geliefert wurden.
2.2- Falls das Ventil nicht sofort verwendet wird , muβes in
unversehrter Verpackung in Bereichen gelagert wird, die vor
Witterung, zu hoher Feuchtigkeit und direkter Sonnen-
einstrahlung geschützt ist. Auβerdem ist es zweckmäβig,
zwischen Boden und Packungen Paletten aus Holz oder einem
anderen Material zu legen, damit der direkte Kontakt mit dem
Boden verhindert wird.
2.3- Das Verpackungsmaterial gemäβden einschlägigen
gesetzlichen Bestimmungen entsorgen
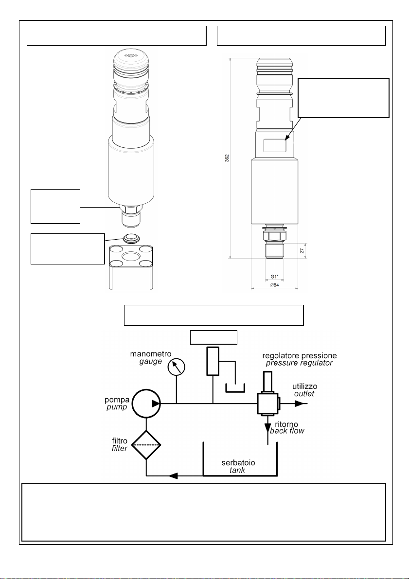
3- INSTALLATIONSANLEITUNG:
3.1- Der Einstelldruck SP wird von Interpump Group
geregelt und per Versiegelung festgelegt; er kann nicht
verändert werden. Die Werte von Einstelldruck und
empfohlenem Höchstbetriebsdruck WP sind auf dem Ventil
angeführt.
3.2- Der Höchstdurchsatz hängt vom Einstelldruck ab und liegt
zwischen 40 und 241 l/min. Der genaue Wert ist auf dem Ventil
angeführt.
3.3- Der Einstelldruck ist der Druck, bei dem sich das Ventil
öffnet und so den Höchstwert des Drucks bestimmt, der in der
Anlage erreicht werden kann.
3.4- Die Installation ist von autorisiertem Fachpersonal
durchzuführen, das die nötigen Fachkenntnisse hat, um an
Hochdruckanlagen zu arbeiten, und das mit den Gebrauchs-
und Sicherheitsanweisungen in diesem Handbuch vertraut ist.
3.5- Das Befestigungs- und Dichtungssystem des Ventils S4090
ist für Pumpen und/oder Produkte von Interpump Group
ausgelegt.
3.6- Die Dichtung am Anschlussstück G1 erfolgt durch das
keilförmige Dichtungselement Code 36274866.
3.7- Vor der Installation des Ventils das Gewinde G1“ mit
speziellem graphit- oder molybdänhaltigem Höchstdruckfett EP
(extreme pressure) leicht einfetten; danach das Anschlussstück
mit einem dynamometrischen Schlüssel auf 150 Nm anziehen.
VORSICHT: Während der Verwendung dürfen die
im Handbuch und/oder auf dem Ventil
angeführten Höchst werte für Druck, Durchsatz
und Temperatur auf keinen Fall überschritten
werden.
ACHTUNG: Für einen wirksamen Schutz der
Anlage sollte das Ventil in unmittelbarer Nähe
der Pumpe installiert und darüber hinaus
sichergestellt werden, dass keine
Sperrvorrichtungen vorhanden sind
TECHNISCHEN DATEN
FÖRDERLEISTUNG
EINSTELLDRUCKBEREICH
–
SP
–
BETRIEBSDRUCK
–
WP
–
TEMP.
Min
Max
GEWICHT
min - max min – max °C °F kg lbs
40 – 241
10.6 – 63.7
l/min
g.p.m.
(USA)
480 – 1800
MPa
bar
p.s.i.
150
1500
MPa
bar
p.s.i. 5 – 30 41 – 86
8 17.7