
Table of Contents
ii
Table of Contents
Chapter 1. Basic Information & Precautions
.............................................................................. 1
1.1 Characteristics .......................................................................................................................................................................... 1
1.2 Components ............................................................................................................................................................................. 1
Chapter 2. Specifications
................................................................................................. 2
2.1 External Dimension ................................................................................................................................................................. 2
2.2 Input and Output Specification ........................................................................................................................................... 3
Chapter 3. Installation
..................................................................................................... 4
3.1 Installation of S1 Extension I/O ....................................................................................................................................... 4
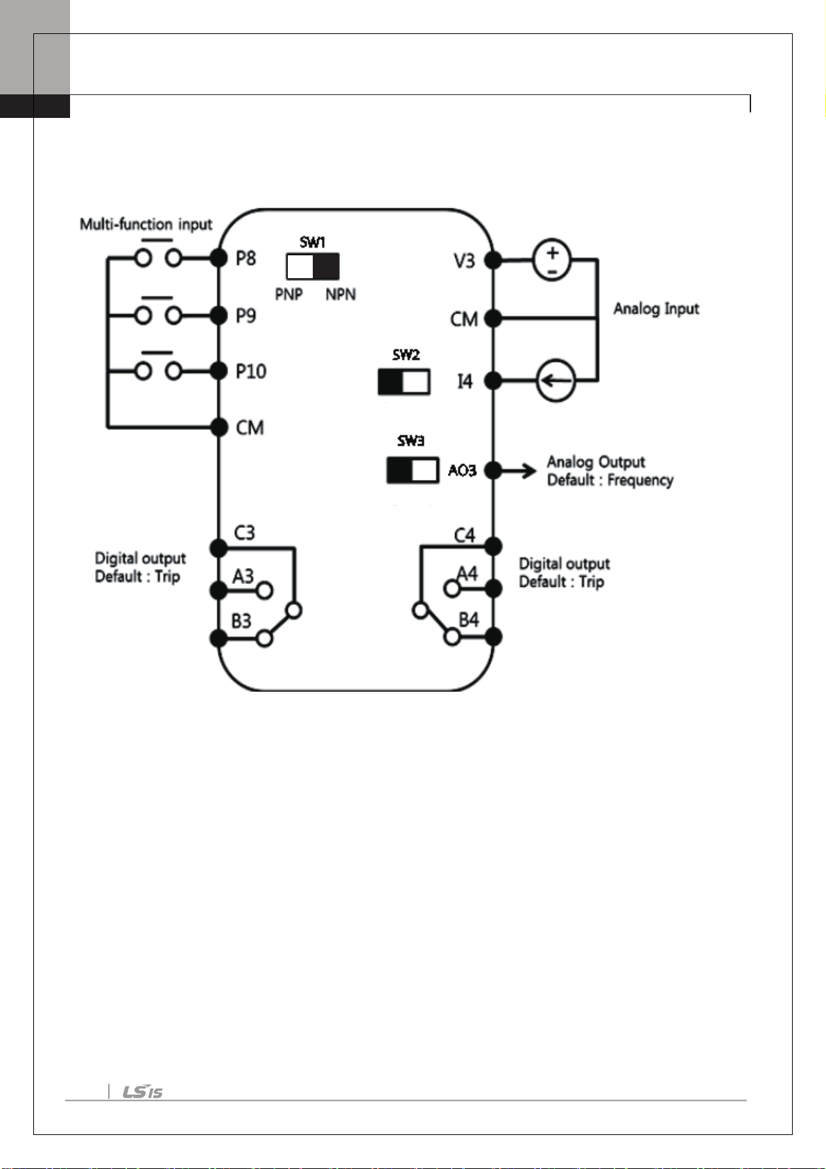
3.2 Control Terminal Wiring ......................................................................................................................................................... 6
3.3 Signal (Control) Cable Specifications ................................................................................................................................. 8
Chapter 4. Basic Features
............................................................................................... 11
4.1 Basic function ......................................................................................................................................................................... 11
4.2 Setting Frequency Reference ............................................................................................................................................. 11
4.2.1 V3 Terminal as the Source................................................................................................................................ 11
4.2.2 Setting a Frequency Reference with Input Voltage (Terminal I4) ........................................................ 17
4.3 Analog Output ....................................................................................................................................................................... 18
Voltage and Current Analog Output ................................................................................................................................. 18
4.4 Digital Output ......................................................................................................................................................................... 20
4.4.1 Multi-function Output Terminal and Relay Settings ................................................................................ 20
4.4.2
Fault Trip Output using Multi-Function Output Terminal and Relay
................................................................ 23
4.4.3
Multi-function Output Terminal Delay Time Settings
........................................................................................ 24
4.5 Setting Multi-step Frequency ............................................................................................................................................ 25
4.6 Multi-step Acc/Dec Time Configuration.......................................................................................................................... 27
4.7 Stopping the Acc/Dec Operation ..................................................................................................................................... 28
4.8 Multi-function Input Terminal Control ............................................................................................................................ 29
A terminal setting (On)
................................................................................................... 29
Chapter 5. Table of Functions
.......................................................................................... 30
5.1 Operation Group.................................................................................................................................................................... 30
5.2 Drive group (PAR→dr).......................................................................................................................................................... 31
5.3 Basic Function group (PAR→bA) ....................................................................................................................................... 35
5.4 Expanded Function group (PAR→Ad) ............................................................................................................................. 38
5.5 Control Function group (PAR→Cn) .................................................................................................................................. 43
5.6 Input Terminal Block Function group (PAR→In) ........................................................................................................... 47
5.7 Output Terminal Block Function group (PAR→OU) ..................................................................................................... 51
5.8 Communication Function group (PAR→CM) ................................................................................................................ 55
5.9 Application Function group (PAR→AP) .......................................................................................................................... 59
5.1 Extension I/O Function Group(PAR→AO) ............................................................................................................. 61
5.11 Protection Function group (PAR→Pr) .................................................................................................................... 63
5.12 2nd Motor Function group (PAR→M2) ................................................................................................................. 68
5.13 User Sequence group (US) ........................................................................................................................................ 70
5.14 User Sequence Function group(UF) ....................................................................................................................... 72
5.15 Groups for LCD Keypad Only .................................................................................................................................... 88
5.15.1
Trip Mode (TRP Last-x)
.......................................................................................................................................... 88
5.15.2
Config Mode (CNF)
................................................................................................................................................ 89