CONTENTS
SPECIFICATIONS
- 2 -
1. LCD CHARACTERISTICS
Type : TFT XGA LCD
Size : 15 inch (38.1cm)
Pixel Pitch : 0.297mm (H) x 0.297mm (V)
Electrical Interface : LVDS Interface
Color Depth : 6-bits/ 16,194,277 colors
Active Video Area : 304.1mm (H) x 228.1mm (V)
Surface Treatment : Anti-Glare, Hard Coating (3H)
Backlight Unit : Bottom edge side 2CCFL
2. OPTICAL CHARACTERISTICS
2-1. Viewing Angle by Contrast Ratio
≥
10
Left : 50° typ., 50° min.
Right : 60° typ., 60° min.
Top : 40° typ., 40° min.
Bottom : 55° typ., 45° min.
2-2. Luminance : 200 cd/m2typ.
2-3. Angle at Half Luminance
Left : 70° min.
Right : 70° min.
Top : 40° min.
Bottom : 70° min.
2-4. Contrast Ratio : 250 typ.
3. SIGNAL (Refer to the Timing Chart)
3-1. Sync Signal
1) Type : Separate Sync. (Horizontal & Vertical)
2) Input Voltage Level: Low=0~0.8V, High=2.1~5.5V
3) Sync Polarity : Positive or Negative
3-2. Video Input Signal
1) Type : R, G, B Analog
2) Voltage Level : 0~0.714 V
a) Color 0, 0 : 0 Vp-p
b) Color 7, 0 : 0.467 Vp-p
c) Color 15, 0 : 0.714 Vp-p
3) Input Impedance : 75 Ω
3-3. Operating Frequency
Horizontal : 31 ~ 61 kHz
Vertical : 56 ~ 75 Hz
4. POWER SUPPLY
4-1. Power Adaptor
Input : AC 100~240V, 50/60Hz 1.2A
Output : DC 12V 3.0A
4-2. Power Consumption
5. ENVIRONMENT
5-1. Operating Temperature: 10°C~35°C (50°F~95°F)
(Ambient)
5-2. Relative Humidity : 5%~95%
(Non-condensing)
5-3. Altitude : 0~10,000ft (3,030m)
6. DIMENSIONS (with TILT/SWIVEL)
Width : 394 mm (15.51'')
Depth : 161.8 mm (6.37'')
Height : 378.7 mm (14.91'')
7. WEIGHT (with TILT/SWIVEL)
Net. Weight : 4.8 kg (10.58 lbs)
Gross Weight : 6.9 kg (15.21 l
bs)
SPECIFICATIONS ................................................... 2
PRECAUTIONS ....................................................... 3
TIMING CHART ....................................................... 4
OPERATING INSTRUCTIONS ................................ 5
WIRING DIAGRAM ................................................. 6
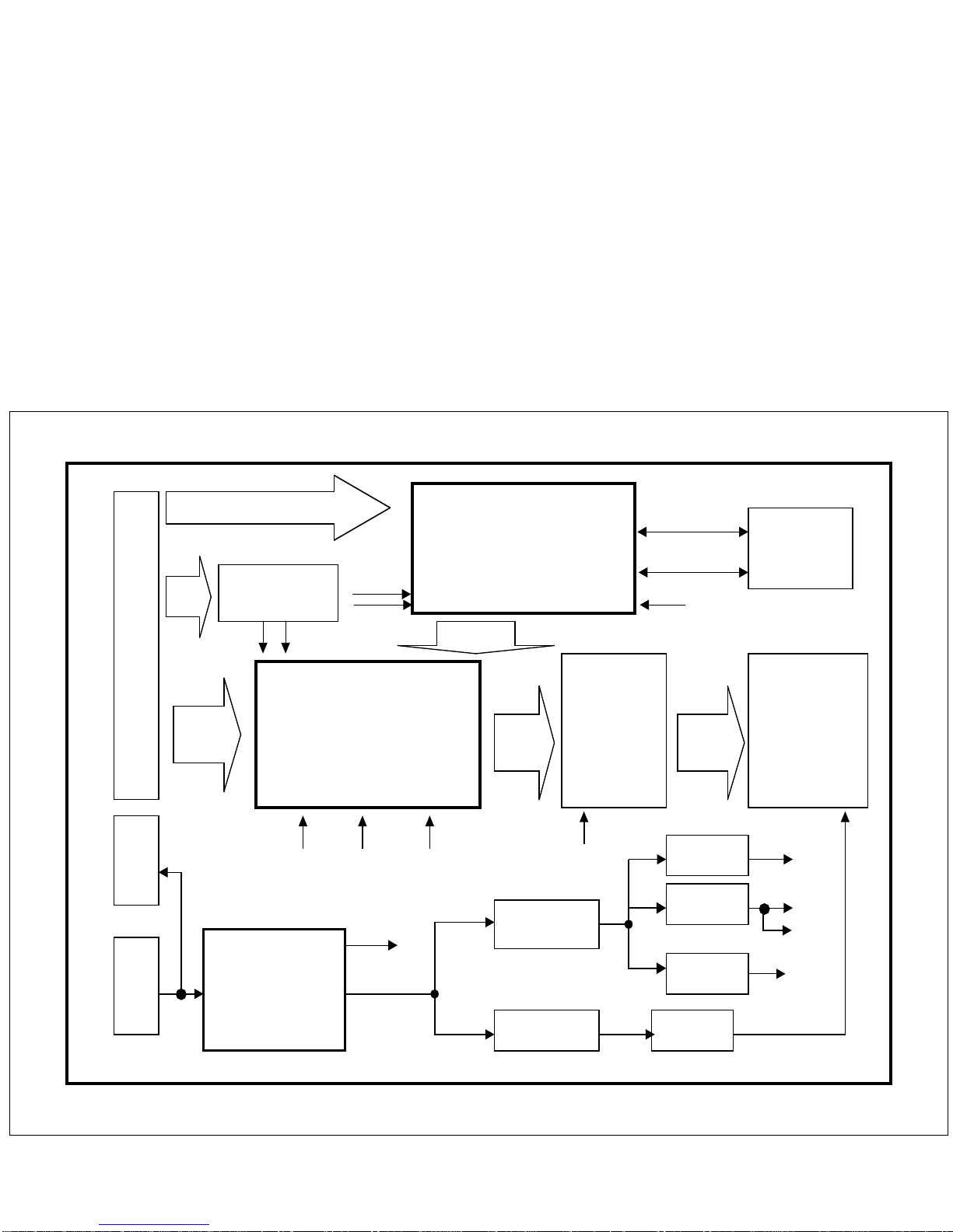
BLOCK DIAGRAM ................................................... 7
DESCRIPTION OF BLOCK DIAGRAM.....................8
ADJUSTMENT ........................................................ 9
TROUBLESHOOTING GUIDE .............................. 10
PRINTED CIRCUIT BOARD................................... 14
EXPLODED VIEW...................................................17
REPLACEMENT PARTS LIST ...............................19
PIN CONFIGURATION............................................23
SCHEMATIC DIAGRAM......................................... 24
MODE
POWER ON (NORMAL)
STAND-BY
SUSPEND
OFF
POWER OFF
H/V SYNC
ON/ON
OFF/ON
ON/OFF
OFF/OFF
-
POWER CONSUMPTION
less than 36 W
less than 3 W
less than 3 W
less than 3 W
less than 3 W
LED COLOR
GREEN
YELLOW
YELLOW
YELLOW
OFF
VIDEO
ACTIVE
OFF
OFF
OFF
-