
5
INSTALLATION REQUIREMENTS
Tools and Parts
Gather the required tools and parts before starting installation.
Read and follow the instructions provided with any tools listed
here.
Tools Needed
■Level
■Drill with 1¼" (3.0 cm), 3/8" (9.5 mm), and 5/16" (7.9 mm)
drill bits
■Pencil
■Wire stripper or utility knife
■Tape measure or ruler
■Pliers
■Caulking gun and weatherproof caulking compound
■Vent clamps
■Jigsaw or keyhole saw
■Flat-blade screwdriver
■Metal snips
■Phillips screwdriver
Parts Needed
■Home power supply cable
■1/2" (13 mm) UL listed or CSA approved strain relief
■Three UL Listed wire connectors
For Vented Installations, You Will Also Need:
■One wall or roof cap
■Metal vent system
For Non-Vented (Recirculating) Installations, You Will
Also Need:
■Recirculation Kit Part Number W10692908 for non-vented
(recirculating) installations only. See the “Assistance or
Service” section to order.
■6" (15.2 cm) diameter round metal vent duct—length
required is determined by ceiling height.
Parts Supplied
Remove parts from packages. Check that all parts are included.
■Hood canopy assembly with ventilator and LED and halogen
lights installed
■Vent transition with back draft dampers installed
■Metal grease lter(s)—depending on model and size
■Vent cover support bracket
■Mounting template
■Two-piece vent cover
■Four 4.2 x 8 screws
■Six 5 x 45 mm mounting screws
■Two D6.4 x 18 mm washers
■Two 8 x 40 mm wall anchors
■Four10 x 60 mm wall anchors
■Four 5.4 x 75 mm screws (for 10 x 60 mm wall anchors)
■Two 3.5 x 9.5 mm sheet metal screws
■T10®TORX®† adapter
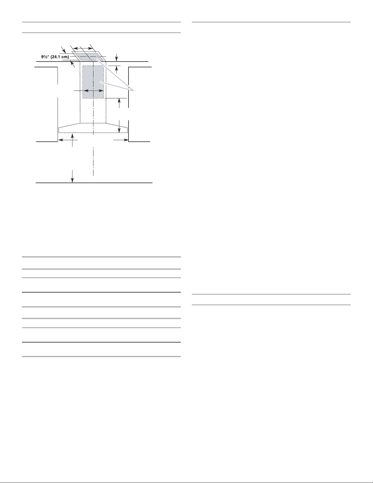
Location Requirements
IMPORTANT: Observe all governing codes and ordinances.
Have a qualied technician install the range hood. It is the
installer’s responsibility to comply with installation clearances
specied on the model/serial/rating plate. The model/serial/
rating plate is located behind the left lter on the rear wall of the
vent hood.
Canopy hood location should be away from strong draft areas,
such as windows, doors and strong heating vents.
Cabinet opening dimensions that are shown must be used.
Given dimensions provide minimum clearance.
This range hood is recommended for use with cooktops with a
maximum total rating of 65,000 BTUs or less.
Grounded electrical outlet is required. See the “Electrical
Requirements” section.
The canopy hood is factory-set for venting through the roof
or wall. For non-vented (recirculating) installation see “For
nonvented (recirculating) installation only” in the “Connect Vent
System” section. Recirculation Kit Part Number W10692908 is
available from your dealer or an authorized parts distributor.
All openings in ceiling and wall where canopy hood will be
installed must be sealed.
For Mobile Home Installations
The installation of this range hood must conform to the
Manufactured Home Construction Safety Standards, Title 24
CFR, Part 328 (formerly the Federal Standard for Mobile Home
Construction and Safety, Title 24, HUD, Part 280) or when such
standard is not applicable, the standard for Manufactured Home
Installation 1982 (Manufactured Home Sites, Communities and
Setups) ANSI A225.1/NFPA 501A, or latest edition, or with local
codes.
Product Dimensions
*For non-vented (recirculating) installations
**For vented installations
13³⁄₁₆" (33.5 cm)
*28⁷⁄₈" (73.4 cm) min.
43³⁄₁₆" (109.7 cm) max.
**25¹⁄₄" (64.1 cm) min.
39¹¹⁄₃₂
24"
(60.8 cm)
5"
(12.7 cm)
19¹¹⁄₁₆" (50.0 cm)
30" (76.2 cm)
36" (91.4 cm)
†®TORX and T10®are registered trademarks of Acument Intellectual Properties, LLC.