6 JN-DS-JN5142 1v0 © NXP Laboratories UK 2012
1 Introduction
The JN5142 is an IEEE802.15.4 wireless microcontroller that provides a fully integrated solution for applications
using the IEEE802.15.4 standard in the 2.4 - 2.5GHz ISM frequency band [1], including RF4CE. A ROM variant
provides support for JenNet-IP “Smart Device” applications such as lighting and building automation.
Applications that transfer data wirelessly tend to be more complex than wired ones. Wireless protocols make
stringent demands on frequencies, data formats, timing of data transfers, security and other issues. Application
development must consider the requirements of the wireless network in addition to the product functionality and user
interfaces. To minimise this complexity, NXP provides a series of software libraries and interfaces that control the
transceiver and peripherals of the JN5142. These libraries and interfaces remove the need for the developer to
understand wireless protocols and greatly simplifies the programming complexities of power modes, interrupts and
hardware functionality.
In view of the above, it is not necessary to provide the register details of the JN5142 in the datasheet.
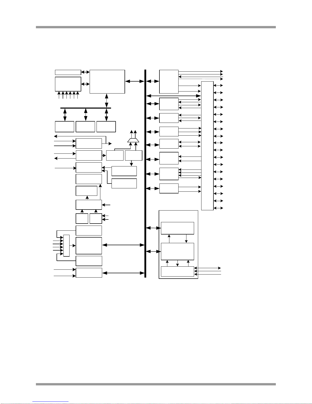
The device includes a Wireless Transceiver, RISC CPU, on chip memory and an extensive range of peripherals.
1.1 Wireless Transceiver
The Wireless Transceiver comprises a 2.45GHz radio, a modem, a baseband controller and a security coprocessor.
In addition, the radio also provides an output to control transmit-receive switching of external devices such as power
amplifiers allowing applications that require increased transmit power to be realised very easily. Appendix B.4,
describes a complete reference design including Printed Circuit Board (PCB) design and Bill Of Materials (BOM).
The security coprocessor provides hardware-based 128-bit AES-CCM* modes as specified by the IEEE802.15.4
2006 standard. Specifically this includes encryption and authentication covered by the MIC –32/-64/-128, ENC and
ENC-MIC –32/-64/-128 modes of operation.
The transceiver elements (radio, modem and baseband) work together to provide IEEE802.15.4 (2006) MAC and
PHY functionality under the control of a protocol stack. Applications incorporating IEEE802.15.4 functionality can be
developed rapidly by combining user-developed application software with a protocol stack library.
1.2 RISC CPU and Memory
A 32-bit RISC CPU allows software to be run on-chip, its processing power being shared between the IEEE802.15.4
MAC protocol, other higher layer protocols and the user application. The JN5142 has a unified memory architecture,
code memory, data memory, peripheral devices and I/O ports are organised within the same linear address space.
The device contains 128kbytes of ROM, 32kbytes of RAM and a 29-byte One Time Programmable (OTP) eFuse
memory.