
U.S. Patent No. 8,856,780
TYPE 1 - WIRE CHART - 1 OF 2
MAKE
MODEL
YEAR
WIRE
DESCRIPTION
CONNECTOR
NAME
CONNECTOR
COLOR
CONNECTOR
TYPE
POSITION
WIRE
COLOR
POLARITY
MODULE
LOCATION
COMPONENT
LOCATOR
CHRYSLER
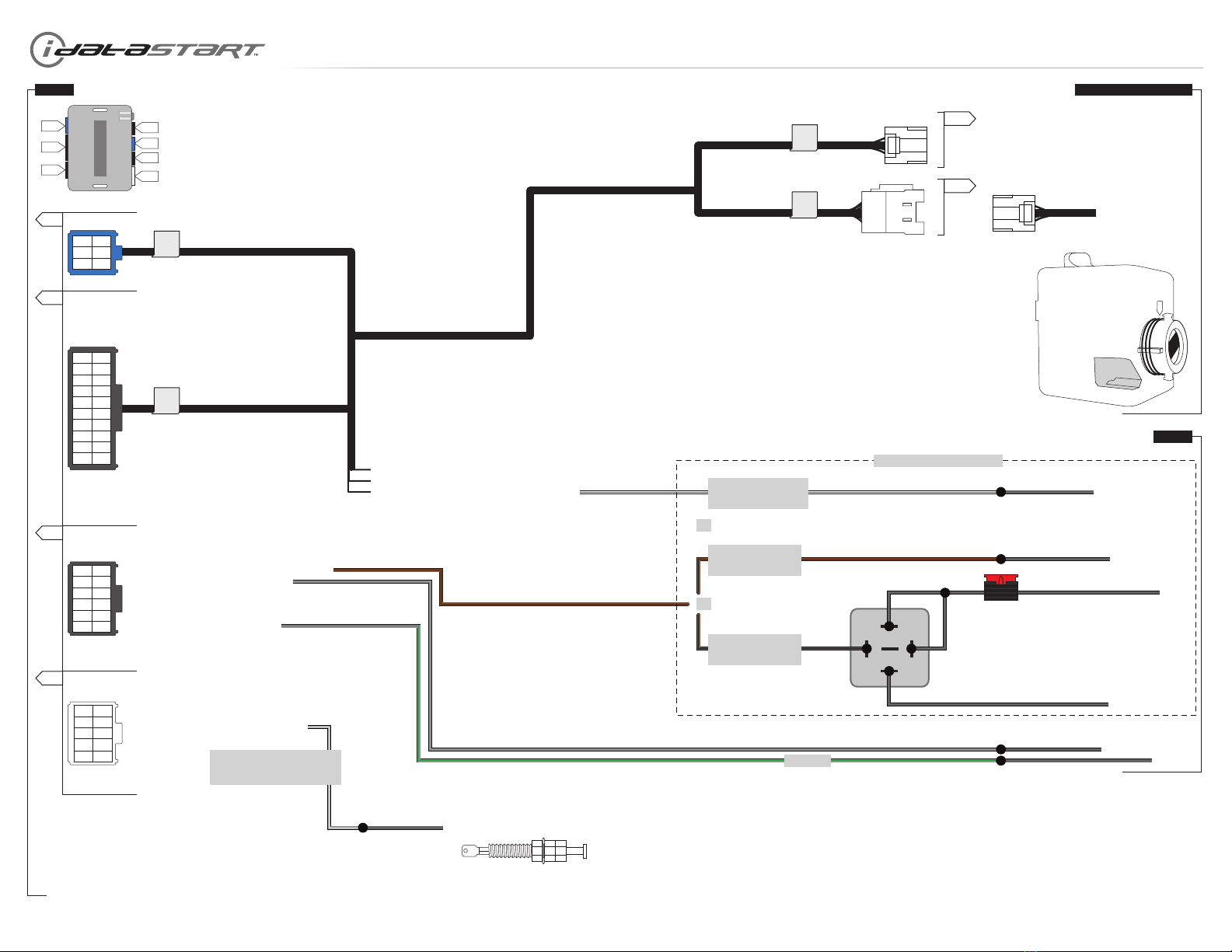
300 08-10 Parking Light D2242 Black 10 pin 1 White/Brown (MUX) Switch ~
Driver Door Pin ~ ~ ~ ~ Purple (-) Driver kick panel ~
300 Limited 08-10 Parking Light D2242 Black 10 pin 1 White/Brown (MUX) Switch ~
Driver Door Pin ~ ~ ~ ~ Purple (-) Driver kick panel ~
300C 08-10 Parking Light D2242 Black 10 pin 1 White/Brown (MUX) Switch ~
Driver Door Pin ~ ~ ~ ~ Purple (-) Driver kick panel ~
300 SRT8 08-10 Parking Light D2242 Black 10 pin 1 White/Brown (MUX) Switch ~
Driver Door Pin ~ ~ ~ ~ Purple (-) Driver kick panel ~
Town & Country 08-10 Parking Light D2242 Black 10 pin 1 White/Brown (MUX) Switch ~
Driver Door Pin ~ ~ ~ ~ Purple (-) Driver kick panel ~
Town & Country 11-16 Parking Light D2242 Black 6 pin 3 White/Green (MUX) Switch ~
Driver Door Pin ~ ~ ~ ~ Purple (-) Driver kick panel ~
DODGE
Caravan 08-10 Parking Light D2242 Black 10 pin 1 White/Brown (MUX) Switch ~
Driver Door Pin ~ ~ ~ ~ Purple (-) Driver kick panel ~
Challenger R/T 08-14 Parking Light D2242 Black 10 pin 1 White/Brown (MUX) Switch ~
Driver Door Pin ~ ~ ~ ~ Purple (-) Driver kick panel ~
Challenger SXT 08-14 Parking Light D2242 Black 10 pin 1 White/Brown (MUX) Switch ~
Driver Door Pin ~ ~ ~ ~ Purple (-) Driver kick panel ~
Challenger SRT8 08-14 Parking Light D2242 Black 10 pin 1 White/Brown (MUX) Switch ~
Driver Door Pin ~ ~ ~ ~ Purple (-) Driver kick panel ~
Charger SE 08-10 Parking Light D2242 Black 10 pin 1 White/Brown (MUX) Switch ~
Driver Door Pin ~ ~ ~ ~ Purple (-) Driver kick panel ~
Charger R/T 08-10 Parking Light D2242 Black 10 pin 1 White/Brown (MUX) Switch ~
Driver Door Pin ~ ~ ~ ~ Purple (-) Driver kick panel ~
Charger SRT8 08-10 Parking Light D2242 Black 10 pin 1 White/Brown (MUX) Switch ~
Driver Door Pin ~ ~ ~ ~ Purple (-) Driver kick panel ~
Durango 11-13 Parking Light D2242 Black 6 pin 1 White/Green (MUX) Switch ~
Driver Door Pin ~ ~ ~ ~ Purple (-) Driver kick panel ~
Grand Caravan 08-10 Parking Light D2242 Black 10 pin 1 White/Brown (MUX) Switch ~
Driver Door Pin ~ ~ ~ ~ Purple (-) Driver kick panel ~
Grand Caravan 11-17 Parking Light D2242 Black 6 pin 3 White/Green (MUX) Switch ~
Driver Door Pin ~ ~ ~ ~ Purple (-) Driver kick panel ~
Journey 09-10 Parking Light ~ ~ ~ ~ White/Violet (+) Driver kick panel ~
Driver Door Pin ~ ~ ~ ~ Purple (-) Driver kick panel ~
Magnum 08 Parking Light D2242 Black 10 pin 1 White/Brown (MUX) Switch ~
Driver Door Pin ~ ~ ~ ~ Purple (-) Driver kick panel ~
www.idatastart.comAutomotive Data Solutions Inc. © 2018 IDLCHRSCH4CMCHXA0EN
PAGE 5 OF 20
• 20180411
DOC.: #49571