USER MAINTENANCE
A. General Housekeeping (Continuous).
1. Keepboiler areaclearand free of combustible
materials and obstructions to the free flow of
combustionand ventilation air to the boiler.
2. Donot store or use gasolineorother flammable
vapors or liquids in the vicinity of the boiler or
anyotherappliance.
3. Donotstoreor use sources of hydrocarbonsin
the vicinity of the boiler.Sources of hydrocar-
bons include bleaches, cleaners, chemicals,
sprays, paint removers, fabric softeners and
refrigerants.
B. InspectVent System (Monthly).
1. Vent pipe must be continuous to chimney with
noseparations,obstructions,orsags.Ventpipe
mustbesupported at minimum 4 foot(122cm)
intervals and secured withsheetmetal screws.
2. Chimney must not have signs of continuous
wetness. If signs of continuous wetness are
observed, contact a qualified service agency.
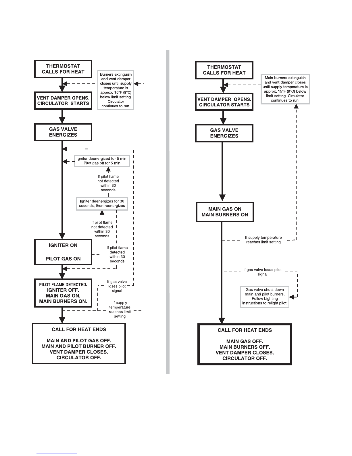
C. Inspect Pilot and Main Burner Flames (Monthly).
1. Removecontrolaccesspanel(lower front jacket
panel)bylifting and pulling out.
2. Adjustthermostatto lowestsetting.
3. Loosen screws at Burner Observation Cover
andremove cover bylifting.See Figure 1.
WARNING
Product Safety Information
Refractory Ceramic Fiber Product
This appliance contains materials made from
refractory ceramic fibers (RCF).Airborne RCF,
when inhaled, have been classified by the
International Agency for Research on Cancer
(IARC), as a possible carcinogen to humans.
After the RCF materials have been exposed to
temperatures above 1800°F (980°C), they can
change into crystalline silica, which has been
classified by the IARC as carcinogenic to
humans. If particles become airborne during
service or repair, inhalation of these particles
may be hazardous to your health.
Avoid Breathing Fiber Particulates and Dust
Suppliers of RCF recommend the following
precautions be taken when handling these
materials:
Precautionary Measures:
Provide adequate ventilation.
Wear a NIOSH/MSHA approved respirator.
Wear long sleeved, loose fitting clothing and
gloves to prevent skin contact.
Wear eye goggles.
Minimize airborne dust prior to handling and
removal by water misting the material and
avoiding unnecessary disturbance of
materials.
Wash work clothes separately from others.
Rinse washer thoroughly after use.
Discard RCF materials by sealing in an airtight
plastic bag.
First Aid Procedures:
Inhalation: If breathing difficulty or irritation
occurs,move to a location with fresh clean air.
Seek immediate medical attention if symptoms
persist.
Skin Contact:Wash affected area gently with a
mild soap and warm water. Seek immediate
medical attention if irritation persists.
Eye Contact:Flush eyes with water for 15 min-
utes while holding eyelids apart. Do not rub
eyes.Seek immediate medical attention if irrita-
tion persists.
Ingestion: Drink 1 to 2 glasses of water. Do not
induce vomiting. Seek immediate medical
attention.
HWX USER’S INFORMATION MANUALPAGE 6
WARNING
Service on this boiler should be undertaken only
by trained and skilled personnel from a qualified
service agency. Inspections should be per-
formed at intervals specified in the Installation,
Operation and Maintenance Manual and this
User’s Information Manual.Maintain manuals in
a legible condition.
Keep boiler area clear and free of combustible
materials, gasoline and other flammable vapors
and liquids.
Do not place any obstructions in boiler room that
will hinder flow of combustion and ventilation
air.