2
Supported Firmware Versions
The tables in this document list the minimum firmware versions required for correct operation of the
InfiniBand Interconnect with HP Cluster Platform components. HP recommends that you install the
latest released firmware version, which may be newer than the versions listed in this document. You
can also find Voltaire InfiniBand documentation at the following URL:
http://www.voltaire.com/partner_login.htm
See the section on grid computing. You will need the appropriate login credentials, which are
available from Voltaire.
Firmware Installation/Upgrade Guidelines
IMPORTANT: Read these guidelines before installing or upgrading firmware on your HP Cluster Platform
system components:
Follow these guidelines when installing or upgrading firmware:
•Never downgrade to an older version of firmware unless you are specifically instructed to do so
by HP Support.
•Contact HP Support if you are not sure what to do regarding firmware versions.
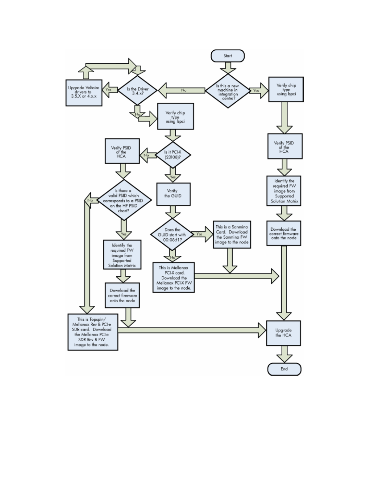
Qualified Solution Matrix Tables — April 2008
Use the tables in this document to identify the firmware image required for a component. At a
system level, you must ensure that all components conform to the Solution Matrix.
CAUTION: Although the RevC PCI-X and PCI-e boards are functionally supported with Host Stack 3.4.5.x,
the firmware upgrade utility cannot upgrade the RevC firmware. If you are using the Version 3.4.5 Host
Stack, you must upgrade the Flint Utility in the driver. Host Stack 3.4.5.xand later fully support the RevC
cards, including firmware upgrades using the Flint Utility.
Refer to the following tables to identify the HCA for your platform. Because some clusters contain various
HCA types, verify the HCA type in each node before upgrading.
Current GridStack DDR Products Interoperability Matrix
The following tables show the current Voltaire GridStack DDR qualified solutions. Protocols,
applications interoperability, and features may vary for different products and solutions. Please refer
to your product’s release notes for more details.
Table 1. Host Software
Software
Products OS — Kernel HCA Support Revision
Voltaire OFED for
Linux OFED 1.2
based
RH EL 4 up4, up5
SLES 10, SLES 10 SP1, (SLES 10 SP1
UP1 for PPC only)
RHEL 5 RHEL UP1
Full support for all HCA cards 5.1.3, 4.3.5c_8
GridVision
BladeFM SLES 10, RH 4 up 4 4.2
Voltaire GridStack
for Windows Windows 2003 SP1, SP2 64/32bit
Windows CCS SP1
No Windows support for
Connect-X 2.5.X