Comark RF500A/AP Service Manual
Procedure.................................................................................................................................................................33
Replace μSDHC Cards..................................................................................................................................................35
Replace μSDHC Card 1..........................................................................................................................................35
Replace μSDHC Card 2..........................................................................................................................................36
Replacement of bot μSDHC Cards.............................................................................................................................36
Tier 3: RF500A Component Level Repair..........................................................................................................................37
Operator Tec nical Competency...................................................................................................................................37
Functional Test Equipment Required............................................................................................................................37
Initial Observation.........................................................................................................................................................37
Status Indicators......................................................................................................................................................37
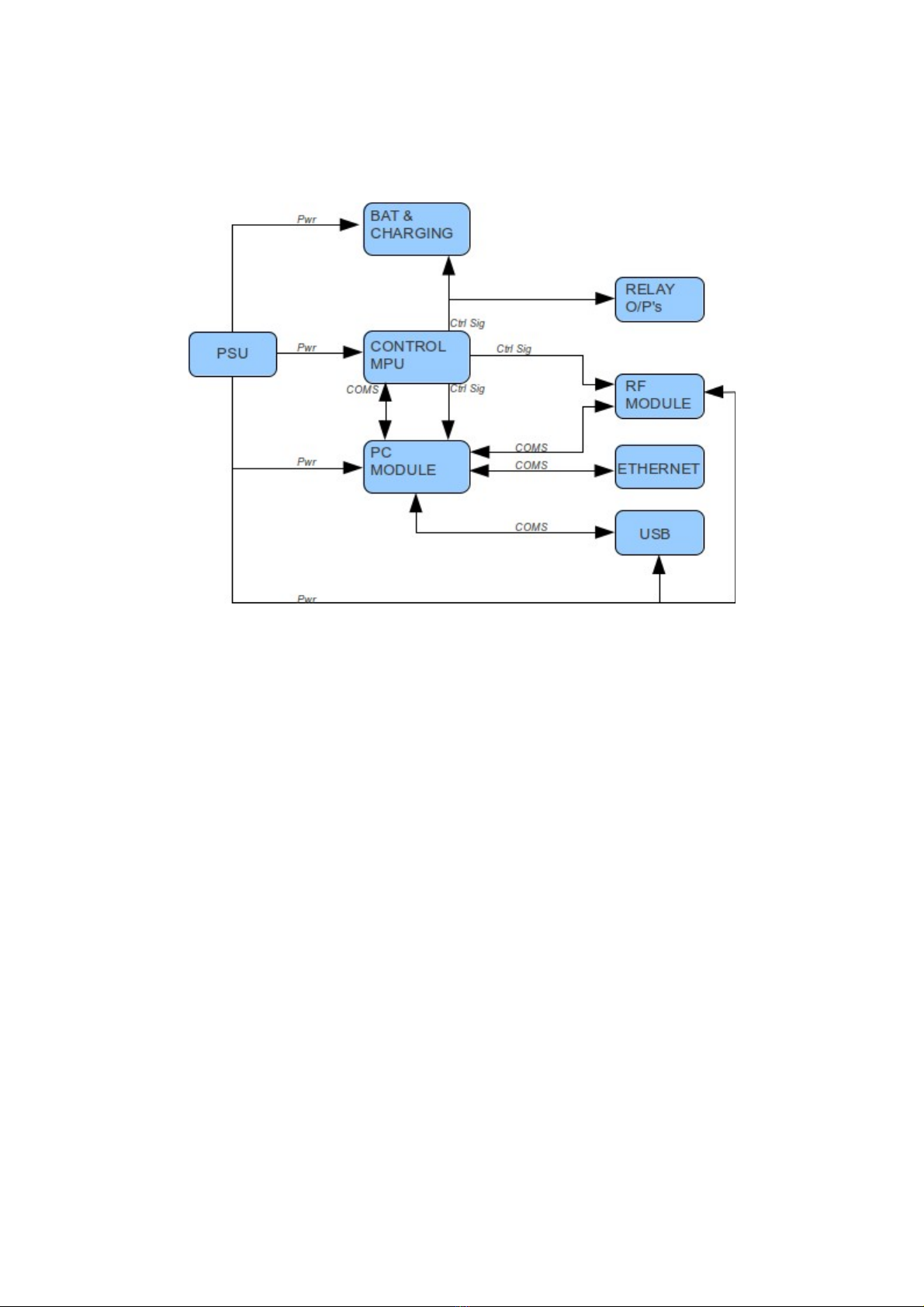
Circuit Diagrams.....................................................................................................................................................37
Circuit Description........................................................................................................................................................38
Power Supply..........................................................................................................................................................38
External Mains Power.............................................................................................................................................38
Power Over Et ernet (PoE).....................................................................................................................................38
Battery.....................................................................................................................................................................38
Main 5V Rail...........................................................................................................................................................38
Permanent 3.3V Rail...............................................................................................................................................38
Control MPU Circuit...............................................................................................................................................38
PC Module...............................................................................................................................................................38
USB.........................................................................................................................................................................39
RF Module...............................................................................................................................................................39
Real Time Clock (RTC)...........................................................................................................................................39
In Circuit Testing...........................................................................................................................................................40
Common Power Rail (Pwr).....................................................................................................................................41
5V Rail....................................................................................................................................................................41
3VM Rail.................................................................................................................................................................41
3VC Rail..................................................................................................................................................................41
Battery C arging.....................................................................................................................................................41
USB C ip Verification.............................................................................................................................................42
Replace PoE Module...............................................................................................................................................43
Control MPU firmware upgrade...................................................................................................................................44
C eck t e Fuses.......................................................................................................................................................45
Program t e Firmware.............................................................................................................................................45
Fault Finding.................................................................................................................................................................46
MPU........................................................................................................................................................................46
Serial Communications...........................................................................................................................................46
USB Communications.............................................................................................................................................46
5V Rail....................................................................................................................................................................46
3VM Rail.................................................................................................................................................................46
3VC Rail..................................................................................................................................................................47
Battery C arging.....................................................................................................................................................47
PoE (If Fitted)..........................................................................................................................................................47
RTC.........................................................................................................................................................................47
Memory Cards.........................................................................................................................................................47
Additional Fault Diagnostic Information......................................................................................................................48
Hardware Status Page..............................................................................................................................................48
Audit Trail Information...........................................................................................................................................49
Email Output Screen...............................................................................................................................................50
Appendix-A – Front Panel Indicators.................................................................................................................................51
Appendix B – Status Indicators..........................................................................................................................................52
Battery Pack Pre-C arge Indication..............................................................................................................................52
Appendix C – Website Error Messages..............................................................................................................................53
No Hardware Pass message..........................................................................................................................................53
SD cards appear to be in t e wrong slots......................................................................................................................53
SD cards appear to ave different data ID tags ............................................................................................................53
Looks like you ave no data on t e master SD.............................................................................................................53
booted up from backup SD card...................................................................................................................................53
c eck SD card slots possible error wit SD2................................................................................................................54
17 November 2011 Page 4 of 65