
Monitor iLoft 4+NMonitor iLoft 4+N
Monitor iLoft 4+NMonitor iLoft 4+N
Monitor iLoft 4+N
Monitor iLoft 4+NMonitor iLoft 4+N
Monitor iLoft 4+NMonitor iLoft 4+N
Monitor iLoft 4+N
Pag 3
INDICE - INDEX
SOMMAIRE - INHALT - INDICE
E
MONITOR iLOFT 4+N .................................................................................................. 4
Instalación Monitor .......................................................................................... 5
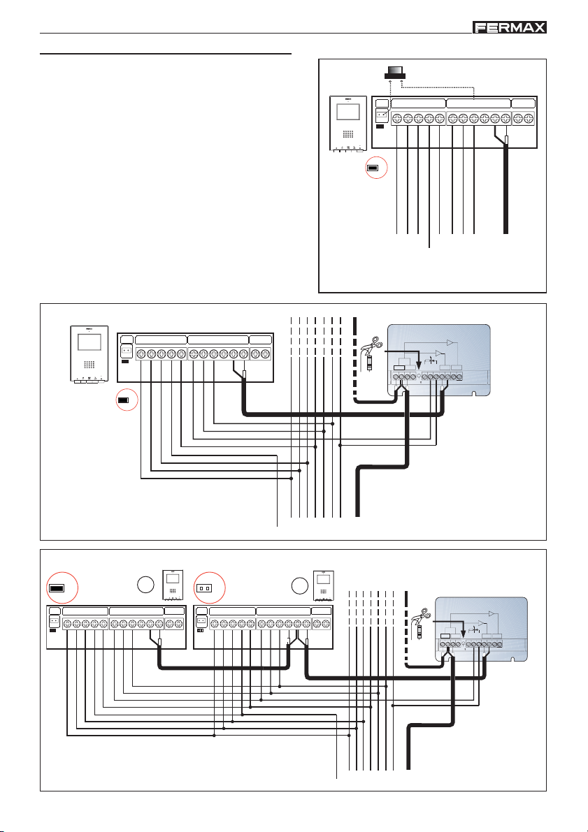
Conexionado .................................................................................................... 6
Características Técnicas ................................................................................ 7
Mantenimiento (limpieza) ............................................................................... 7
Funcionamiento ............................................................................................... 8
Ajustes del monitor ......................................................................................... 10
EN
F
MONITOR iLOFT .......................................................................................................... 12
Installing the Monitor ....................................................................................... 13
Wiring ................................................................................................................ 14
Technical Characteristics ............................................................................... 15
Maintenance (cleaning) .................................................................................... 15
Operation .......................................................................................................... 16
Monitor settings ............................................................................................... 18
MONITEUR iLOFT ........................................................................................................ 20
Installation moniteur ....................................................................................... 21
Connexions ...................................................................................................... 22
Caractéristiques techniques .......................................................................... 23
Maintenance (nettoyage) .................................................................................. 23
Fonctionnement ............................................................................................... 24
Réglages du moniteur .................................................................................... 26
MONITOR iLOFT .......................................................................................................... 36
Instalação do Monitor ...................................................................................... 37
Ligações ........................................................................................................... 38
Características Técnicas ................................................................................ 39
Manutenção (limpeza) ...................................................................................... 39
Funcionamento ................................................................................................ 40
Ajustes do monitor .......................................................................................... 42
iLOFT MONITOR .......................................................................................................... 28
Installation des Monitors ................................................................................ 29
Verkabelung...................................................................................................... 30
Technische Eigenschaften ............................................................................. 31
Wartung (Reinigung) ........................................................................................ 31
Funktionsweise................................................................................................ 32
Monitoreinstellungen....................................................................................... 34
D
P