4. SERVICE MODE
To conduct the following functions, the computer (Windows98/Me), printer driver and service tool
(QY9-0058) for the i320 are needed.
Function Procedure Remarks
Print head cleaning
<For reference >
Head refreshing (deep
cleaning)
Paper feed roller cleaning
Select "Cleaning" from the printer driver utility.
Select "Deep Cleaning" from the printer driver utility.
1.Remove the paper from the ASF.
2. Select "Feed Roller Cleaning" from the printer
driver utility.
3. Following the instruction from the status monitor,
load 3pages of plain paper in the ASF, and feed
them.
Cleaning time: Approx. 40 sec.
Cleaning time: Approx. 70 sec.
Cleaning time: Approx. 2min.
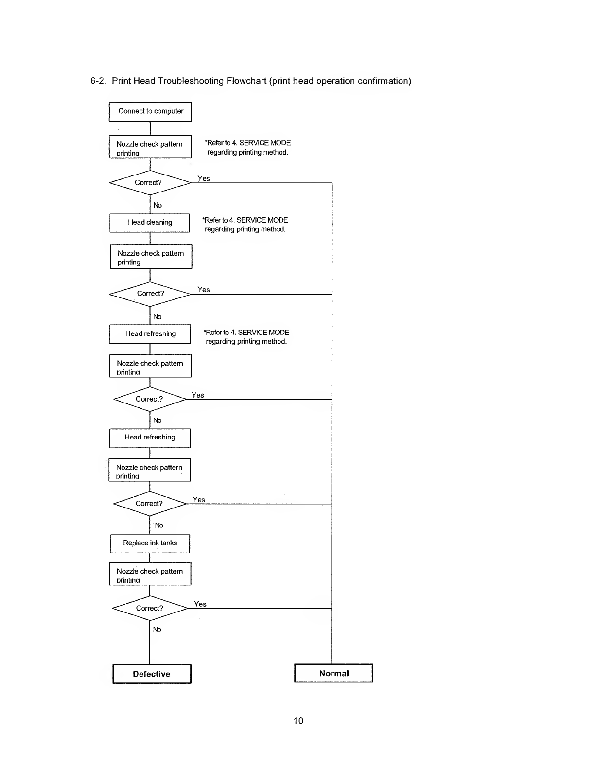
Test printing
1) Nozzle check pattern printing
<For Reference >
Head alignment
2) Shipment pattern printing
-ROM version
-No. of pages fed
-Waste ink amount
-Destination settinq
Select "Nozzle Check" from the printer driver utility.
1
.
Select "Print Head Alignment' from the printer
driver utility.
2. Select the optimal value using the printed head
position adjustment pattern.
Refer to Shipment inspection pattern*1below.
Nozzle check pattern printing
Significant misalignment can
be adjusted.
Refer to Shipment inspection
pattern sample*3below.
EEPROM reset Refer to EEPROM reset /Destination settinq*2below.
Destination setting
(Japan/Others) Refer to EEPROM reset/ Destination setting*2below.
*1Shipment inspection pattern
a. Install the print head (QY6-0044-000), and while holding down the POWER button, plug in the AC cable. (The
green lamp lights.)
b. White holding down the POWER button, press the RESUME button twice, and release it. (Each press of the
RESUME button changes the LED color: the LED lights in orange the first time, and in green at the second time.)
c. Load A4-sized paper.
d. Connect the printer to the computer, select "USB PORT' using the i320 service tool (QY9-0058). (Refer to
Appendix 2, i320 Service Tool.)
e. Select "TEST PATTERN 1". The printer starts printing the shipment inspection pattern.
1,2 EEPROM reset /Destination setting
a. Install the print head (QY6-0044-000), and while holding down the POWER button, plug in the AC cable. (The
green lamp lights.)
b. While holding down the POWER button, press the RESUME button twice, and release it. (Each press of the
RESUME button changes the LED color: the LED lights in orange the first time, and in green at the second time.)
c. Connect the printer to the computer, select "USB PORT' using, the i320 service tool (QY9-0058). (Refer to
Appendix 2, i320 Service Tool.)
d. <Destination setting>
-Other than Japan: Select "1" in "SET DESTINATION".
-Japan: Select "2" in "SET DESTINATION".
<EEPROM reset>
EEPROM is reset at the same time when the destination is set.
Shipment inspection pattern sample
EEPROM setting can be confirmed from the shipment inspection pattern printout.
ROM Version
-i-
Destination setting
Other than JPN: 01
JPN: 02
...UquskIl Q3.
Waste ink amount (%)
i320 P=VX.XX Destination XX D=XXXXX.X '
Page=XXXX PL=XXXX .HR=XXXX .GP=XXXX .CA=XXXX
SettinaTime= XXXX/XX/XX XX:XX YY YY YY YY USB= (YYYYYY)
No of pages fed:
Page: Total No. of pages fed
PL: Plain paper
HR High resolution paper
GP: Glossy paper
CA: Postcard
-Installation time