APG PG5 Manuel utilisateur

Operator’s Manual
AUTOMATION
PRODUCTS
GROUP, INC.
Automation Products Group, Inc.
APG...Providing tailored solutions for measurement applications
Tel:1/888/525-7300•Fax:1/435/753-7490•www.apgsensors.com•E-mail:[email protected]
PG-5
DOC. 9003384
Rev. A1 3/10
Full Access

PG5 Rev. A1, 3/10
2
Automation Products Group, Inc.
APG...Providing tailored solutions for measurement applications
Table of Contents
Warranty...............................................................................3
Programmingthe PG5 ....................................................... 4-19
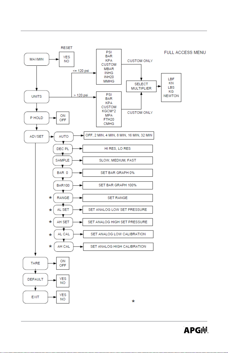
Menu Flow Chart................................................................5
Changing the Mode Setting...............................................6
Accessing/Exiting the Setup Menu....................................7
Maximum/Minimum Function ...........................................8
Units of Measure ...............................................................9
Using Custom Units ...................................................10
Peak-Hold Feature .......................................................... 11
Advanced Settings......................................................12-18
Auto-Off ......................................................................12
Decimal Place............................................................13
Sample Rate ..............................................................14
Bar Graph...................................................................15
Range Adjustment......................................................16
Analog Setpoints ........................................................17
Analog Calibration......................................................18
Tare Feature ....................................................................19
Default .............................................................................20
Wiring the PG5 ..............................................................21-23
Firmware Release Notes: ..............................................24-25
CE Declaration of Conformance ...................................26-27

Rev. A1, 3/10 PG5
3
Automation Products Group, Inc.
APG...Providing tailored solutions for measurement applications
APG warrants its products to be free from defects of material and workmanship
and will, without charge, replace or repair any equipment found defective upon
inspection at its factory, provided the equipment has been returned,
transportation prepaid, within 18 months from date of shipment from factory.
THE FOREGOINGWARRANTYIS IN LIEU OFAND EXCLUDESALL OTHER
WARRANTIES NOTEXPRESSLY SETFORTH HEREIN, WHETHER
EXPRESSED OR IMPLIED BY OPERATION OF LAW OR OTHERWISE
INCLUDING BUT NOTLIMITED TOANY IMPLIEDWARRANTIES OF
MERCHANTABILITYOR FITNESS FORA PARTICULAR PURPOSE.
No representation or warranty, express or implied, made by any sales
representative, distributor, or other agent or representative of APG which is not
specifically set forth herein shall be binding uponAPG. APG shall not be liable
for any incidental or consequential damages, losses or expenses directly or
indirectly arising from the sale, handling, improper application or use of the
goods or from any other cause relating thereto andAPG’s liability hereunder, in
any case, is expressly limited to the repair or replacement (at APG’s option) of
goods.
Warranty is specifically at the factory. Any on site service will be provided at
the sole expense of the Purchaser at standard field service rates.
All associated equipment must be protected by properly rated electronic/
electrical protection devices. APG shall not be liable for any damage due to
improper engineering or installation by the purchaser or third parties. Proper
installation, operation and maintenance of the product becomes the
responsibility of the user upon receipt of the product.
Returns and allowances must be authorized byAPG in advance. APG will
assign a Return Material Authorization (RMA) number which must appear on
all related papers and the outside of the shipping carton. All returns are subject
to the final review by APG. Returns are subject to restocking charges as
determined by APG’s “Credit Return Policy”.
• Warranty and Warranty Restrictions

PG5 Rev. A1, 3/10
4
Automation Products Group, Inc.
APG...Providing tailored solutions for measurement applications
On/Off Button
Primary Function: Press and hold for 1 second to turn on/off the gauge.
Secondary Function: Press once to access the main setup menu.
ZButton
Primary Function: Press to “zero” the gauge reading (the reading must be less
than 5% of full-scale in order to zero the gauge).
Secondary Function: Cycles through the options in the setup menus.
S Button
Primary Function: Cycles between the current, maximum, and minimum pressure
readings.
Secondary Function: Used to accept the displayed option while in the setup
menus.
Secondary Function: Resets the peak-hold reading when the peak-hold feature
is enabled.
Z Button On/Off Button S Button
Battery Meter Bar Graph
Each of the three buttons on the PG5 performs multiple functions. The primary
function applies when in standard operating mode. The secondary functions
are used for programming operations and when special features, such as Peak-
Hold, are enabled.
Programming the PG5

Rev. A1, 3/10 PG5
5
Automation Products Group, Inc.
APG...Providing tailored solutions for measurement applications

PG5 Rev. A1, 3/10
6
Automation Products Group, Inc.
APG...Providing tailored solutions for measurement applications
Accessing the Mode Setting:
Step 1: Simultaneously press and hold the On/Off button and the (S) button
for approximately 3 seconds. This will bring up the 3 digit mode
number.
Step 2: Enter the desired mode number (see mode definitions below)
by using (Z) to change the value of the flashing digit, and (S) to
advance to the next digit.
Mode Definitions:
Mode 000: FullAccess
- Provides access to all menu settings. If no buttons are pushed for 1
minute, the gauge will revert back to Mode 003 (factory default).
Mode 002: LimitedAccess
- Menu is locked
- (Z) button zeros the reading
- (S) cycles between the Max and Min readings
- On/Off functions only on battery powered gauges
Mode 003: Factory Default
- Full access except Full Scale Calibration is locked
Mode 005: LockedAccess
- All buttons locked except the on/off button on battery powered
gauges.

Rev. A1, 3/10 PG5
7
Automation Products Group, Inc.
APG...Providing tailored solutions for measurement applications
Accessing the Main Setup Menu:
Step 1: With gauge powered on, press the On/Off button once to enter
the main setup menu.
Step 2: Press (Z) to scroll through menu choices; max/min, units, peak-
hold, advanced settings, tare, default and exit.
Exiting the Main Setup Menu:
Step 1: While in the main setup menu, press (Z) until EXIT is displayed.
Step 2: Press (S) to access the Exit options.
Step 3: Press (Z) to until YES is displayed.
Step 4: Press (S) to Exit the main setup menu and return to the standard
operating mode.
Z Button On/Off Button S Button

PG5 Rev. A1, 3/10
8
Automation Products Group, Inc.
APG...Providing tailored solutions for measurement applications
•Maximum/Minimum Reset (MAXMIN):
Pressing the (S) button while in standard operating mode will cycle between
displaying the current pressure reading, the Maximum pressure reading and the
Minimum pressure reading. The maximum and minimum readings will be stored
until the gauge is powered down or the max/min readings are reset.
Resetting the Max/Min readings:
Step 1: Press the On/Off button once to enter the main setup menu.
Step 2: Press (Z) to cycle through the options until MAXMIN is displayed.
Step 3: Press (S) to access the Max/Min reset options.
Step 4: Press (Z) to toggle between YES and NO until YES is displayed.
Step 5: Press (S) to reset the Max/Min readings and return to the main setup
menu.

Rev. A1, 3/10 PG5
9
Automation Products Group, Inc.
APG...Providing tailored solutions for measurement applications
•Units of Measure (UNITS):
Allows the user to select the unit of measure to be displayed as the pressure
reading.
Options:
For gauges over 120 psi:
PSI (pounds per square inch)
bAR (bar)
KPA (kilopascals)
*CUSTOM (see “Using Custom Units” on next page)
KGCM^2 (kilograms per cubic centimeter)
MPA (megapascals)
FTH20 (feet of water @ 60 F)
cmHG (centimeters of mercury)
For gauges less than 120 psi:
PSI (pounds per square inch)
bAR (bar)
KPA (kilopascals)
*CUSTOM (see “Using Custom Units” on next page)
mbAR (millibar)
INHG (inches of mercury)
INH20 (inches of water @ 60 F)
mmHG (millimeters of mercury)
Setting the Unit of Measure:
Step 1: Press the On/Off button once to enter the main setup menu.
Step 2: Press (Z) to cycle through the options until UNITS is displayed.
Step 3: Press (S) to access the Units options.
Step 4: Press (Z) to cycle through setting options until the desired unit of
measure is displayed.
Step 5: Press (S) to apply the setting and return to the main setup menu.

PG5 Rev. A1, 3/10
10
Automation Products Group, Inc.
APG...Providing tailored solutions for measurement applications
Using Custom Units (CUSTOM):
The Custom Units setting allows the user to display a volumetric weight by
applying a conversion factor to the pressure reading.
NOTE: The conversion factor must be calculated using Pound per Square Inch
(psi) as the base unit of measure.
Setting the Custom Units feature:
Step 1: Calculate the conversion factor from psi to the desired unit of measure.
Step 2: Press the On/Off button once to enter the main setup menu.
Step 3: Press (Z) to cycle through the options until UNITS is displayed.
Step 4: Press (S) to access the Units setting options.
Step 5: Press (Z) to cycle through the Units options until CUSTOM is
displayed.
Step 6: Press (S) to access the Custom Units setting. A 5-digit conversion
factor will appear with the first digit flashing.
Step 7: Press (Z) to change the value of the flashing digit (options: 0-9).
Step 8: Press (S) to accept the flashing digit and advance to the next
digit......repeat steps 7 and 8 as necessary.
Step 9: After the last digit is accepted by pressing (S), use (Z) to scroll
through the custom units of measure; LBF, KN, LBS, KG, and
NEWTON.
Step 10: Press (S) to accept the custom unit and return to the main setup
menu.
Table des matières
Autres manuels APG Instrument de mesure

APG
APG PG2 Series Manuel utilisateur

APG
APG PG-7 Manuel utilisateur

APG
APG DST-2421 Manuel utilisateur

APG
APG PG-5000 Manuel utilisateur

APG
APG PG10 Manuel utilisateur

APG
APG PG-2000 Manuel utilisateur

APG
APG ACF-10 Series Manuel utilisateur

APG
APG MPI-E Manuel utilisateur

APG
APG RPX Series Manuel utilisateur
Manuels Instrument de mesure populaires d'autres marques

Endress+Hauser
Endress+Hauser Proline Promag 50 Caractéristiques techniques

Siemens
Siemens SITRANS F Coriolis FCT030 Manuel de la liste des pièces

KLINGER
KLINGER CMF V Series Manuel utilisateur

EXFO
EXFO FTB-2 Manuel d'exploitation et d'entretien

Keysight
Keysight M8290A Manuel utilisateur

ADTEK
ADTEK MW-5 Manuel utilisateur











