
1-1
Manual MICOM-2S.Eb
Chapter 1: Introduction
The card is 10 inches long (264 mm) and should be installed in long slots of IBM PC/XT/AT or
compatible computers. If installed in an eight-bit slot, the high interrupts (IRQ 10-15) will not be
available to the ICOM-2S.
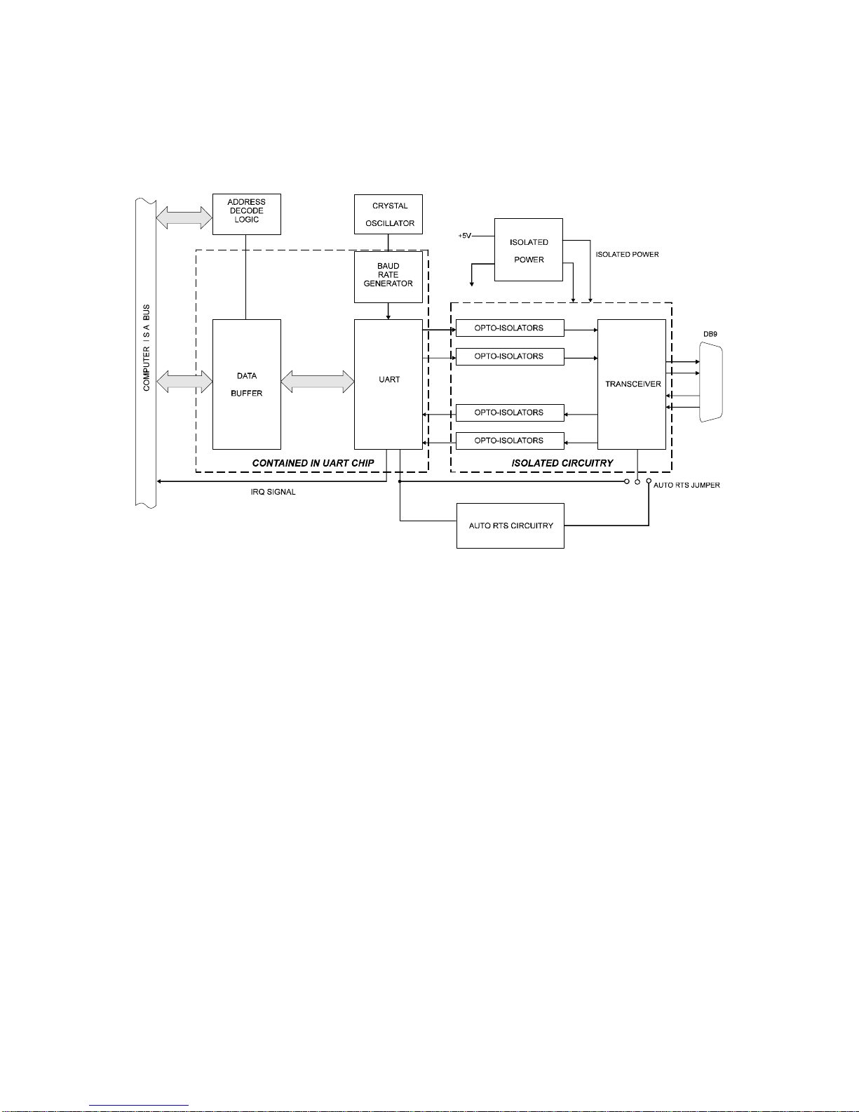
Multipoint Opto-isolated Communications
TheICOM-2S Serial InterfaceCard wasdesigned formultipoint transmissionon longcommunication
lines in noisy environments using RS422 or RS485 differential line drivers. The data lines are
opto-isolated from the computer and from each other to assure communication when large common
mode noise are superimposed. Opto-isolators are provided on the RTS and CTS control lines as well
as the transmit and receive lines. Further, an on-board DC-DC converter provides isolated power for
the line driver and RTS and CTS circuits.
Acrystal oscillator is located on the card. This oscillator permits precise selection of baud rate from
50 to 115,200 but the standard opto-isolators are limited to amaximum speed of 38,400 baud. Faster
opto-isolators and custom crystals are available. If your card is modified to handle higher baud rates,
then there will be a"manual addendum" page describing that modification in the front of this manual.
The output transceiver used, type 75176B, is capable of driving extremely long communication lines
at high baud rates. It can drive up to ±60mA on balanced lines and receive inputs as low as ±200mV
differential signal superimposed on common mode noise of ± 12V. However, opto-isolators on the
card provide protection to maximum 500 V. In case of communication conflict, the transceivers
feature thermal shutdown.
COM Port Compatibility
Type NS16550 UARTs are used asthe Asynchronous Communication Element (ACE) which include
a16-byte transmit/receive buffer to protect against lost data in multitasking operating systems, while
maintaining 100% compatibility with the original IBM serial port.
ICOM-2S card is not restricted to the standard DOS addresses of COM1 - COM4. You can select
abase address anywhere within the I/O address range 000 to 3F8 hex and the FINDBASE program
will scan your computer for available addresses.
Line Bias and Termination
Forincreased noise immunity, the communication lines may be loaded at the receiver and biasedat the
transmitter. RS485 communications requires that one transmitter supply abias voltage to ensure a
known "zero" state when all transmitters are off, and the last receiver input at each end of the network
be terminated to prevent "ringing". The ICOM-2S supports these options with jumpers on the card.
See the Option Selection section for more details.