
8
TABLE OF CONTENTS
Notes on safety ------------------------------------------------------------------------------------------------ 8
Unique functionality ------------------------------------------------------------------------------------------ 9
Scope of delivery --------------------------------------------------------------------------------------------- 9
Description of the appliance -------------------------------------------------------------------------------- 9
Before rst use ---------------------------------------------------------------------------------------------- 10
Putting into operation --------------------------------------------------------------------------------------- 10
Maintenance and cleaning --------------------------------------------------------------------------------- 10
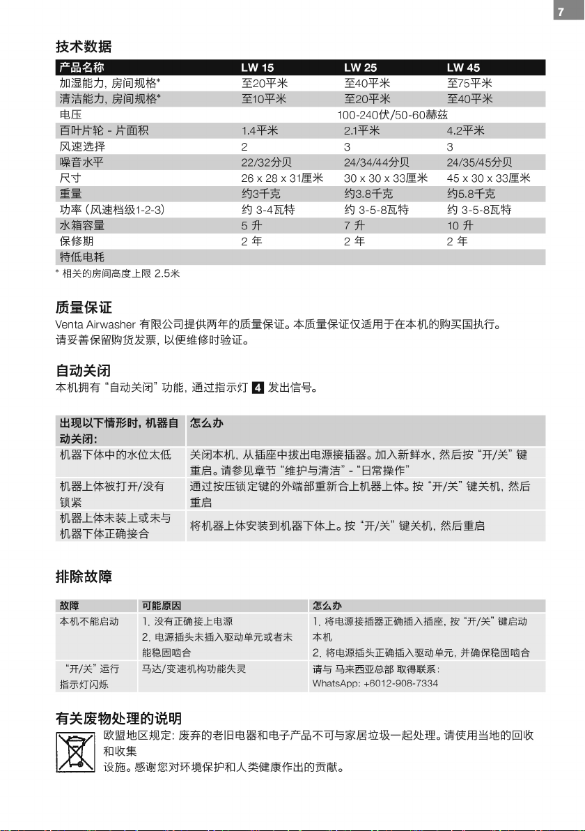
Technical data ----------------------------------------------------------------------------------------------- 14
Guarantee ---------------------------------------------------------------------------------------------------- 14
Automatic shut-o ------------------------------------------------------------------------------------------ 14
Eliminating faults -------------------------------------------------------------------------------------------- 14
Waste disposal reference ---------------------------------------------------------------------------------- 14
NOTES ON SAFETY
• Before putting the appliance into operation, please read these instructions carefully and keep
them in a safe place for future reference.
• The Venta Airwasher is a domestic appliance for moistening and cleansing the air in homes,
oces and leisure facilities. Using the appliance for something other than the intended purpose
can endanger health and lives.
• The manufacturer is not liable for personal injury or damage to property brought about by care-
less or improper use.
• In particular, the appliance must not be used in the following circumstances:
in rooms or locations where there is risk of explosion;
in rooms where there is an aggressive atmosphere;
in rooms where there is a high concentration of solvents;
in rooms with considerable quantities of dust in the air;
in the vicinity of swimming pools or other wet areas.
• Plug the appliance into suitable power outlets only - the voltage must correspond to the details
of the rating plate on the appliance.
• The Airwasher can only be operated with the “Model No. BI13-240050...” switching power
supply (included).
• Never use the Airwasher if it has a damaged switching power supply or cable, or after it has
malfunctioned or if it has been dropped or damaged in any other way.
• Repairs to electrical appliances should only be carried out by professional specialists. Amateur
repairs could result in signicant danger to the user.
• The appliance is not intended for use by people (including children) with restricted physical,
tactile or mental abilities or experience and/or knowledge unless under the direct supervision of
a person responsible for their safety, or have received instructions on the use of the appliance.
Children should be supervised in order to ensure that they do not treat the appliance as a toy.
• Do not sit on the appliance and do not place any objects on it.
GB