UNITY Lasers ELITE 2 PRO Manuel utilisateur

USER MANUAL
ELITE 2 PRO | ELITE 3 PRO
ELITE 5 PRO | ELITE 10 PRO
Notice
AVOID EYE OR SKIN EXPOSURE TO
DIRECT OR SCATTERED LIGHT
CLASS 4 LASER PRODUCT
Manufactured/ Certified by
UNITY Lasers s.r.o.
Odborárska 23
831 02 Bratislava
Slovakia, Europe
Classified per IEC 60825-1 2014
Complies with US FDA CDRH laser safety
standards 21 CFR 1040.10 & 1040.11
and Laser notice 50

UNITY Lasers s.r.o. Elite Pro series Operation Manual (Revision 2020-7)
2
Contents
INTRODUCTION 3
WHAT IS INCLUDED 3
UNPACKING INSTRUCTIONS 3
GENERAL INFORMATION 3
SAFETY NOTES 4
LASER AND SAFETY NOTES 5
PRODUCT SAFETY LABEL LOCATION 7
PRODUCT SAFETY LABELS 8
INTERLOCK CONNECTION DIAGRAM 9
INSTRUCTIONS FOR USING E-STOP SYSTEM 11
THEORY OF OPERATION 12
PROPER USAGE 12
RIGGING 12
OPERATION 13
SAFETY TESTS 15
E-STOP FUNCTION 15
INTERLOCK RESET FUNCTION (POWER) 15
KEY SWITCH FUNCTION 15
MODEL SPECIFICATIONS 16
ILDA PINOUT SPECIFICATION 28
TECHNICAL INFORMATION –MAINTENANCE AND SERVICE 29
MAINTENANCE 29
SERVICE 32

UNITY Lasers s.r.o. Elite Pro series Operation Manual (Revision 2020-7)
3
INTRODUCTION
Thank you for purchasing your purchase. To optimize the performance of your laser, please read these
operating instructions carefully and familiarize yourself with the basic operations of this system. These
instructions contain important safety information regarding the use and maintenance of this system as well.
Please keep this manual with the unit, for future reference. If you sell this product to another user, be sure
that they also receive this document.
Notice
We are constantly striving to improve the quality of our products. As such, the content of this
manual may be changed without notice.
We have tried our best to guarantee the accuracy of this manual. If you have any questions or find
any errors, please contact us directly to help address this.
WHAT IS INCLUDED
NAME
PCS
Remark
Elite Pro Laser
1
Control cable ILDA 10m
1
Power cord AC 1,5m
1
Keys for Projector key switch
2
Keys for E-stop box
2
E-stop Box
1
E-stop box connecting cable 10m
1
Remote interlock bypass 3pin
1
User guide
1
UNPACKING INSTRUCTIONS
Open the package and carefully unpack everything inside.
Ensure all parts are present and in good condition.
Do not use any equipment that appears to be damaged.
If any parts are missing or damaged then please immediately notify your carrier or local distributor.
GENERAL INFORMATION
The following chapters explain important information about lasers in general, basic laser safety and
some tips about how to use this device correctly. Please read this information as it contains critical
information you must be aware of, prior to using this system.

UNITY Lasers s.r.o. Elite Pro series Operation Manual (Revision 2020-7)
4
SAFETY NOTES
WARNING! This projector is a Class 4 laser product. It must never be used for audience-scanning
applications. The output beam of the projector must always be at least 3 meters above the floor in the
audience. See the Operating Instructions section for further information.
Please read the following notes carefully! They include important safety information about the
installation, usage, and maintenance of this product.
Keep this User Manual for future consultation. If you sell this product to another user, be sure that they also receive this
document.
Always make sure that the voltage of the outlet to which you are connecting this product is within the range stated on
the decal or rear panel of the product.
This product is not designed for use outdoors in adverse weather conditions. To prevent risk of fire or shock, do not
expose this product to rain or moisture.
Always disconnect this product from the power source before cleaning it or replacing the fuse.
Make sure to replace the fuse with another of the same type and rating.
If mounting it overhead, always secure this product to a fastening device using a safety chain or cable.
In the event of a serious operating problem, stop using the projector immediately. Never try to repair the unit except in
a controlled environment under trained supervision. Repairs carried out by unskilled people can lead to damage or
malfunction of the unit, as well as exposure to dangerous laser light.
Never connect this product to a dimmer pack.
Make sure the power cord is not crimped or damaged.
Never disconnect the power cord by pulling or tugging on the cord.
Never carry a product from the power cord or any moving part. Always use the hanging/mounting bracket or the
handles.
Always avoid eye or skin exposure to direct or scattered light from this product.
Lasers can be hazardous and have unique safety considerations. Permanent eye injury and blindness is possible if lasers
are used incorrectly. Pay close attention to each safety REMARK and WARNING statement in this user manual. Read all
instructions carefully BEFORE operating this device.
Never intentionally expose yourself or others to direct laser light.
This laser product can potentially cause instant eye injury or blindness if laser light directly strikes the eyes.
It is illegal and dangerous to shine this laser into audience areas, where the audience or other personnel could get direct
laser beams or bright reflections into their eyes.
It is a US Federal offense to shine any laser at aircraft.
No service allowed by customer. There are no user serviceable parts inside the unit. Do not attempt any repairs
yourself.
Service is only to be handled by the factory or authorized factory trained technicians.
Product is not to be modified by the customer.
Caution –use of controls or adjustments or performance of procedures other than those specified herein may result
in hazardous radiation exposure.

UNITY Lasers s.r.o. Elite Pro series Operation Manual (Revision 2020-7)
5
LASER AND SAFETY NOTES
STOP AND READ ALL THE LASER SAFETY NOTES BELOW
Laser Light is different from any other light sources with which you may be familiar. The light from this
product can cause eye and skin injury if not set up and used properly. Laser light is thousands of times
more concentrated than light from any other kind of light source. This concentration of light can cause
instant eye injuries, primarily by burning the retina (the light sensitive portion at the back of the eye). Even
if you cannot feel “heat” from a laser beam, it can still potentially injure or blind you or your audience. Even
very small amounts of laser light are potentially hazardous even at long distances. Laser eye injuries can
happen quicker than you can blink. It is incorrect to think that because these laser entertainment products
use high speed scanned laser beams, that an individual laser beam is safe for eye exposure. It is also
incorrect to assume that because the laser light is moving, it is safe. This is not true.
Since eye injuries can occur instantly, it is critical to prevent the possibility of any direct eye exposure. It is
not legal to aim this laser projector into areas where people can be exposed. This is true even if it is aimed
below people’s faces, such as on a dance floor.
Do not operate the laser without first reading and understanding all safety and technical data in this
manual.
Always set up and install all laser effects so that all laser light is at least 3 meters (9.8 feet) above the
floor on which people can stand. See the “Proper Usage” section later in this manual.
After set up, and prior to public use, test the laser to ensure proper function. Do not use if any
defect is detected.
Laser Light - Avoid Eye or Skin Exposure to Direct or Scattered Light.
Do not point lasers at people or animals.
Never look into the laser aperture or laser beams.
Do not point lasers in areas where people can potentially be exposed, such as uncontrolled
balconies, etc.
Do not point lasers at highly reflective surfaces, such as windows, mirrors and shiny metal objects.
Even laser reflections can be hazardous.
Never point a laser at aircraft, as this is a US Federal offense.
Never point un-terminated laser beams into the sky.
Do not expose the output optic (aperture) to cleaning chemicals.
Do not use the laser if the housing is damaged, open, or if the optics appear damaged in any way.
Never leave this device running unattended.
In the United States, this laser product may not be purchased, sold, rented, leased or loaned for
use unless the recipient possesses a valid Class 4 laser light show variance from the US FDA CDRH.
This product must always be operated by a skilled and well-trained operator who is familiar with the
data included in this manual. Note that use of this projector in the United States also requires a
valid Class 4 laser light show variance from the CDRH as stated above.
The legal requirements for using laser entertainment products vary from country to country. The
user is responsible for the legal requirements at the location/country of use.
Always use appropriate lighting safety cables when hanging this projector overhead.

UNITY Lasers s.r.o. Elite Pro series Operation Manual (Revision 2020-7)
6
LASER EMISSION DATA
Class 4 Laser Projector - Avoid Eye and Skin Exposure to Direct or Scattered Light!
This Laser Product is designated as Class 4 during all procedures of operation.
Further guidelines and safety programs for safe use of lasers can be found in the ANSI Z136.1
Standard “For Safe Use of Lasers”, available from the Laser Institute of America:
www.laserinstitute.org. Many local governments, corporations, agencies, military and others,
require all lasers to be used under the guidelines of ANSI Z136.1.
LASER LIGHT COMPANY LLC.
Laser Classification Class 4
Red Laser Medium AlGaInP, 639 nm, depending on model
Green Laser Medium InGaN, 520-525 nm, depending on model
Blue Laser Medium InGaN, 445 nm to 465 nm depending on model
Beam Diameter <10 mm at aperture
Divergence (each beam) <2 mrad
Maximum total output power 2 - 11,5 W, depending on model
LASER COMPLIANCE STATEMENT
This laser product complies with FDA performance standards for laser products except for
deviations pursuant to Laser Notice No. 50, dated June 24, 2007. This laser device is classified as a
Class 4 demonstration laser product.
No maintenance is required to keep this product in compliance with laser performance standards.

UNITY Lasers s.r.o. Elite Pro series Operation Manual (Revision 2020-7)
7
PRODUCT SAFETY LABEL LOCATION
FRONT PANEL
1. Aperture Label
2. Hazard Warning Symbol
3. Interlocked Housing Label (duplicate label found on underside of top panel)
TOP PANEL
4. Aircraft Warning Label
5. Logotype Danger Label
6. Manufacturer Label
7. Certification Label
See next page for large reproductions of the product labels. All these labels must be intact and legible
prior to using the projector.

UNITY Lasers s.r.o. Elite Pro series Operation Manual (Revision 2020-7)
8
PRODUCT SAFETY LABELS
Logotype Danger Label
Hazard Warning Symbol
Aperture Label
Aircraft Warning Label

UNITY Lasers s.r.o. Elite Pro series Operation Manual (Revision 2020-7)
9
Manufacturer Label
Certification Label
Interlocked Housing Label

UNITY Lasers s.r.o. Elite Pro series Operation Manual (Revision 2020-7)
10
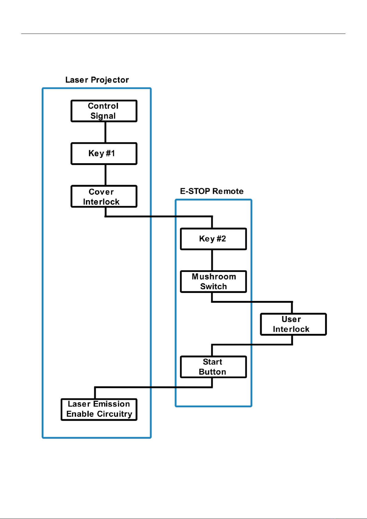
Interlock Connection Diagram
Ce manuel convient aux modèles suivants
7
Table des matières
Autres manuels UNITY Lasers Projecteur
Manuels Projecteur populaires d'autres marques

Panasonic
Panasonic PTL735NTU - LCD PROJECTOR-NETWORK IB Manuel utilisateur

NEC
NEC NP600S EDU Manuel utilisateur

BenQ
BenQ SH753P Manuel utilisateur

Eiki
Eiki EK-623U series Manuel utilisateur

Epson
Epson PowerLite Pro Cinema 6020UB Manuel utilisateur

Epson
Epson PowerLite Home Cinema 705HD Manuel utilisateur












