
07268C DCN8258 iii
TABLE OF CONTENTS
1. INTRODUCTION................................................................................................. 5
1.1. Specifications ............................................................................................... 5
1.2. The T108 Total-Sulfides-in-CO2Analyzer..................................................... 5
1.3. Configurations .............................................................................................. 6
1.4. The 501TS – Total Reduced Sulfur Converter............................................ 10
1.4.1. Heater Characteristics and Control .................................................................10
1.5. Installation .................................................................................................. 12
1.6. Operation and Calibration........................................................................... 13
1.6.1. CO2Source......................................................................................................14
1.7. TS and Zero Air Scrubbers......................................................................... 14
1.8. 501TS Temperature Controller ................................................................... 14
2. TROUBLESHOOTING AND SERVICE............................................................. 15
2.1 SO2Analyzer Maintenance......................................................................... 16
2.2 Changing the Quartz Tube ......................................................................... 16
2.3 Checking the Converter Efficiency.............................................................. 16
2.4 Sample Diluter Maintenance ...................................................................... 17
2.5 Thermocouple Replacement ...................................................................... 18
2.6 Technical Support ...................................................................................... 20
3. INSTRUMENT TEST & CALIBRATION RECORD............................................ 21
List of Figures
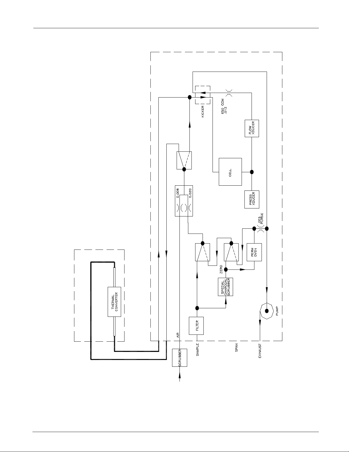
Figure 1-1. Basic Pneumatics Configuration.........................................................................................................7
Figure 1-2. Pneumatics with IZS/Permeation Tube Option...................................................................................8
Figure 1-3. Pneumatics with 702 Calibrator Option ..............................................................................................9
Figure 1-4. 501TS Converter Chassis Layout .................................................................................................... 11
Figure 1-5. T108-to-501TS Rear Panel Pneumatic Connections ...................................................................... 13
Figure 1-6. 501TS Controller Interface............................................................................................................... 14
Figure 2-3. Diluter Flow Block Assembly ........................................................................................................... 17
Figure 2-4. Thermocouple .................................................................................................................................. 18
Figure 2-5. Quartz Tube Cavity for Thermocouple............................................................................................. 19
Figure 2-6. Thermocouple Installed.................................................................................................................... 19
Figure 2-7. Tie-Wrap Hold-Down Location......................................................................................................... 20
List of Tables
Table 1-1. 501TS Converter Specifications ..........................................................................................................5
Table 3-1. Final Test and Calibration Values for T108....................................................................................... 21
Table 3-2. Test and Calibration Values for T108U............................................................................................. 22
Table 3-3. Test and Calibrations Values w/ CO2 where applicable................................................................... 23
APPENDIX A - 501-TRS Interconnect Drawing (see T101 manual 07267 for T10X Interconnects)