
2
Training Manual FC3G2 Chassis
Table of Contents
Part 1 Chassis Description ..................................................................................... 3
1. Chassis Summary ....................................................................................................... 3
2. CPU (System Control) ................................................................................................. 4
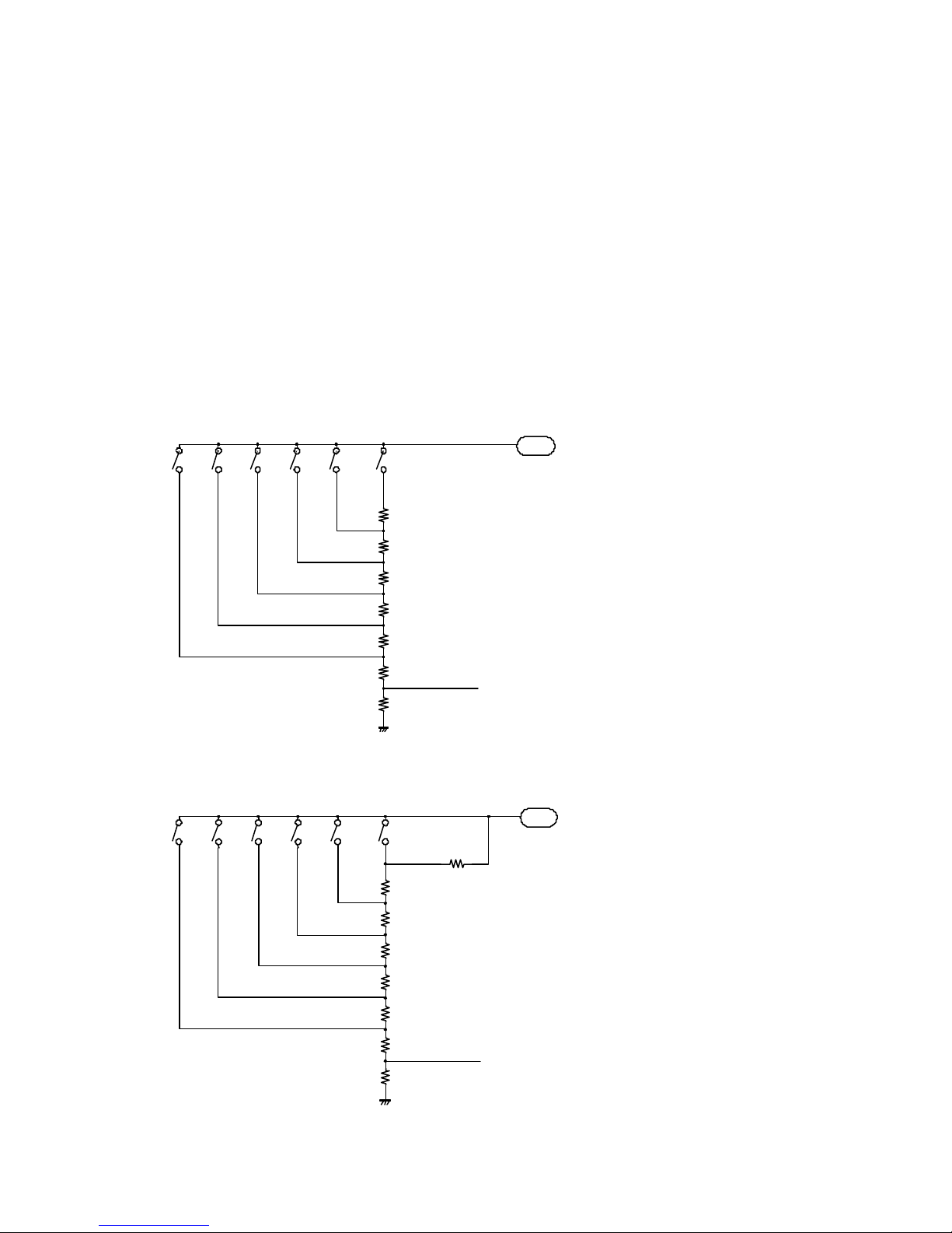
2-1 A-D Key Identification Circuit. ..................................................................................... 8
2-2 Memory Option ......................................................................................................... 10
2-3 Power / stand-by circuit............................................................................................. 13
2-4 Protection circuit........................................................................................................ 13
2-5 AFT............................................................................................................................ 14
2-6 Horizontal/Vertical pulse input................................................................................... 18
2-7 Service mode ............................................................................................................ 19
3. IF /Video/Chroma/Deflection .................................................................................... 22
3-1 IF stage...................................................................................................................... 22
3-2 Video/Chroma stage.................................................................................................. 22
3-3 Deflection stage......................................................................................................... 22
4. Audio Output.............................................................................................................. 23
5. Vertical........................................................................................................................ 24
6. Horizontal .................................................................................................................. 24
7. Power Consumption Saving Circuit. ....................................................................... 25
Part 2 Block Diagram of ICs ................................................................................. 28
1. LA76818A (IF/VIDEO/CHROMA/DEFLECTION)....................................................... 28
2. LA78040N (VERTICAL OUTPUT).............................................................................. 30
3. AN17820B (AUDIO OUTPUT).................................................................................... 30
4. LA7642NM (SECAM DECODER)............................................................................... 31
5. 24LC16B/P (IC MEMORY) ......................................................................................... 31
Part 3 Trouble shooting Chart ............................................................................. 32
Trouble Shooting Chart Startpoint symptom: Dead .............................................. 33
Trouble Shooting Chart Starpoint symptom: No picture-no sound ....................... 36
Trouble Shooting Chart Starpoint symptom: No picture-sound OK ...................... 38
Trouble Shooting Chart Starpoint symptom: No sound-picture OK ...................... 39
Trouble Shooting Chart Starpoint symptom: No color & color NG........................ 40
Trouble Shooting Chart Startpoint symptom: No vertical deflection ..................... 41
Trouble Shooting Chart Startpoint symptom: No on-screen display..................... 42
Short – Open Test Report ............................................................................................... 43