
®RKC INSTRUMENT INC.
ll Rights Reserved, Copyright 2004, RKC INSTRUMENT INC.
Limit Controller
SA100L Instruction Manual
IMR01J07-E2
Thank you for purchasing this RKC product. In order to achieve maximum performance
and ensure proper operation of your new instrument, carefully read all the instructions in
this manual. Please place the manual in a convenient location for easy reference.
To prevent injury to persons, damage to instrument and
equipment, a suitable external protection device shall be required.
All wiring must be completed before power is turned on to prevent
electric shock, fire or damage to instrument and equipment.
This instrument must be used in accordance with the specifications
to prevent fire or damage to instrument and equipment.
This instrument is not intended for use in locations subject to
flammable or explosive gases.
Do not touch high-voltage connections such as power supply
terminals, etc. to avoid electric shock.
RKC is not responsible if this instrument is repaired, modified or
disassembled by other than factory-approved personnel.
Malfunction can occur and warranty is void under these conditions.
This product is intended for use with industrial machines, test and
measuring equipment. (It is not designed for use with medical
equipment and nuclear energy.)
This is a Class A instrument. In a domestic environment, this instrument
may cause radio interference, in which case the user may be required
to take additional measures.
This instrument is protected from electric shock by reinforced insulation.
Provide reinforced insulation between the wire for the input signal and
the wires for instrument power supply, source of power and loads.
Be sure to provide an appropriate surge control circuit respectively for
the following:
- If input/output or signal lines within the building are longer than 30 meters.
- If input/output or signal lines leave the building, regardless the length.
This instrument is designed for installation in an enclosed
instrumentation panel. All high-voltage connections such as power
supply terminals must be enclosed in the instrumentation panel to avoid
electric shock by operating personnel.
All precautions described in this manual should be taken to avoid
damage to the instrument or equipment.
All wiring must be in accordance with local codes and regulations.
All wiring must be completed before power is turned on to prevent
electric shock, instrument failure, or incorrect action. The power must
be turned off before repairing work for input break and output failure
including replacement of sensor, contactor or SSR, and all wiring must
be completed before power is turned on again.
To prevent instrument damage as a result of failure, protect the power
line and the input/output lines from high currents with a suitable
overcurrent protection device with adequate breaking capacity such as
a fuse, circuit breaker, etc.
Prevent metal fragments or lead wire scraps from falling inside
instrument case to avoid electric shock, fire or malfunction.
Tighten each terminal screw to the specified torque found in the manual
to avoid electric shock, fire or malfunction.
For proper operation of this instrument, provide adequate ventilation for
heat dispensation.
Do not connect wires to unused terminals as this will interfere with
proper operation of the instrument.
Turn off the power supply before cleaning the instrument.
Do not use a volatile solvent such as paint thinner to clean the
instrument. Deformation or discoloration will occur. Use a soft, dry cloth
to remove stains from the instrument.
To avoid damage to instrument display, do not rub with an abrasive
material or push front panel with a hard object.
When high alarm with hold action/re-hold action is used for Alarm
function, alarm does not turn on while hold action is in operation. Take
measures to prevent overheating which may occur if the control device
fails. NOTICE
This manual assumes that the reader has a fundamental knowledge of
the principles of electricity, process control, computer technology and
communications.
The figures, diagrams and numeric values used in this manual are only
for purpose of illustration.
RKC is not responsible for any damage or injury that is caused as a result
of using this instrument, instrument failure or indirect damage.
RKC is not responsible for any damage and/or injury resulting from the
use of instruments made by imitating this instrument.
Periodic maintenance is required for safe and proper operation of this
instrument. Some components have a limited service life, or
characteristics that change over time.
Every effort has been made to ensure accuracy of all information
contained herein. RKC makes no warranty expressed or implied, with
respect to the accuracy of the information. The information in this
manual is subject to change without prior notice.
No portion of this document may be reprinted, modified, copied,
transmitted, digitized, stored, processed or retrieved through any
mechanical, electronic, optical or other means without prior written
approval from RKC.
1. PRODUCT CHECK
(1) Type
L: Limit controller
(2) Input type/Range code
Refer to 11. INPUT RANGE TABLES (P. 10)
(3) Output 1
(
Limit output
or Transmission output)
M: Relay contact output 7: Current output (0 to 20 mA DC)
8: Current output (4 to 20 mA DC)
(4) Output 2 (Limit output or Alarm output)
N: No output M: Relay contact output
When the output 1 is “7” or “8,” output 2 is fixed to “M.”
(5) Power supply voltage
3: 24 V AC/DC 4: 100 to 240 V AC
(6) Alarm 1 and (7) Alarm 2
N: No alarm G: Deviation high/low alarm 1
A: Deviation high alarm H: Process high alarm
B: Deviation low alarm J: Process low alarm
C: Deviation high/low alarm K: Process high alarm 1
D: Band alarm L: Process low alarm 1
E: Deviation high alarm 1V: SV high alarm
F: Deviation low alarm 1W:SV low alarm
(8) Optional function
N: No function D: Contact input
5: RS-485 (RKC communication) 6: RS-485 (Modbus)
(9) Waterproof/Dustproof
N: No Waterproof/Dustproof 1: Waterproof/Dustproof
(10) Output assignment code
No symbol: Standard output
When the OUT1 is relay contact output;
OUT1: Limit output 2
OUT2: OR output of alarm 1 and alarm 2 3
or
When the OUT1 is current output;
OUT1: Transmission output
OUT2: Limit output 2
02: OUT1: Limit output 2, OUT2: AND output of alarm 1 and alarm 2 3
03: OUT1: Limit output 2, OUT2: Alarm 1 output 3
04: OUT1: Limit output 2, OUT2: OR output of alarm 1 and alarm 2 2
05: OUT1: Limit output 2, OUT2: AND output of alarm 1 and alarm 2 2
06: OUT1: Limit output 2, OUT2: Alarm 1 output 2
07: OUT1: Limit output 2, OUT2: OFF
08: OUT1: Limit output 3, OUT2: OR output of alarm 1 and alarm 2 3
09: OUT1: Limit output 3, OUT2: AND output of alarm 1 and alarm 2 3
10: OUT1: Limit output 3, OUT2: Alarm 1 output 3
11: OUT1: Limit output 3, OUT2: OR output of alarm 1 and alarm 2 2
12: OUT1: Limit output 3, OUT2: AND output of alarm 1 and alarm 2 2
13: OUT1: Limit output 3, OUT2: Alarm 1 output 2
14: OUT1: Limit output 3, OUT2: OFF
16: OUT1: Transmission output, OUT2: Limit output 3
1 With hold action 2De-energized
3Energized
(11) Version symbol
No code: For Japanese domestic market /Y: For International market
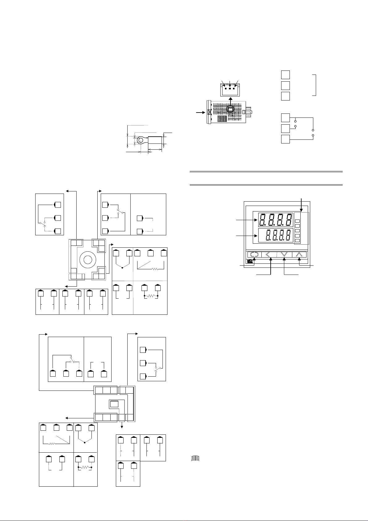
2. MOUNTING
2.1 Mounting Cautions
(1)
This instrument is intended to be used under the following environmental
conditions.
(IEC61010-1)
[OVERVOLTAGE CATEGORY II, POLLUTION DEGREE 2]
(2) Use this instrument within the following environment conditions:
Allowable ambient temperature: 0 to 50 C
Allowable ambient humidity: 5 to 95 %RH
(Absolute humidity: MAX. W. C 29.3 g/m3dry air at 101.3 kPa)
Installation environment conditions: Indoor use, Altitude up to 2000 m
(3) Avoid the following when selecting the mounting location:
Rapid changes in ambient temperature which may cause condensation.
Corrosive or inflammable gases.
Direct vibration or shock to the mainframe.
Water, oil, chemicals, vapor or steam splashes.
Excessive dust, salt or iron particles.
Excessive induction noise, static electricity, magnetic fields or noise.
Direct air flow from an air conditioner.
Exposure to direct sunlight.
Excessive heat accumulation. Continued on the next page.
CAUTION
To prevent electric shock or instrument failure, always turn
off the power before mounting or removing the instrument.
!WARNING
To prevent electric shock or instrument failure, always turn
off the power before mounting or removing the instrument.
!WARNING
SA100L //Y
(2) (3) (4) (5) (6)(7) (8)(9) (10) (11)
(1)