
ELECTRICAL PARTS LIST
MISCELLANEOUS
6
F901 4822 070 34002
!
Fuse T4A 250V
F902 4822 070 34002
!
Fuse T4A 250V
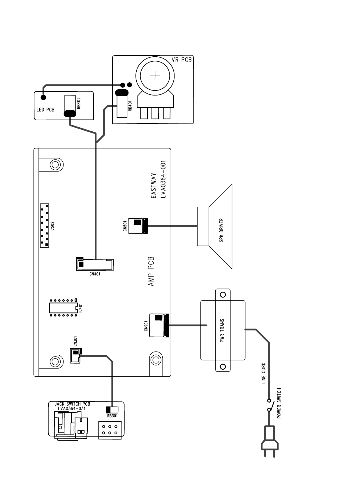
JK301 4822 267 41238 RCA Jack 1P
RL501 9965 000 09708 Relay GJ-SH-112DM 320 OHM
SW301 4822 277 11821 Slide Switch
VR401 9965 000 08282 Control Rotary 50kB
CAPACITORS
C301 4822 122 33293 100pF 5% 50V
C303 4822 124 21913 1µF 20% 63V
C304 4822 124 21913 1µF 20% 63V
C305 4822 124 21913 1µF 20% 63V
C306 9965 000 08286 0,022µF 5% 100V
C307 9965 000 08286 0,022µF 5% 100V
C401 4822 122 33293 100pF 5% 50V
C402 4822 121 41935 12nF 5% 250V
C403 5322 121 42662 68nF 5% 250V
C404 5322 121 42662 68nF 5% 250V
C405 5322 121 42489 33nF 5% 250V
C406 4822 121 42077 6,8nF 10% 400V
C407 4822 124 21913 1µF 20% 63V
C410 4822 124 23056 47µF 20% 16V
C411 4822 124 23056 47µF 20% 16V
C412 4822 122 30103 22nF 80% 63V
C413 4822 122 30103 22nF 80% 63V
C414 9965 000 03366 0,22µF +80/-20% 50V
C415 9965 000 03366 0,22µF +80/-20% 50V
C501 4822 124 22652 2,2µF 20% 50V
C509 4822 122 33293 100pF 5% 50V
C510 5322 122 32331 1nF 10% 100V
C511 5322 124 41945 22µF 20% 35V
C512 5322 124 41945 22µF 20% 35V
C513 5322 124 41945 22µF 20% 35V
C514 4822 124 40248 10µF 20% 63V
C515 4822 124 40248 10µF 20% 63V
C516 5322 121 42578 100nF 5% 250V
C517 9965 000 08287 0,22µF 5% 100V
C518 4822 124 40207 100µF 20% 25V
C519 4822 124 40207 100µF 20% 25V
C520 4822 124 40248 10µF 20% 63V
C521 4822 124 40433 47µF 20% 25V
C522 4822 124 40433 47µF 20% 25V
C901 4822 122 30103 22nF 80% 63V
C902 4822 122 30103 22nF 80% 63V
C903 4822 122 30103 22nF 80% 63V
C904 4822 122 30103 22nF 80% 63V
C905 4822 124 42402 3300µF 20% 35V
C906 4822 124 42402 3300µF 20% 35V
C907 2038 554 00065 100nF +80/-20% 50V
C908 2038 554 00065 100nF +80/-20% 50V
C909 4822 124 40207 100µF 20% 25V
C910 4822 124 40207 100µF 20% 25V
C911 2038 554 00065 100nF +80/-20% 50V
C912 2038 554 00065 100nF +80/-20% 50V
C913 2038 554 00065 100nF +80/-20% 50V
RESISTORS
R301 4822 050 21003 10k 1% 0,6W
R302 4822 050 25602 5k6 1% 0,6W
R303 4822 050 21003 10k 1% 0,6W
R304 4822 050 26202 6k2 1% 0,6W
R366 4822 050 21003 10k 1% 0,6W
R367 4822 050 21001 100R 1% 0,6W
R368 4822 050 21003 10k 1% 0,6W
R369 4822 050 21502 1k5 1% 0,6W
R370 4822 050 21502 1k5 1% 0,6W
R371 4822 050 22203 22k 1% 0,6W
R372 4822 050 25602 5k6 1% 0,6W
R373 4822 050 22702 2k7 1% 0,6W
R401 4822 050 21504 150k 1% 0,6W
R402 4822 050 21003 10k 1% 0,6W
R403 9965 000 08285 18k 5% 1/6W
R404 4822 050 21504 150k 1% 0,6W
R405 9965 000 08283 3,8k 5% 1/6W
R406 9965 000 08285 18k 5% 1/6W
R407 9965 000 08285 18k 5% 1/6W
R410 4822 050 21001 100R 1% 0,6W
R411 4822 050 21001 100R 1% 0,6W
R514 4822 050 21003 10k 1% 0,6W
R515 4822 050 23303 33k 1% 0,6W
R516 4822 050 22203 22k 1% 0,6W
R518 4822 050 25601 560R 1% 0,6W
R519 4822 050 22203 22k 1% 0,6W
R520 4822 050 22203 22k 1% 0,6W
R521 4822 050 22203 22k 1% 0,6W
R522 4822 050 21003 10k 1% 0,6W
R523 4822 050 23303 33k 1% 0,6W
R524 4822 116 81753 4R7 5% 0,5W
R525 4822 050 23901 390R 1% 0,6W
R526 4822 050 23302 3k3 1% 0,6W
R527 4822 050 23304 330k 1% 0,6W
R528 4822 050 21004 100k 1% 0,6W
R529 4822 050 26803 68k 1% 0,6W
R530 4822 050 23302 3k3 1% 0,6W
R531 4822 050 23302 3k3 1% 0,6W
R532 4822 050 21004 100k 1% 0,6W
R533 4822 050 21003 10k 1% 0,6W
R901 4822 050 23301 330R 1% 0,6W
R902 4822 050 25601 560R 1% 0,6W
www.freeservicemanuals.info