3. Circuit description, PCB
The DA7 PCB can be used in the production of two different main product types, with or
without Audio Streaming capabilities. The type without Audio Streaming capabilities are
mounted without microphone components, without uSDcard components and with a smaller
ARM7 MCU, which is documented in the component list.
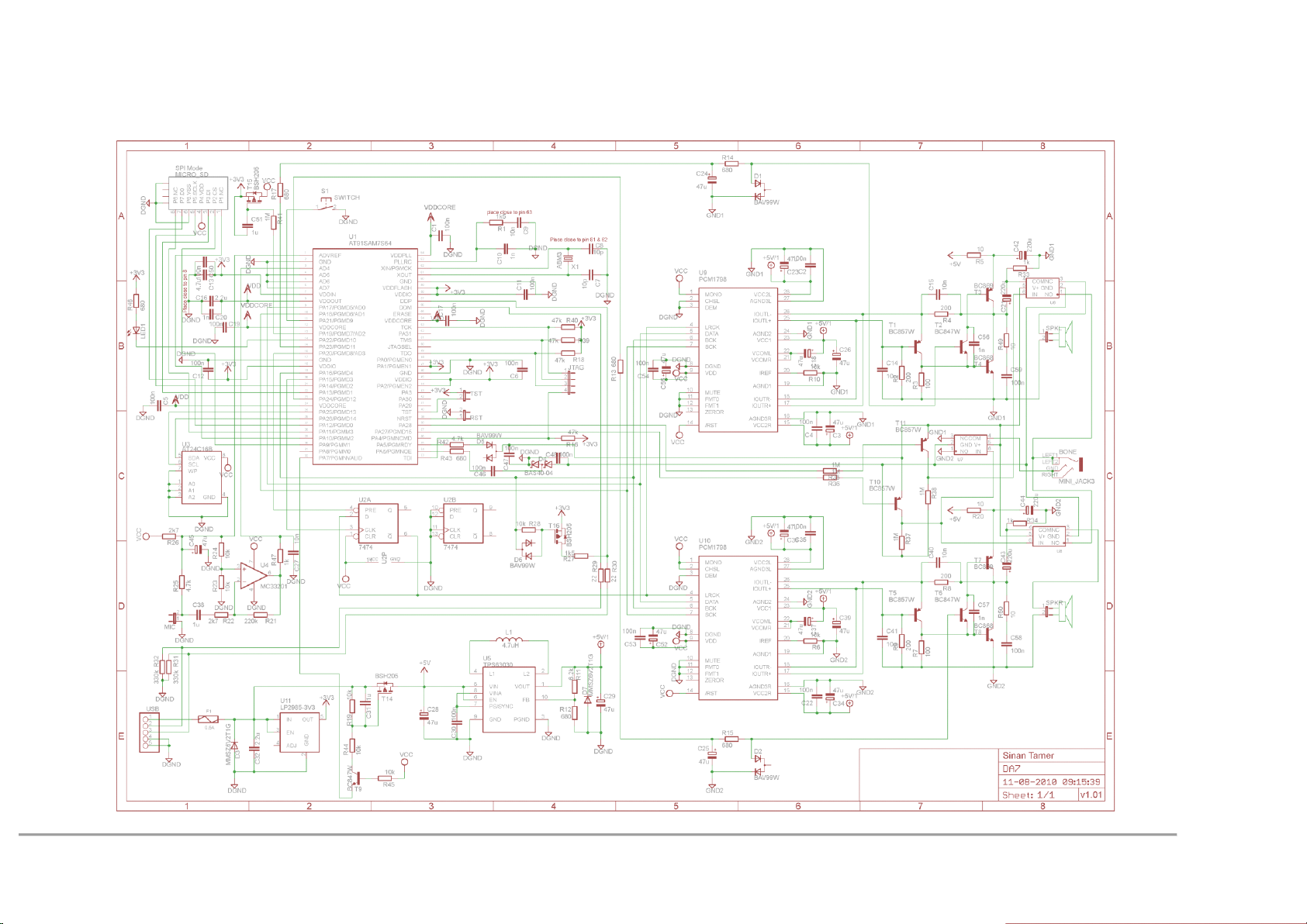
The DA7 board is built around an Atmel ARM7 MCU and two Texas Instruments 24-bit DAC’s.
The DAC’s are followed by two discrete transistor output stages and output relays. Signals are
generated by the ARM firmware. The board is capable of streaming sound through USB too, in
both directions.
Power supply
The regulated power supply is divided into 2 sections, a permanently active 3.3V LDO
regulator (LP2985), and a 5V boost/buck switching regulator (U5) which the ARM can turn on
and off.
The 3.3V regulator powers the ARM and - through a FET (T15) –the DACs’ digital section, an
eeprom, a flipflop, an optional Micro SD card and an optional microphone preamplifier. The
FET is controlled by the ARM which turns it off when the device goes into standby mode.
The 5V regulator powers the DACs’ analog section. It ensures a stable 5V output with input
voltages both below and above 5V. It is powered through a FET (T14) which is controlled by
the ARM.
Both FET’s has soft turn-on RC-networks to reduce inrush current at turn-on.
The output stages are powered by the unregulated USB power line, through T14 and filtering
RC networks (R5, C42, R20, C44).
ARM microcontroller
The ARM (U1) runs at 48MHz delivered from an internal PLL which runs on an 18.432MHz
crystal. It controls the DAC’s, USB communication, EEPROM, SD card, power supply, output
stage idle current and output relays.
DAC’s
The analog signals are generated by two 24-bit DAC’s. They are connected to the ARM
through an I2S bus. The DAC’s are stereo, but they operate in mono mode with the two
differential current outputs connected together. They share the same stereo I2S bus, one DAC
reads the left signal and the other reads the right signal. 32 bits of data is delivered to each
DAC, but only 24 bits are used. A 7474 flipflop (IC1A) is inserted in the L/R clock signal line to
divide the clock by two.