
Chapter 1 Troubleshooting
Chapter 1 Troubleshooting CONTENTS
Chapter 1 Troubleshooting............................................................................................ 1 - 1
1. Progressing with the Troubleshooting ........................................................................ 1 - 1
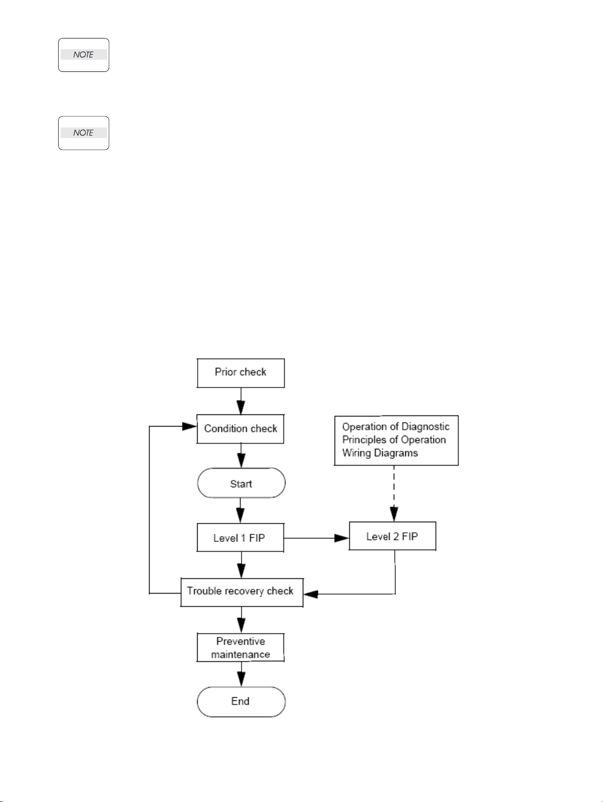
1.1 Troubleshooting Flow Chart............................................................................................................. 1 - 1
1.2 Preparatory Requirements............................................................................................................... 1 - 2
1.3 Cautions for Service Operations ...................................................................................................... 1 - 3
1.4 Cautions for FIP Use........................................................................................................................ 1 - 4
2. Level 1 FIP ................................................................................................................. 1 - 6
2.1 Level 1 FIP....................................................................................................................................... 1 - 6
2.2 Flow of Level 1 FIP .......................................................................................................................... 1 - 6
2.3 Error/Status Code List...................................................................................................................... 1 - 7
3. Level 2 FIP ............................................................................................................... 1 - 10
3.1 Level 2 FIP..................................................................................................................................... 1 - 10
4. Error Code FIP ......................................................................................................... 1 - 11
4.1 Level 1 FIP..................................................................................................................................... 1 - 11
FIP1.1 NVM Error ................................................................................................................................ 1 - 11
FIP1.2 ROS Error................................................................................................................................. 1 - 12
FIP1.3 Fuser Error ............................................................................................................................... 1 - 13
FIP1.4 Fan Error .................................................................................................................................. 1 - 14
FIP1.5 Main Motor Error ..................................................................................................................... 1 - 15
FIP1.6 Cover Error............................................................................................................................... 1 - 16
FIP1.7 FIP Paper Jam/Regi to Fuser .................................................................................................. 1 - 17
FIP1.8 Paper Jam/Exit ........................................................................................................................ 1 - 20
FIP1.9 Paper Jam/Tray to Regi .......................................................................................................... 1 - 22
FIP1.10 Paper Jam/Misfeed ............................................................................................................... 1 - 24
FIP1.11 EP Cartridge .......................................................................................................................... 1 - 26
FIP1.12 Paper Size Error .................................................................................................................... 1 - 27
FIP1.13 No Tray/Tray 1, 2 .................................................................................................................. 1 - 28
FIP1.14 No Paper/Tray 1, 2 ................................................................................................................. 1 - 29
FIP1.15 Low Paper in Tray/Tray 2 ...................................................................................................... 1 - 30
FIP1.16 Drum Life ............................................................................................................................... 1 - 31
FIP1.17 Fuser Life .............................................................................................................................. 1 - 32
FIP1.18 No Power ............................................................................................................................... 1 - 33
FIP1.19 LCD/LED Display Error ......................................................................................................... 1 - 36
FIP1.20 Inoperative Keypad ............................................................................................................... 1 - 37
FIP1.21 Other Printer Error ................................................................................................................. 1 - 38
FIP1.22 Face Up Tray Error ................................................................................................................ 1 - 39
FIP1.23 Full Stack Error/500 Paper Exit ............................................................................................. 1 - 40
4.2 Level 2 FIP...................................................................................................................................... 1 - 41
FIP1.24 LVPS ..................................................................................................................................... 1 - 41
FIP1.25 MAIN MOTOR ....................................................................................................................... 1 - 42
FIP1.26 ROS ASSY ............................................................................................................................ 1 - 43
FIP1.27 FUSER ASSY ........................................................................................................................ 1 - 45
FIP1.28 SENSOR REGI ..................................................................................................................... 1 - 47
FIP1.29 SENSOR NO PAPER ............................................................................................................ 1 - 49
FIP1.30 SENSOR LOW PAPER ......................................................................................................... 1 - 51
FIP1.31 SENSOR TONER .................................................................................................................. 1 - 52
FIP1.32 INTERLOCK S/W 24V ........................................................................................................... 1 - 53
FIP1.33 INTERLOCK S/W 5V, SWITCH I/L ASSY ............................................................................. 1 - 54
FIP1.34 INTERLOCK S/W REAR ....................................................................................................... 1 - 55
FIP1.35 SWITCH I/L ASSY (Interlock S/W Front R) ........................................................................... 1 - 56
FIP1.36 PWBA EXIT MOTOR ............................................................................................................ 1 - 57