
CL4490 User Guide
Version 3.0
Americas: +1-800-492-2320 Option 2
Europe: +44-1628-858-940
Hong Kong: +852-2923-0610
www.lairdtech.com/ramp
CL4490 RF TRANSCEIVER
The CL4490 transceiver is a Frequency Hopping Spread Spectrum (FHSS) radio designed for license-free
operation in the 900 MHz Industrial, Scientific, and Medical (ISM) unlicensed band. The radio sustains a
standard asynchronous serial data stream between two or more radios out of the box. Housed in a compact
and rugged die-cast enclosure, the radio is equipped to replace miles of serial cable using a CL4490 RS232,
RS485, or USB interface.
This guide is for the CL4490 and CL4490-PRO. References to the CL4490 apply to the CL4490-PRO, unless
otherwise specified.
Overview
The CL4490 uses Frequency Hopping Spread Spectrum technology, where the units "hop" from frequency to
frequency many times per second using a specific hop pattern applied to all the transceivers in the same
network. A distinct hopping pattern is provided for each channel number, thereby allowing multiple
networks to coexist in the same area with limited interference.
CL4490 transceivers operate in a Point-to-Point or Point-to-Multipoint, client-server architecture. One
transceiver is configured as a server and there can be one or many clients. To establish communication
between transceivers, the server emits a beacon and upon detecting a beacon, a Radio Frequency (RF) link is
established with the client(s).
CL4490s implement a proprietary communication protocol to provide secure data transmissions. Using FHSS
technology ensures data reliability over long distances. The license-free frequency bands ensure that the units
are ready for use with no further certification requirements.
Each unit is small and easily portable for use in mobile and temporary settings as well as fixed installations.
The CL4490 configuration software enables custom configurations based on unique application requirements.
This document contains information about the hardware and software interface between a Laird CL4490
transceiver and an OEM host. Information includes the theory of operation, specifications, serial interface
definition, security information and mechanical drawings. The OEM is responsible for ensuring before the
final product is sold that it meets all appropriate regulatory agency requirements listed herein.
Additionally, this document contains a list of Related Documents and Files.
Note: CL4490 modules are referred to as the “radio” or “transceiver”. Individual naming is used to
differentiate product-specific features. The host (PC, Microcontroller, or any device connected to
the CL4490) is referred to as “OEM host”.
Features
Networking and Security
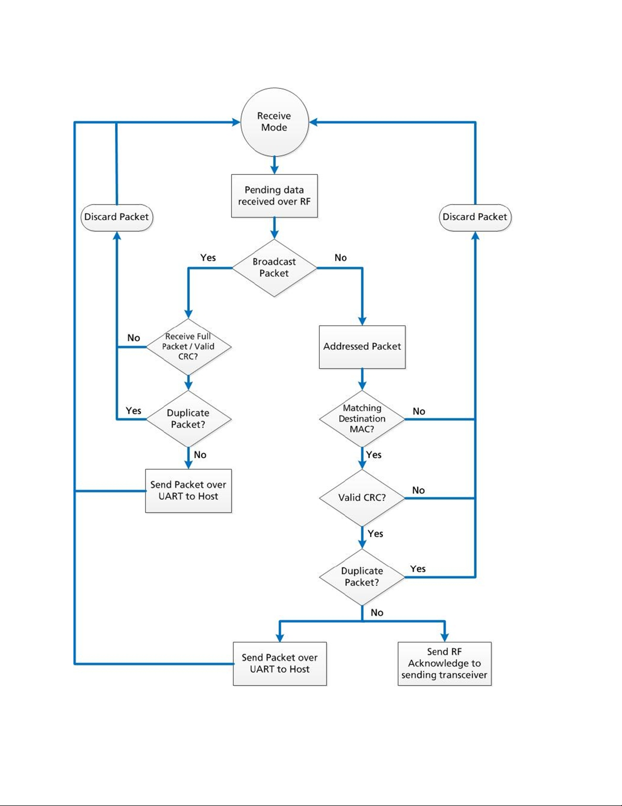
Retries and Acknowledgements
API Commands to control packet routing and
acknowledgement on a packet-by-packet basis
Frequency Hopping Spread Spectrum for security
and interference rejection
Customizable RF Channel number and System ID
Dynamic link analysis, remote radio discovery
Low latency and high throughput
Continuous 76.8kbps RF data stream
Software selectable interface baud rates from
1200bps to 115.2kbps
Advanced configuration available using AT
commands