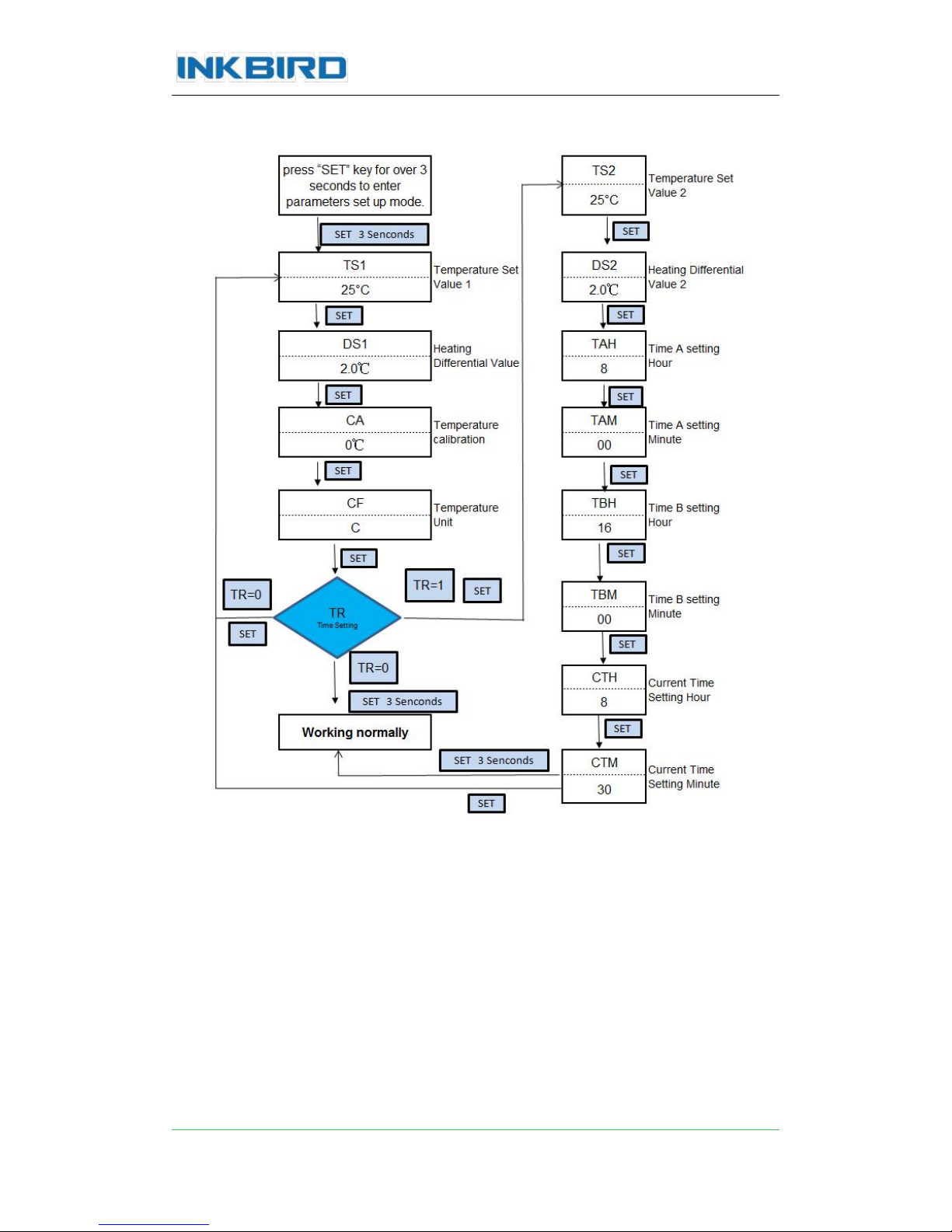
5.2 Cycle Time Setting (TR, TAH, TAM,TBH, TBM, CTH, CTM)
When TR = 0, time setting function is off, and there are not parameter TAH, TAM,TBH,
TBM, CTH, CTM showing in the menu.
When TR=1, time setting function is on.
TA-TB-TA is a cycle, 24 hours.
During time TA-TB, the controller runs as TS1 and DS1 setting; during time TB-TA, the
controller runs as TS2 and DS2 setting;
During 8:00-18:00 (TA-TB), the temperature controls between 23°C~25°C(TS1-
DS1~TS1);
During 18:00 to the next morning 8:00 (TB-TA), the temperature controls between
17°C~18°C(TS2-DS2~TS2);
Parameter TH and Tm are used for current time setting. For example, if now the time is
9:26, then set TH=9, Tm=26.
5.3 Temperature Calibration (CA)
When there is deviation between measured temperature and actual temperature, use
temperature calibration function to align the measured temperature and actual
temperature. The corrected temperature is equal to temperature before calibration plus
corrected value (corrected value could be positive value, 0 or negative value).
5.4 Display in Fahrenheit or Centigrade unit (CF)
Users can select display with Fahrenheit or Centigrade temperature value according to
their own habit. Default setting is display with Centigrade temperature value. For
displaying with Fahrenheit temperature value, set CF value as F.
Attentions: when CF value changed, all the setting value will be recovered to factory
settings.
6. Error Description
6.1 Sensor Fault Alarm: when temperature sensor is in short circuit or open loop,
the controller will initiate sensor fault mode, and cancel all the actions. The buzzer will
alarm, LED displays ER. Buzzer alarm could be dismissed by pressing any key. After faults
solved, the system will return to normal working mode.
6.2 Over-temperature Alarm: when measured temperature exceeds the measuring
range (less than -50°C /-58° F or higher than 99 °C/210 ° F), the controller will initiate
over-temperature alarm mode, and cancel all the actions. The buzzer will alarm, LED
displays HL. Buzzer alarm could be dismissed by pressing any key. When temperature
returns to measuring range, the system will return to normal working status.