CONTENTS
SPECIFICATIONS
- 2 -
1. LCD CHARACTERISTICS
Type : TFT Color LCD Module
Size : 412.5(W) x 333.0(H) x 21.5(T)
Pixel Pitch : 0.2805mm x 0.2805mm
Color Depth : 6bits+FRC, 16,194,277 colors
Active Video Area : 18inch
(45.97cm diagonal)
Surface Treatment : Anti-Glare, Hard Coating (3H)
Electrical Interface : LVDS
Backlight Unit : 4-CCFL (Cold Cathode
Fluorescent Lamp)
2. OPTICAL CHARACTERISTICS
2-1. Viewing Angle by Contrast Ratio
≥
10
Left : 80° typ., 70° min.
Right : 80° typ., 70° min.
Top : 80° typ., 60° min.
Bottom : 80° typ., 70° min.
2-2. Luminance : 200(min), 250(typ)
2-3. Contrast Ratio : 200(min), 300(typ)
3. SIGNAL (Refer to the Timing Chart)
3-1. Sync Signal
• Type : Separate,TTL, Positive/Negative
Digital
3-2. Video Input Signal
1) Type : R, G, B Analog
2) Voltage Level : 0~0.714 V
a) Color 0, 0 : 0 Vp-p
b) Color 7, 0 : 0.467 Vp-p
c) Color 15, 0 : 0.714 Vp-p
3) Input Impedance : 75 Ω
3-3. Operating Frequency
Horizontal : 31 ~ 81kHz
Vertical : 56 ~ 85Hz
4. POWER SUPPLY
4-1. Power Adaptor
Input : AC 100~240V, 50/60H- 1.2A
Output : DC 12V 5.8A
4-2. Power Consumption
5. ENVIRONMENT
5-1. Operating Temperature: 0°C~35°C (32°F~95°F)
(Ambient)
5-2. Relative Humidity : 10%~80%
(Non-condensing)
5-3. MTBF : 50,000 Hours (Min.)
6. DIMENSIONS (with TILT/SWIVEL)
Width : 449mm (17.6'')
Depth : 205mm (8.1'')
Height : 443mm (17.4'')
7. WEIGHT (with TILT/SWIVEL)
Net. Weight : 7.5kg (16.53 lbs)
Gross Weight : 10.7kg (23.59 lbs)
SPECIFICATIONS ................................................... 2
PRECAUTIONS ....................................................... 3
TIMING CHART ....................................................... 4
OPERATING INSTRUCTIONS ................................ 5
WIRING DIAGRAM ................................................. 6
DISASSEMBLY ....................................................... 7
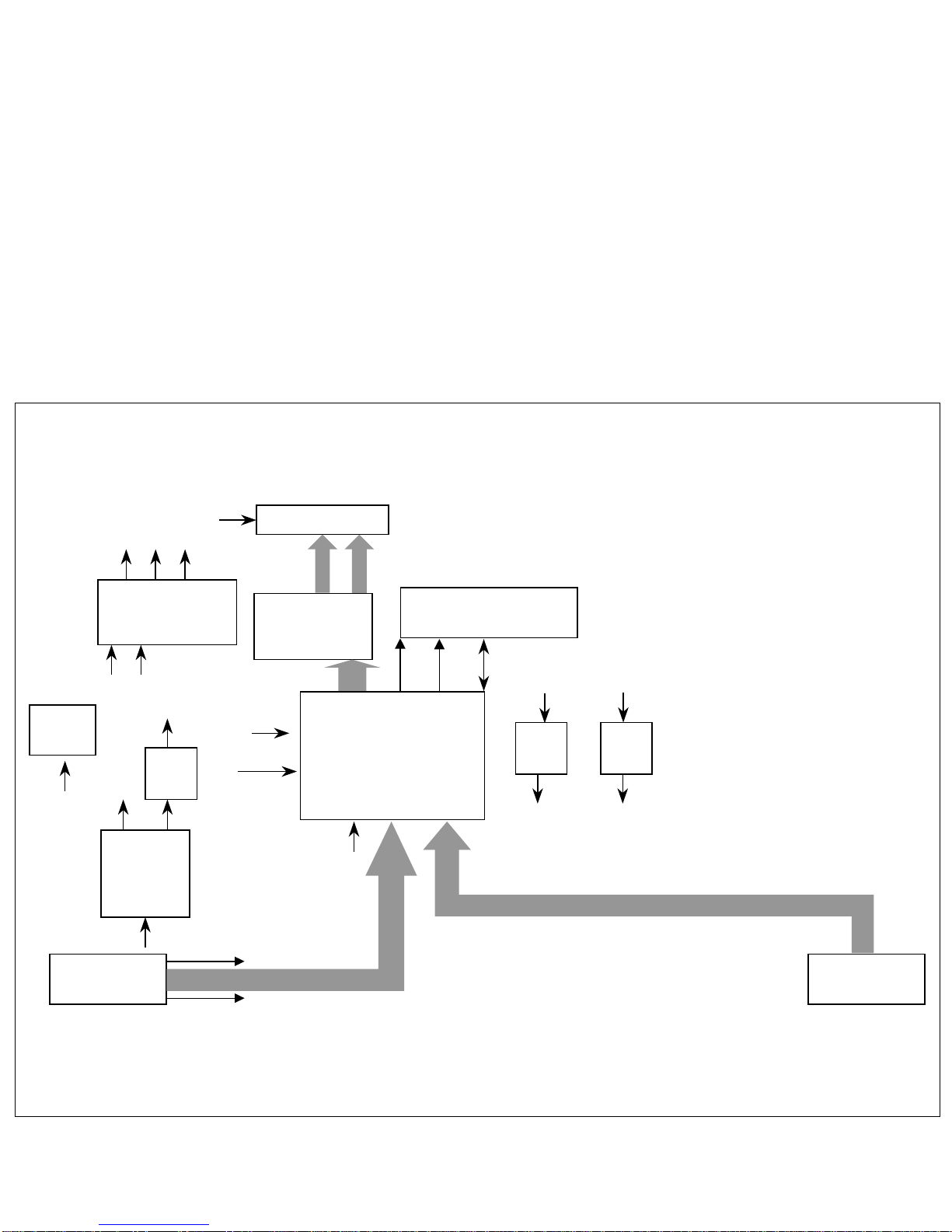
BLOCK DIAGRAM ................................................... 9
DESCRIPTION OF BLOCK DIAGRAM....................11
ADJUSTMENT ...................................................... 12
TROUBLESHOOTING GUIDE .............................. 13
PRINTED CIRCUIT BOARD................................... 18
EXPLODED VIEW...................................................20
REPLACEMENT PARTS LIST ...............................22
PIN CONFIGURATION............................................26
SCHEMATIC DIAGRAM......................................... 29
PACKING AND ACCESSORIES.............................35
MODE
POWER ON (NORMAL)
STAND-BY
SUSPEND
DPM OFF
POWER OFF
H/V SYNC
ON/ON
OFF/ON
ON/OFF
OFF/OFF
-
POWER CONSUMPTION
less than 50 W
less than 5 W
less than 5 W
less than 5 W
less than 5 W
LED COLOR
GREEN
AMBER
AMBER
AMBER
OFF
VIDEO
ACTIVE
OFF
OFF
OFF
-