
INTRODUZIONE
■ PRECAUZIONI DI SICUREZZA
• Le “PRECAUZIONI DI SICUREZZA” indicate nel manuale
contengono informazioni importanti relative alla sicurezza
dell'utente. Rispettarle scrupolosamente.
AVVERTENZA
Questo simbolo indica procedure
che, se eseguite in modo non corret-
to, possono causare morte o lesioni
siche gravi.
In caso di malfunzionamento (puzza di bruciato, ecc.), inter-
rompere immediatamente l'attività dell'apparecchio, spegnere
l'interruttore e rivolgersi a personale di servizio autorizzato.
Non tentare di riparare o modicare da soli alcun cavo dan-
neggiato. Lasciare che ad occuparsene sia il personale tecni-
co autorizzato. Un impianto inadeguato può causare scosse
elettriche o incendi.
In caso di spostamento, rivolgersi al personale tecnico auto-
rizzato per l’installazione e la disinstallazione dell’unità.
Non toccare con le mani bagnate. Ciò potrebbe causare una
scossa elettrica.
Prendere le necessarie precauzioni per impedire che i bambi-
ni si avvicinino all'unità.
Non tentare di modicare o riparare da soli. Ciò potrebbe
causare un incidente o un guasto.
Non utilizzare gas inammabili nelle vicinanze dell’unità. In
caso di fuoriuscita di gas, ciò potrebbe provocare un incendio.
Smaltire i materiali d’imballaggio in modo sicuro. Fare a pezzi
e smaltire il materiale plastico d’imballaggio, in modo tale che i
bambini non possano giocarci. C’è rischio di soffocamento se
i bambini ci giocano.
Questo apparecchio non è destinato all’uso da parte di perso-
ne (inclusi bambini) con ridotte capacità siche, sensoriali o
mentali o con mancanza di esperienza o conoscenza, a meno
che non siano sotto la supervisione di una persona responsa-
bile della loro sicurezza.
La supervisione nei confronti dei bambini deve assicurare che
essi non giochino con l’apparecchio.
ATTENZIONE
Questo simbolo indica le procedure
che, se eseguite in modo non corret-
to, possono causare lesioni siche
alle persone o danni alle cose.
Non appoggiare contenitori con liquidi sull'unità.
Potrebbero vericarsi surriscaldamenti, incendi o scosse
elettriche.
Non esporre direttamente l'unità all'acqua. Così facendo, po-
trebbero vericarsi dei problemi, scosse elettriche o surriscal-
damenti.
Non collocare dispositivi elettrici entro 1 m (40 poll.) di distan-
za dall’unità. Ciò potrebbe causare guasti o malfunzionamenti.
Non adoperare amme né impianti di riscaldamento nelle
vicinanze dell’unità. Ciò potrebbe causare malfunzionamenti.
Non toccare gli interruttori con oggetti aflati. Così facendo,
potrebbero vericarsi dei problemi, shock elettrici e lesioni
personali.
Non inserire oggetti nelle fessure dell’unità. Così facendo si
potrebbero vericare dei problemi, surriscaldamento o scosse
elettriche.
■ DESCRIZIONE DEL SISTEMA
1 Terminologia
Termini relativi al sistema (♦ è per il sistema VRF)
(a) Sistema VRF ♦:
VRF (Flusso refrigerante variabile) è un grande sistema
multiplo che refrigera l’aria di una grande varietà di spazi,
tra cui edici e residenze personali.
(b) Altro sistema:
Impianto di condizionamento aria tipo multiplo o singolo
diverso dal sistema VRF.
(c) Sistema di recupero del calore ♦:
In questo sistema, l’unità interna si collega all’unità
esterna tramite un’unità RB. Sono disponibili unità RB a
tipo singolo e a tipo multiplo 4-system. Le unità interne
collegate alle unità RB di un diverso sistema eseguono
simultaneamente le operazioni di riscaldamento e raffred-
damento. Un’unità interna collegata a un’unità esterna
senza passare attraverso un’unità RB è dedicata al solo
raffreddamento.
(d) Sistema pompa di calore:
Questo sistema è standard. Le unità interne collegate alla
stessa unità esterna non eseguono simultaneamente le
operazioni di riscaldamento e raffreddamento.
(e) Gruppo RB [Per sistema di recupero del calore] ♦:
Un gruppo di unità interne collegate a un’unità RB di tipo
singolo o a ciascun sistema di un’unità RB di tipo multiplo.
In un Gruppo RB le operazioni di raffreddamento e riscal-
damento non sono eseguite simultaneamente.
(f) R.C. Gruppo (Gruppo del telecomando):
Forma un gruppo collegando unità interne tramite cavo
del telecomando. Una unità di unità interna che non fa
parte di un gruppo costituisce un R.C. Gruppo. È l’unità
minima di funzionamento.
(g) Sistema refrigerante:
Questo è un sistema composto da unità interne ed ester-
ne collegata tramite la stessa tubazione refrigerante.
(h) Sistema ♦:
Si tratta di 1, 2 o più sistemi refrigeranti collegati dallo
stesso cavo di trasmissione.
(i) Telecomando centrale:
Un telecomando centrale può controllare R.C. multiplo
Gruppi. C’è un system controller, un telecomando con
touch panel e un telecomando centrale.
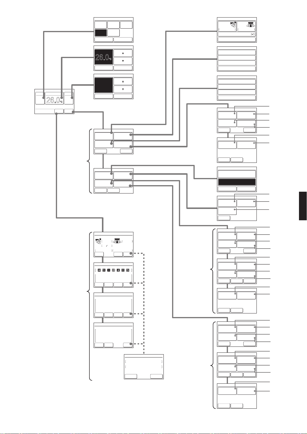
(j) Telecomando standard:
Un telecomando standard è un telecomando che controlla
1 gruppo R.C. Ciò corrisponde a questa unità. Questa
unità non può essere utilizzata con un telecomando a 3
li. Un telecomando senza li può essere utilizzato con
questa unità.
Termini relativi all’indirizzo
(k) Indirizzo unità interna ♦:
Questo è l'ID assegnato individualmente a ciascuna unità
interna.
(l) Indirizzo del telecomando:
Questo è un ID assegnato individualmente e separata-
mente dall’indirizzo delle unità interne alle unità interne
che formano un R.C. Gruppo.
It-3 It-4