
8
Incoming Power: Connect wires to L1, L2, N, Ground
Heater Wires: Connect wires 1 & 2 to L1
Connect wires 4 & 5 to L2
Connect wires 3 & 6 to L3
Incoming Power: Connect wires to L1, L2, L3, N, Grnd
Heater Wires: Connect wires 1 & 2 to L1
Connect wires 3 & 4 to L2
Connect wires 5 & 6 to L3
For brewers manufactured after August 1, 2005:
A ju per wire with instruction tag is provided (pictured at right).
Single Phase: Connect the ju per to L2 and L3.
Connect inco ing wires to L1, L2, N, ground.
Three Phase: Do not use the ju per.
Connect wires to L1, L2, L3, N, ground.
When not used, the ju per should re ain secured inside the
brewer for future use.
Final Setup
1. Turn on the inco ing water supply line and inspect both inside and
outside of the brewer for leaks in all fittings and tubes
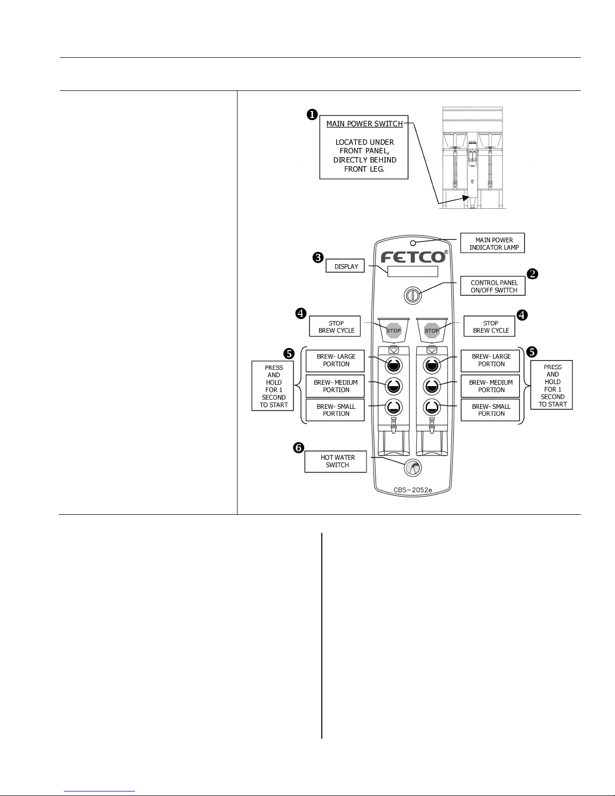
2. Turn on the inco ing power.
3. Press the brewer’s ain power switch, which is hidden behind the
front leg of the brewer. The control panel on/off switch will begin
flashing. Press this switch.
4. Within 6 seconds, the hot water tank will begin filling until the water is
sensed by the probe at the top of the tank. The display will read “FIL”.
The heaters will be disabled by the control board until the tank is full.
5. While the water is heating, the display will read “LO” and the actual
water te perature will be displayed. After the water has reached the
set te perature, the display will be blank. There is no “ready” light.
6. Review the Operating Instructions. Brew one full batch (water only) on
each side to confir proper fill levels. The brewer is factory set with
water only (no coffee) to dispense the correct a ount of water. If the
actual volu e is slightly different fro the progra ed volu e, fine
tuning the brewer ay be necessary. See #60 – 63 in the Advanced
Settings & Diagnostics section.
7. Re-attach the covers after one final inspection for leaks. Look closely
in the top of the brewer at the dispense fittings during this inspection.
Operator Training
Review the operating procedures with whoever will be using the brewer.
Pay particular attention to the following areas:
1. Always pre-heat the dispensers before the first use of each day by
filling the half way with hot water, and letting the stand for at least
15 inutes.
2. Don't re ove the brew basket until it has stopped dripping.
3. Make sure the dispenser is e pty before brewing into it.
4. Show how to attach covers, close, and or secure the ther al
dispensers for transporting.
5. Show the location and operation of the water shut off valve as well as
the circuit breaker for the brewer.
6. Stea fro the tank will for condensation in the vent tubes. This
condensation will drip into and then out of the brew baskets. 1/4 cup
discharging overnight is possible. Place an appropriate container
under each brew basket when not in use.
7. We reco end leaving the power to the brewer on overnight. The
water tank is well insulated and will use very little electricity to keep
the tank hot. Leaving the brewer in the on position will also avoid
delays at the beginning of shifts for the brewer to reach operating
te perature.