
With DT-CAM wiring mode
Electric Lock Connecon
Door Lock Controlled with Internal Power
Door Lock Controlled with Dry Contact
Note:
1. Electronic lock of Power-on-to-unlock type
should be used.
2. The door lock is limited to 12V, and holding
current must be less than 250mA.
3. The door lock control is not timed from Exit
Button(EB).
4. The Unlock Mode Parameter of Monitor must
be set to 0 (by default).
EB
*
LOCK
Jumper position in
Connect one lock
2-3
Bus PL S2+ S1+ S1-
Note:
1. The external power supply must be used
according to the lock.
2. The jumper must be taken off before connecting.
3. Setup the Unlock Mode of Monitor for different
lock types.
* Power-on-to-unlock type:Unlock Mode=0 (by default)
* Power-off-to-unlock type:Unlock Mode=1
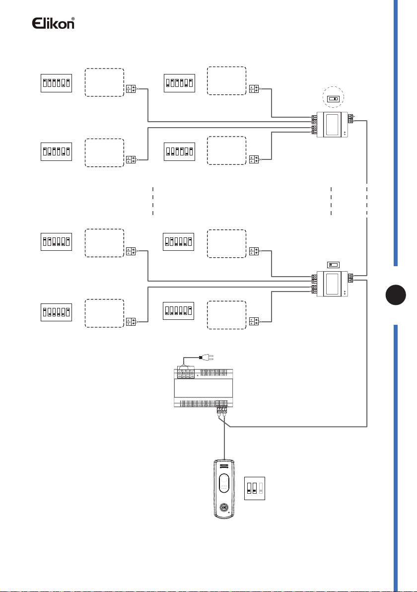
DIP Switch Setting
The DIP switch is designed to set the code for door station and monitor, there are two states for
each DIP switch, please refer to the following sketch map.
The audio door station DT595A can be extended an additional CCTV camera to be a video door
station. For more details about the camera, please refer to DT-CAM user instructions.
Door station DIP setting
Bit state Description
ON(1)
=
OFF(0)
=
ON
ON
Total 3 bits can be configured, bit-1 and bit-2 are used to assign ID code for door station, bit-3 is
used to match the video impedance.The switches can be modified either before or after installation.
Note: if the video impedance need to match, please set the bit-3 on.
Indoor monitor DIP setting
There are 6 bits in total. The DIP switches are used to configure the user code for Monitors.
Bit-6 is an video impedance match switch, which have to be set to ON if match the impedance,
otherwise set to OFF.
Bit-1~Bit-5 are used to set user code, to EVD2-10OU door station, the user code should set to
0~15. Please refer to the following settings:
123
ON
123
ON
123
ON
123
ON
ID = 0(00), set to the first door station
ID = 1(10), set to the second door station
ID = 2(01), set to the third door station
ID = 3(11), set to the fourth door station
LOCK
Take off the Jumper
POWER
SUPPLY
Bus PL S2+ S1+ S1-
1 2 3
AC~
PC6
ERL
DT595A
DT-CAM
DS IM
Bus PL S2+ S1+ S1-
OUT IN
Monitor
-8-