
1094 - 1
english
Electronic Control for Vapour Recovery Type 1094 Standard
1 GENERAL INFORMATION ........................................................................................................................... 3
1.1 Symbol used .................................................................................................................................3
1.2 Safety instructions .......................................................................................................................3
1.3 Correct usage................................................................................................................................3
1.4 Protection against damage through electrostatic charge ..................................................4
1.5 Scope of delivery .........................................................................................................................4
1.6 Guarantee provisions ..................................................................................................................4
2 SYSTEM DESCRIPTION ............................................................................................................................... 5
2.1 General description of the area of use ....................................................................................5
2.2 Method of operation of the controller.......................................................................................5
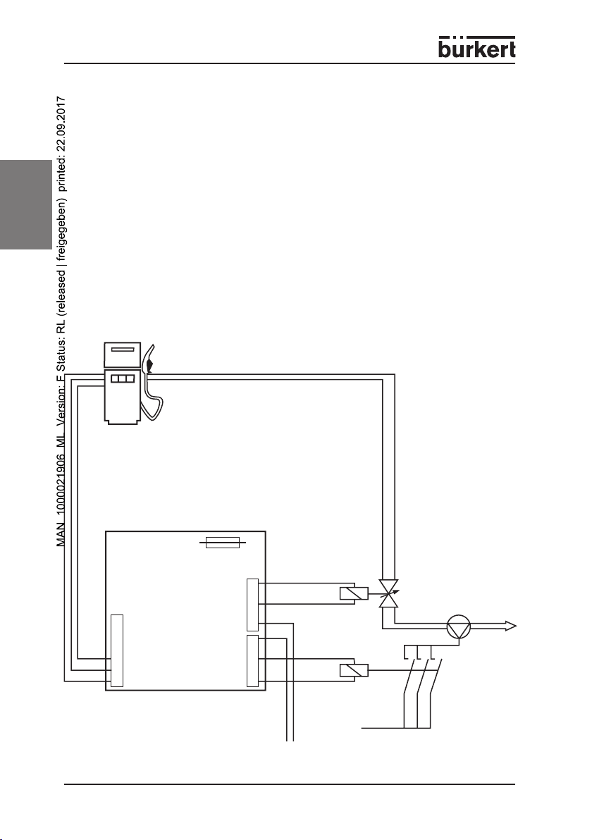
2.3 Principle of operation of a petrol pump with vapour recovery............................................6
3 TECHNICAL DESCRIPTION......................................................................................................................... 7
3.1 General technical data.................................................................................................................7
3.2 Electrical data ................................................................................................................................7
3.3 Inputs...............................................................................................................................................7
3.4 Outputs ...........................................................................................................................................8
4 COMMISSIONING AND INSTALLATION ............................................................................................ 9
4.1 Additional important documentation.........................................................................................9
4.2 Electrical connections..................................................................................................................9
5 OPERATION AND FUNCTION ..................................................................................................................11
5.1 Display elements........................................................................................................................ 11
5.2 Setting and operation of the controller................................................................................. 11
5.3 Calibration of the controller..................................................................................................... 11
5.4 Puls rate and frequency input ................................................................................................. 11
5.5 K-factor for the suction rate..................................................................................................... 12
5.6 Pump after-run time................................................................................................................... 12
5.7 Petrol pump operation .............................................................................................................. 12