
2
INTRODUCCIÓN
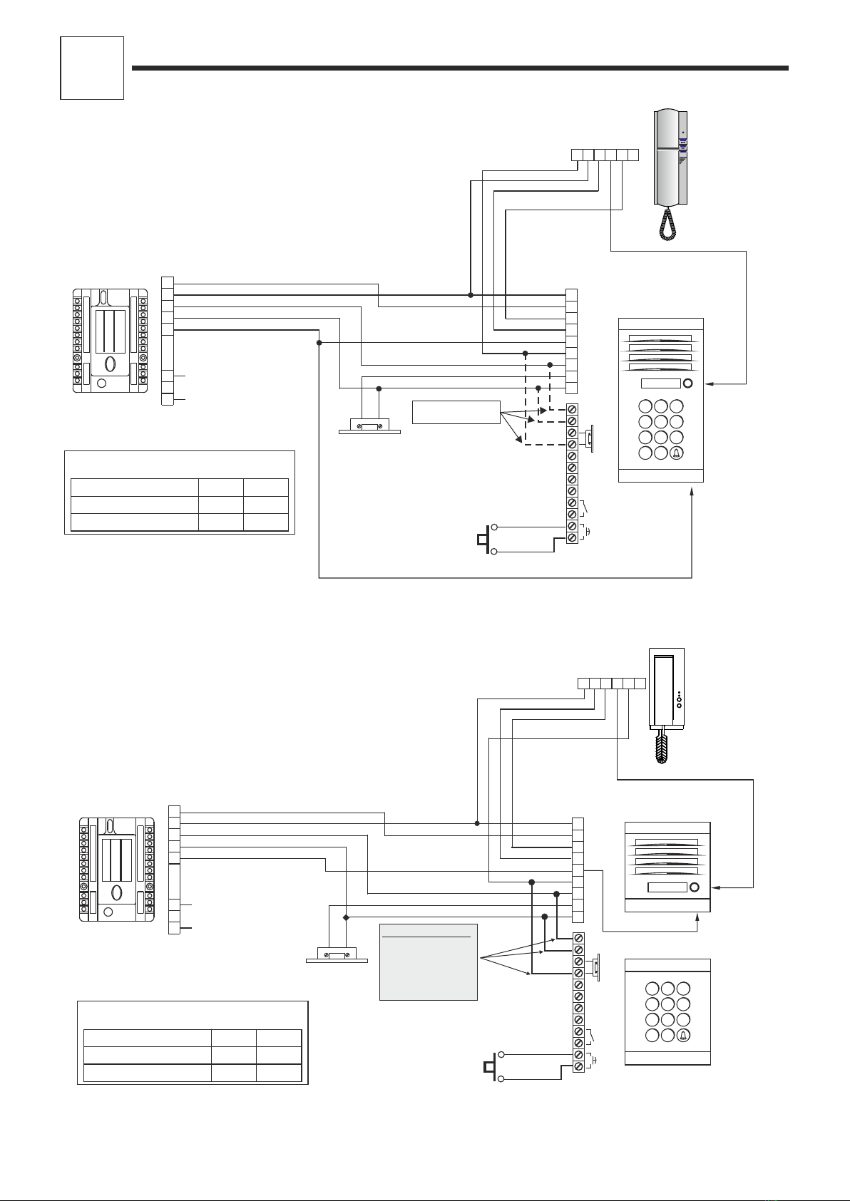
El auta llave decor es un control de acceso codificado que se puede instalar de forma individual o integrado en una placa de portero
o videoportero.
El control de acceso codificado permite hasta 300 códigos diferentes, que el usuario puede definir para códigos de 5 cifras.
El sistema, permite accionar el abrepuertas desde el interior mediante un pulsador auxiliar y detectar (si se instala un sensor en la
puerta y una alarma) si el acceso se abre de forma incorrecta o forzada.
FUNCIONAMIENTO
ACCESO
Para accionar el abrepuertas introduzca la siguiente secuencia:
donde XXXXX es un código válido de acceso. El código inicial de fábrica por defecto es .
En caso de error al introducir un código sonará un tono largo. Después de pulsar 15 veces sin introducir un código válido sonarán
unos tonos de alarma durante 20 segundos.
Si en la instalación se ha montado un sensor de puerta con alarma y pulsador de apertura, deberemos activar el abrepuertas
mediante la clave o accionando el pulsador interior para evitar disparar la alarma.
Para autorizar o anular códigos de acceso es necesario introducir primero una clave para entrar en el modo
programación.
MODO PROGRAMACIÓN
Para entrar en modo programación debe primero introducir la siguiente secuencia:
a continuación sonarán 6 tonos cortos. Este código viene de fábrica.
FUNCIONES DENTRO DEL MODO PROGRAMACIÓN:
CAMBIO DEL CÓDIGO DE ACCESO AL MODO PROGRAMACIÓN(recomendado):
Para cambiar el código de acceso al modo programación introduzca la secuencia siguiente:
donde XXXXX es el nuevo código para acceder al modo programación.
Mientras el autallave esta en modo programación suenan unos tonos cada 5 seg.
AUTORIZAR UN CÓDIGO DE ACCESO
Para autorizar un código de acceso introduzca la secuencia siguiente:
donde XXXXX es el nuevo código.
UN CÓDIGO DE ACCESO
Para anular un código de acceso introduzca la secuencia siguiente:
donde XXXXX es el código que se quiere anular.
TODOS LOS CÓDIGOS DE ACCESO
ATENCIÓN: Esta función borra TODOS los códigos acceso y restaura el código de fábrica
Si la secuencia de comandos se ha introducido correctamente sonaran 2 tonos largos de confirmación, en caso de error sonará
un tono largo.
Para anular una secuencia de comandos (antes de pulsar ) pulse dos veces.
Una vez finalizado el proceso de inserción de códigos puede salir del modo programación pulsando .
En caso de transcurrir 50 segundos sin pulsar ninguna tecla también finaliza el modo programación y vuelve a su estado normal de
funcionamiento.
ALARMA
Esta función se utiliza para activar una alarma en caso de apertura no autorizada del acceso.
Al activarse la alarma el autallave emite unos tonos de aviso durante 20s y cierra el contacto de la salida “Relé2”
(Ver esquema Pag. 3).
En el acceso se debe utilizar un dispositivo del tipo “ contacto abierto” para la detección de la apertura del acceso.
Para desactivar la alarma introduzca un código válido de acceso o pulse el botón auxiliar del abrepuertas.
•APERTURA DEL
•
•
•ANULAR
•ANULAR
X X X X X 1 2 3 4 5
C87 7 7 7
C1 1 CX X X X X
C0 6 CX X X X X
C07CX X X X X
1 2 3 4 5
C27C
C
auta AUTALLAVE funcionamiento y codificación