
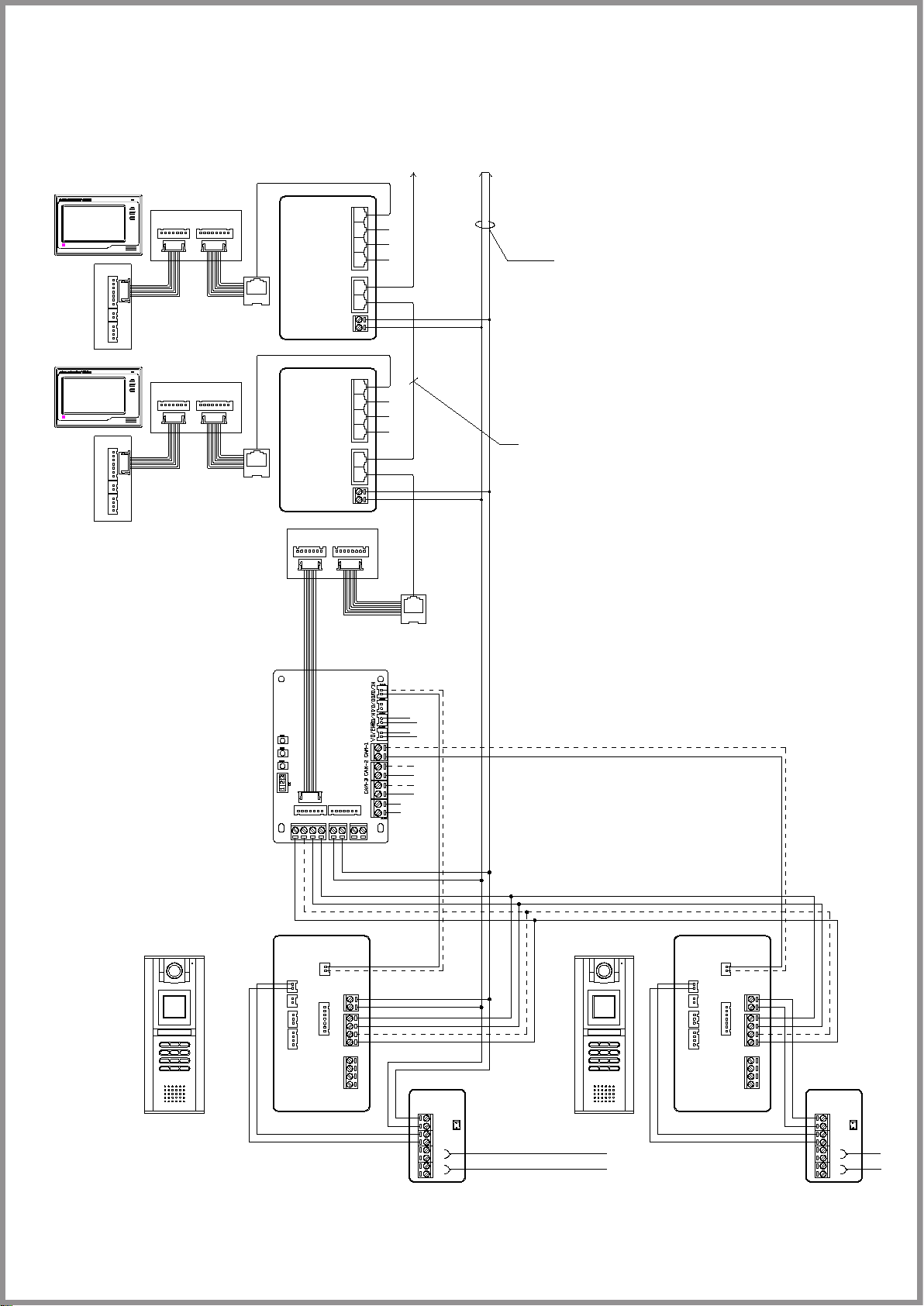
Step.2 Modify the settings of DPA-MRMDS
1. After enable the DPA-MRMDS, the
screen will return to the Advance Config
page, as show at right.
[9 ] Ad v a n ced C onfig
-- - -- -- - - - - - -- --- - - - - -- --- -
-1 . To ne S e le ct [ 11 ]
-2. Image Memo [0]
-3. Voice Me m o [ 0 ]
-4. Na m e List [1 ]
-5. H MC [2]
-6. M on i to r Vers ion [0]
-7. Ca l l M o de [1]
-8. Language
-9. T i m ing [30]
-- - -- -- - - - - - -- --- - - - - -- --- -
Pr e s s 1 ~8 to select
>> [9] [ 5 ]
HMC
* Back
V i d e o E n t r y S y s t e
m
-
(0.. 4 )
2. Press 5 on the key board to enter
the HMC setting page, as show at
rigth.
* Ba c k # S a v e
V i d e o E n t r y S y s t e
m
3. Press 4 and then press # on the
keyboard to enter the DPA-MRMDS
setting page as show at right. >> [9 ] [ 5 ] .4 MR-MDS
Ad d r [ - ]
■ The 'Addr[ ]' is for the MR-MDS
address setting, if there is only one
DPA-MRMDS apply the the system,
press
1 the set the address to 1.
■ The 'Ch1T[ ]' is for the monitor time
setting of the Door Station, can be
set from 0~30 seconds.
C h 1 T [ - - ]
C h 2 T [ - - ]
C h 3 T [ - - ]
Ch4T [ - -]
* Ba c k
# Save
■ The 'Ch2T[ ]' is for the monitor time
setting of the first CCTV(which
connect to the CAM-1)or the second
Door Station, can be set from 0~30
seconds.
■ The 'Ch3T[ ]' is for the monitor time
setting of the second CCTV(which
connect to the CAM-2)or the third
Door Station, can be set from 0~30
seconds.
■ The 'Ch3T[ ]' is for the monitor time
setting of the second CCTV(which
connect to the CAM-3)or the fourth
Door Station, can be set from 0~30
seconds.
V i d e o E n t r y S y s t e
m
NOTE: Set to 00 if the video channel
is not connect to any CCTV camera
of Door Station