AN-301 SOS Button User Manual
1
Table of contents
1. Introduction...................................................................................................................................2
1.1 Description..........................................................................................................................2
1.2 Features ...............................................................................................................................2
1.3 Specification........................................................................................................................3
2. Structure........................................................................................................................................4
2.1 Appearance and dimension .................................................................................................4
2.2 Software ..............................................................................................................................5
2.3 Packing contents .................................................................................................................5
3 How to work ..................................................................................................................................5
3.1 Performance ........................................................................................................................5
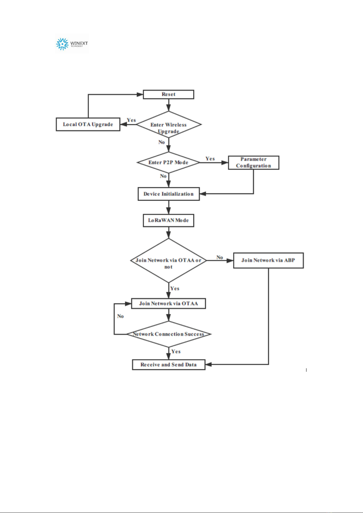
3.2 Network connection ............................................................................................................6
3.3 Alarm system.......................................................................................................................7
3.4 Alarm system structure........................................................................................................8
3.5 Operation.............................................................................................................................9
4. Installation...................................................................................................................................10
4.1 Safety precautions.............................................................................................................10
4.2 Installation tool .................................................................................................................10
4.3 Quick installation guide ....................................................................................................11
5. Configuration ..............................................................................................................................12
5.1 Tool list .............................................................................................................................12
5.2 Wireless configuration ......................................................................................................13
5.2.1 Wireless configuration tool ....................................................................................13
5.2.2 Install CP210x driver for wireless configuration tool ............................................13
5.2.3 Parameter setting....................................................................................................16
5.3 Remote configuration........................................................................................................21
6 Communication Format ...............................................................................................................23
7 FAQ..............................................................................................................................................24