8835 1.0 05/10/07 13/01/11 -Pag.1/4
CC1P1P2NOCOD1D
NC+CCP
Made in Italy
8835-0Aluminium
8835-1Stainless steel
8835-2
Balance
Art.8835 Art.8835-0 Art.8835-1 Art.8835-2
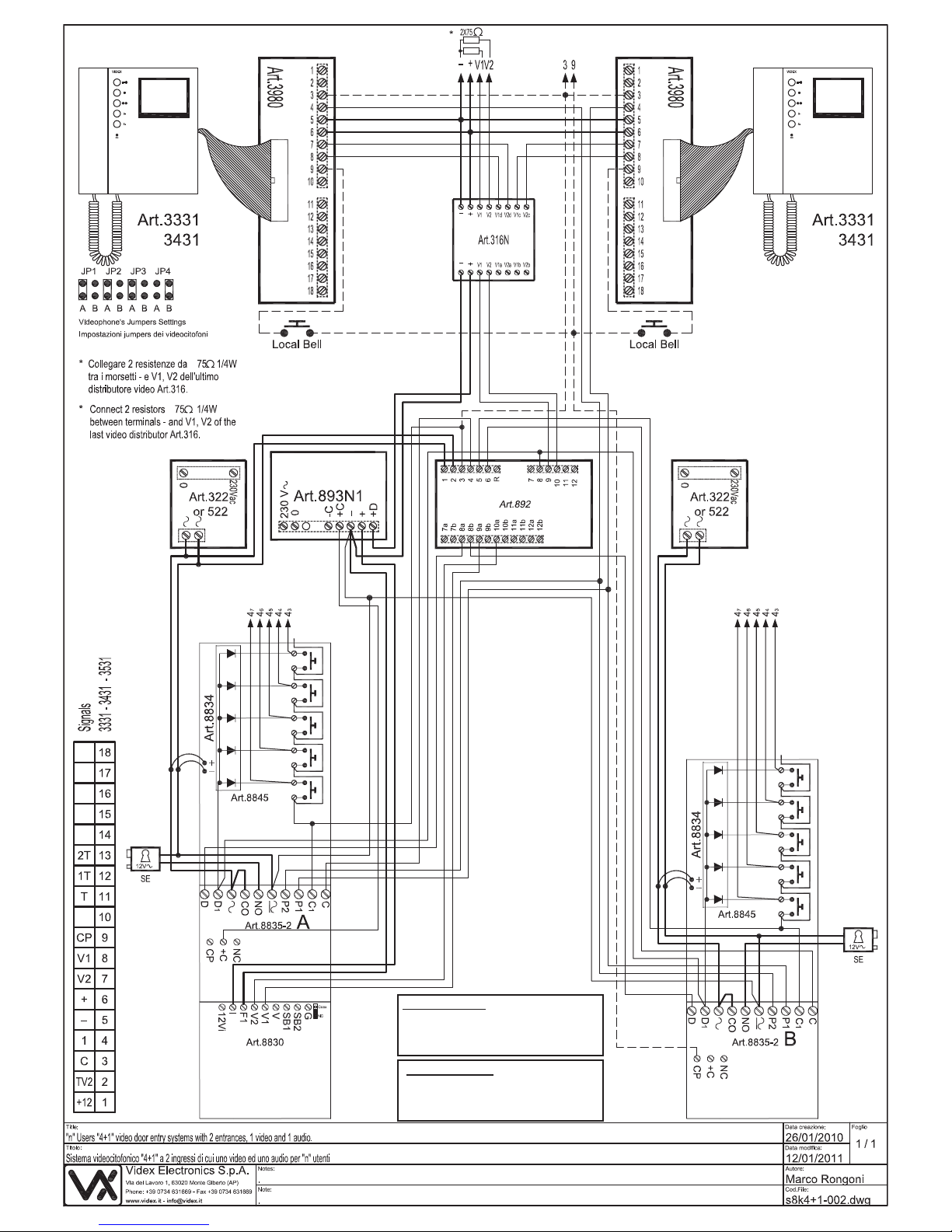
Are used for “1+1” audio door entry systems or in combination with camera mod-
ule Art.8830 for “4+1” video door entry systems using balanced video signal. The
back of the speaker unit module is made from plastic and houses the module
circuitry. The top is a plastic cover covered by a front plate (available in different
finishes) that has 0, 1 or 2 call buttons depending on the speaker unit model
(8835-0, 8835-1, 8835-2).
•The module circuitry includes:
•The voltage rectifier and stabilizer circuits;
•2 modulated tone generator for main and local call;
•The transmitting amplifier with condenser microphone;
•The receiving amplifier and volume control;
•The audio balance circuit with the relevant “BALANCE” control;
•The voltage reader circuit: depending on the voltages changes on terminal “D”
caused by operation the circuit enable or disable speech line and door open;
•1 LED to illuminate the name plate (except the 4835-0 model).
•The lock release relay to enable the electric lock.
Balance trimmer and loudspeaker volume trimmer are on available on the back
of the module.
DCommon speech
D1 Common speech diode for extension panels
Power input 13Vac
CO Door open relay – Common contact
NO Door open relay – Normally open contact
Power input 0V
P2 Push button 2 output (used only in -2 version)
P1 Push button 1 output (used only in -1 and -2)
C1 Push button common (P1, P2)
CElectronic call tone output
CP Call tone output for local call (or floor call)
+C Timed output to control video power supply Art.893N1
NC Door open relay – Normally closed contact
Sono impiegati nei sistemi citofonici “1+1” o nei sistemi videocitofonici “4+1”
con segnale video bilanciato in abbinamento al modulo telecamera Art.8830. Il
modulo si compone di una base posteriore in plastica che ospita la circuiteria,
un coperchio superiore in plastica che permette di alloggiare pulsanti e l’altopar-
lante e di una placca frontale metallica (disponibile in diverse finiture) che può
presentare 0, 1 o 2 pulsanti di chiamata in base al modello di portiere (8835-0,
8835-1 o 8835-2).
L’elettronica del modulo comprende:
•Il circuito di rettifica e stabilizzazione della tensione;
•2 circuiti generatori di nota modulata (per chiamata principale e locale);
•L’amplificatore di trasmissione con microfono a condensatore;
•L’amplificatore di ricezione con altoparlante da 0,5W e regolazione del volume;
•Il circuito di bilanciamento della fonia con relativa regolazione “BALANCE”;
•Il circuito di lettura della tensione D: in base alle variazioni provocate dalle
operazioni svolte durante il funzionamento il circuito abilita o disabilita la fonia
ed il relé apri-porta;
•1 LED d’illuminazione cartellini (escluso 4835-0);
•Il relé di apertura porta.
I trimmer di regolazione del volume altoparlante e balance sono accessibili dalla
parte posteriore del modulo.
DComune fonia
D1 Comune diodi per pulsanti di chiamata aggiuntivi
Ingresso d’alimentazione 13Vac
CO Relè apri-porta - contatto comune
NO Relè apri-porta - contatto normalmente aperto
Ingresso d’alimentazione 0V
P2 Uscita pulsante 2 (utilizzato solo nella versione -2)
P1 Uscita pulsante 1 (utilizzato nelle versione -2 e -1)
C1 Comune pulsanti (P1, P2)
CUscita nota elettronica
CP Uscita nota elettronica per chiamata locale (o di piano)
+C Uscita temporizzata per attivazione alimentatore video 893N1
NC Relè apri-porta - contatto normalmente chiuso