
TCI-C Universal Controller
INPUT CONFIGURATION
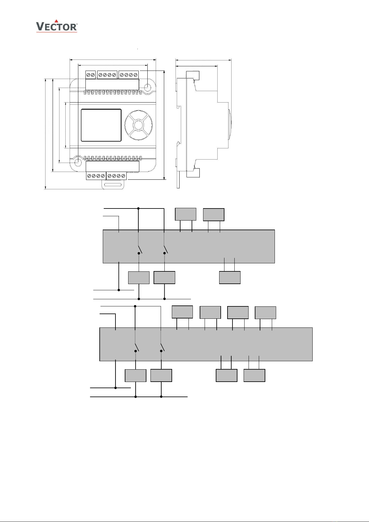
Doc: 70-00-0123, V1.3, Date: 20170131 © Vector Controls GmbH, Switzerland Page 8
Subject to alteration
Control configuration (password 241)
Input configuration
Universal inputs 1U, 2U, 3U, 4U (analog, binary or passive temperature)
Signal type (0= not active):
1=0-10 V or 0-20 mA, 2=2-10 V or 4-20 mA, 3= NTC or PT1000, 4 = NI1000
Note: PT1000 and NI1000 are only available on TCI-Cx4 and TCI-Cx5
Analog input display range: 0= x 0.1, 1= x 1, 2= x 10, 3 = x 100
Analog input unit of measure: 0= no unit, 1= %, 2= °C /°F, 3= Pa
Sensor sampling rate(control speed decrease as rate increases)
Alarm 2 high limit enable
Calculate a range of inputs (0=not active):
1= average, 2= minimum, 3= maximum, 4= differential
Set jumpers on the back of the controller: 0–10 VDC (default), 0–20 mA, or RT/DI (passive temperature or binary)
Further define analog inputs with U00
Passive temperature input may be NTC 10k or PT1000/NI1000 depending on controller type used.
TCI-C11, TCI-C13, TCI-C22 use NTC, TCI-C14, TCI-C15, TCI-C24 use PT1000/NI1000.
Match sensor range to input display. With a differential pressure transmitter having 0–200 Pa measuring range set
U01 display minimum to 0 and U02 display maximum to 200. The allowable range value of -50–205 may be adjusted
with multipliers inU03. The largest displayable values are -990–9999. Limiting range increases resolution. Applies to
analog as well as passive temperature inputs.
For binary input (open/close contact) set the jumper to RT/DI and parameter U00 to an analog input. An open contact
reads as a high value (100%), a closed contact as a low value (0%).
Enable / Disable an alarm. Setting the alarm enable to OFF will prevent the alarm from being displayed on screen. It
may never the less be used to control an output by setting the appropriate output alarm flags. This way, an alarm
limit may be used as interlock.
Specify the input value that triggers an alarm. Hysteresis is the difference between alarm level input and value
required to turn the alarm off. An alarm is displayed as text if enabled (see table). Alarm text can be set to blink
continuously until acknowledged by pressing the OPTION button or only while the alarm conditions are active (see
user parameter UP15).
Calculate mathematical functions over multiple inputs for loop control or display with xU12. In order to calculate
average, minimum or maximum between several inputs, make sure all the inputs are of identical type and range and
then activate the same function on xU12 on all the selected inputs. The largest input of the group selected will carry
the calculated value. For example: When average is activated on 2U12 and 1U12 = 1, the average is carried on UI2.
UI2 may now be used as input for control loops and it will show the average value of UI1 and UI2 combined.
It is possible to use different functions on different inputs. For example: minimum of UI1 and UI3 and maximum of
UI2 and UI4.
The differential function may only be calculated on subsequent inputs. Such as UI2-UI1. The function must only be
activated on the minuend (UI2 in this example). The displayed value of the minuend will change into the difference:
UI2 in –UI1 = UI2 out. It is possible to have multiple differentials on one controller. It is not possible to reverse the
subtraction to UI1-UI2.