
VAR-320SBC Reference Guide
Copyright©2008Variscite
2
Table of Contents
1.Revision History...................................................................................................................................................4
2.Overview.................................................................................................................................................................5
2.1.Basic................................................................................................................................................................5
2.2.Features Summary.......................................................................................................................................6
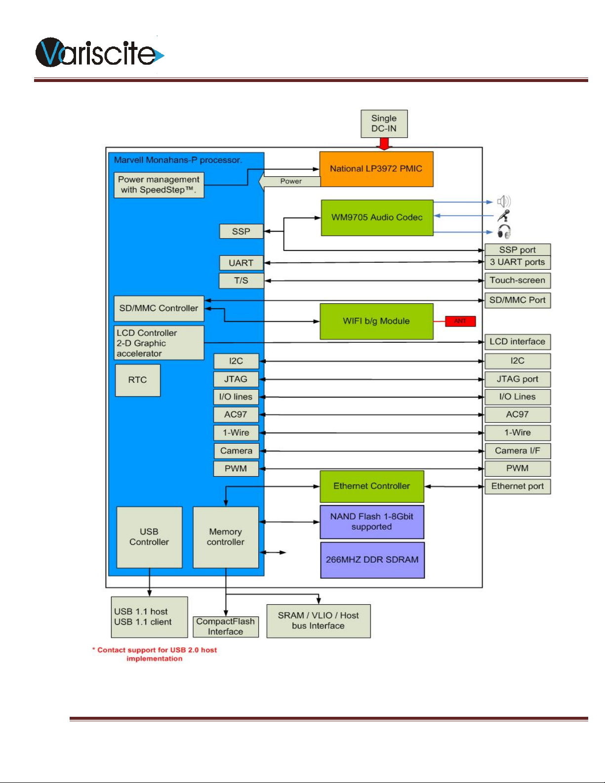
2.3.Block Diagram...............................................................................................................................................8
3.Components..........................................................................................................................................................9
3.1.MONAHANS-P CPU......................................................................................................................................9
3.1.1.Overview.................................................................................................................................................9
3.1.2.Monahans-P Block Diagram............................................................................................................10
3.1.3.Multimedia co-processor.................................................................................................................11
3.1.4.Power Management...........................................................................................................................11
3.2.Memory.........................................................................................................................................................12
3.2.1.266MHZ 32bit DDR SDRAM.............................................................................................................12
3.2.2.NAND flash...........................................................................................................................................12
3.3.Power Management IC, National LP3972.............................................................................................12
3.4.Wi2Wi WS2W0001 WIFI module.............................................................................................................12
3.5.Davicom® DM9000BEthernet controller..............................................................................................12
3.6.Connectors to base board.......................................................................................................................13
4.Interfaces..............................................................................................................................................................13
4.1.TouchScreen...............................................................................................................................................13
4.2.SSP Interface...............................................................................................................................................15
4.3.UART Ports..................................................................................................................................................16
4.4.SD/MMC Ports.............................................................................................................................................17
4.5.LCD Interface...............................................................................................................................................17
4.6.JTAG Port.....................................................................................................................................................19
4.7.AC 97 Interface..............................................................................................Error!Bookmarknotdefined.
4.8.1-Wire............................................................................................................................................................20