
L2 Repair Document TCLCommunication Ltd.
ONETOUCH 8085+KB8085 Level 2 Repair Document
All rights reserved. Transfer, copy, use or communication of this file is prohibited without authorization.
Content
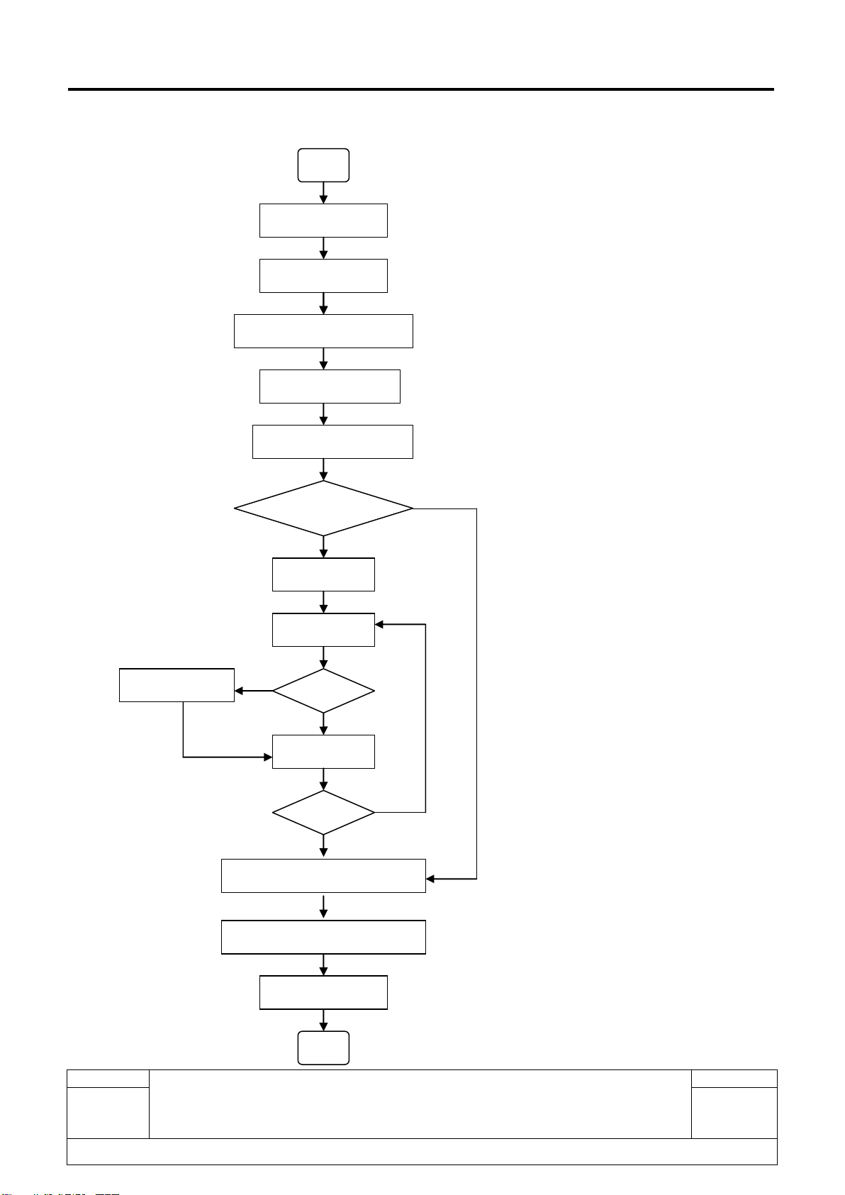
1Level 2 repair process ..............................................................................................4
2Warranty Check and Visual Inspection ...................................................................5
2.1 Warranty confirmation of L1.....................................................................................5
2.2 Visual mechanical check..........................................................................................7
2.3 Pretest........................................................................................................................8
3Battery......................................................................................................................13
3.1 Battery information.................................................................................................13
3.2 Battery test ..............................................................................................................15
3.3 Battery specification...............................................................................................17
3.4 Note of Battery ........................................................................................................18
4Software download .................................................................................................18
4.1. Equipments requested when download:............................................................18
4.2 BIOS install process.................................................................................................18
4.3 OS install process....................................................................................................20
4.4 Check BIOS and OS version....................................................................................24
5 Disassembly and assembly 8085...............................................................................27
5.1 ESD Safety................................................................................................................27
5.2 Disassembly tool......................................................................................................27
5.3 Disassembly process...............................................................................................28
5.4 Reassembly process................................................................................................35
5.5 Disassembly process evaluation............................................................................36
6Disassembly Complete...........................................................................................37
7Level 2 repair...........................................................................................................37
8PCBA exchange.......................................................................................................45
9Other component exchange...................................................................................45
10 Function test............................................................................................................46