LIMITED WARRANTY
If, within the period of three years from the date of purchase, the TC 1000 (the Product) is defective
or malfunctions in normal home use, Tamarack Technologies, Inc. will repair or replace the Product, at its discretion. Customer
is responsible for shipping charges.
CONDITIONS, EXCLUSIONS, AND LIMITATIONS
This Warranty is subject to the following conditions, exclusions and limitations:
THIS WARRANTY DOES NOT COVER PROB EMS RESU TING FROM INSTA ATION, OPERATION OR MAINTENANCE THAT HAS BEEN UN-
DERTAKEN OTHER THAN IN ACCORDANCE WITH THE INSTRUCTIONS. THIS WARRANTY DOES NOT COVER PROB EMS RESU TING FROM
DEFECTS IN OR CAUSED BY ASSOCIATED EQUIPMENT (FURNACES, SO ARIA, ETC.); FROM REPAIRS OR MODIFICATIONS ATTEMPTED
BY PERSONS OTHER THAN TAMARACK TECHNO OGIES, INC.; FROM ABUSE, ACCIDENTA OR SHIPPING DAMAGE OR ACTS OF GOD. THIS
WARRANTY DOES NOT APP Y TO THE PRODUCT USED OUTSIDE THE UNITED STATES, ITS TERRITORIA POSSESSIONS, AND CANADA.
EXCEPT AS SET FORTH ABOVE, NO EXPRESS OR IMP IED WARRANTY IS GIVEN OR AUTHORIZED BY TAMARACK TECHNO OGIES, INC.
AND A OTHER SUCH WARRANTIES ARE EXPRESS Y DISC AIMED. ANY WARRANTY OR MERCHANTABI ITY OF FITNESS FOR ANY PAR-
TICU AR PURPOSE SHA BE IMITED TO THE WARRANTY HEREUNDER. MOREOVER, ANY IABI ITY OF TAMARACK TECHNO OGIES,
INC. FOR THE PRODUCT SHA BE IMITED TO THE REP ACEMENT VA UE OF THE PRODUCT. IN NO EVENT SHA TAMARACK TECH-
NO OGIES, INC. BE IAB E FOR ANY INCIDENTA DAMAGES OR FOR ANY CONSEQUENTIA PROPERTY OR COMMERCIA DAMAGES, IR-
RESPECTIVE OF THE CAUSE THEREOF, OCCURRING EITHER DURING OR AFTER THE WARRANTY PERIOD, INC UDING WITHOUT
IMITATION ANY DAMAGES TO ANY PART OF A BUI DING OR ITS CONTENTS. NOTE: SOME STATES DO NOT A OW THE EXC USION OR
IMITATION OF INCIDENTA OR CONSEQUENTIA DAMAGES AND SOME STATES DO NOT A OW IMITATIONS ON HOW ONG AN IMP IED
WARRANTY ASTS, SO THE ABOVE IMITATIONS OR EXC USIONS MAY NOT APP Y TO YOU. THIS WARRANTY GIVES YOU SPECIFIC EGA
RIGHTS AND YOU MAY A SO HAVE OTHER RIGHTS THAT VARY FROM STATE TO STATE. PROOF OF PURCHASE REQUIRED.
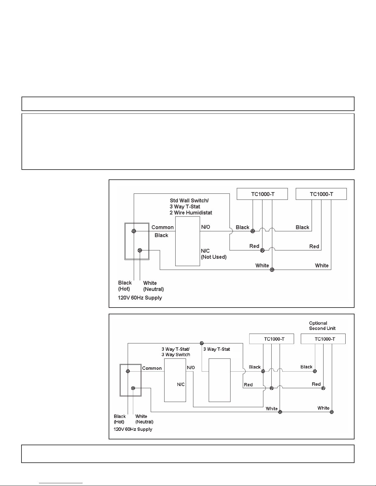
Troubleshooting
The most common installation error is caused by incorrect
wiring. Be sure that each of the 3 wires in the TC1000
are connected individually. There is a 30 second delay
after the control is activated and the damper opens
before the fan motors start.
Specifications
Power Requirements . . . . . . . . . . . . . . . . . . . . . . . . . . . . . . . . . . . . . .120 VAC, 60 HZ, 110 watts, 1.5 A
Airflow . . . . . . . . . . . . . . . . . . . . . . . . . . . . . . . . . . . . . . . . . . . . . . . . . . . . . . . . . . . . .800 CFM @ .1 high
Effective R value . . . . . . . . . . . . . . . . . . . . . . . . . . . . . . . . . . . . . . . . . . . . . . . . . . . . . . . . . . . . . . .R 10.0
Rough opening . . . . . . . . . . . . . . . . . . . . . . . . . . . . . . . . . . . . . . . . . . . . . . . . . . . . . . . . . . . .12.5”x 27”
Cover Height above flange . . . . . . . . . . . . . . . . . . . . . . . . . . . . . . . . . . . . . . . . . . . . . . . . . . . . . . . . . .5”
Weight TC1000-H . . . . . . . . . . . . . . . . . . . . . . . . . . . . . . . . . . . . . . . . . . . . . . . . . . . . . . . . . . . . . .19 lbs
Weight TC1000-T . . . . . . . . . . . . . . . . . . . . . . . . . . . . . . . . . . . . . . . . . . . . . . . . . . . . . . . . . .up to 35 lbs
Warranty . . . . . . . . . . . . . . . . . . . . . . . . . . . . . . . . . . . . . . . . . . . . . . . . . . . . . . . . . . . . . . . . . . . .3 Years
Care
All the motors in the TC are permanently sealed and do not
require oiling. To keep dirt, dust and debris from the fans we
recommend that you periodically remove the grille from
within the living space and dust the fan blades. Please
remember to make sure that the electrical circuit is
OFF before dusting the fan blades.
LIKE US ON
FACEBOOK
FOLLOW US
ON TWITTER
20 Patterson Brook Rd, Suite 7
West Wareham, MA 02576
774-678-4433 / 800-222-5932 / Fax 774-678-4436