GRUNDLEGENDE SICHERHEITSANFORDERUNGEN
Die Pumpe erfüllt die grundlegenden Gesundheits- und Sicherheitsanforderungen der EU. Gefährliche Situaonen lassen sich
jedoch nicht ausschließen.
Die Pumpen dürfen nur in gutem Betriebszustand und in Einklang mit dieser Bedienungsanleitung verwendet und betrieben
werden. Alle Fehler, welche die Sicherheit beeinträchgen könnten, müssen sofort behoben werden.
• Um Sicherheit zu gewährleisten, müssen alle Personen, die in Kontakt mit dem Produkt kommen, den Inhalt dieser Bedienung-
sanleitung kennen. Nur so können die auretenden Risiken auf ein Minimum reduziert werden.
• Das Produkt darf zu keinem anderen Zweck als dem durch den Hersteller spezizierten verwendet werden. Ansonsten können
unvorhersehbare Risiken aureten.
• Die lokalen Arbeits- und Sicherheitsvorschrien und -gesetze müssen jederzeit befolgt werden. Dies gilt auch für Umweltrege-
lungen.
• Wenn Fehler oder Gefahren entdeckt werden, muss das Personal die Bedienperson oder ihren Vertreter unverzüglich in Kennt-
nis setzen.
• Während des normalen Betriebs des Produkts dürfen die Sicherheitsvorrichtungen nie enernt oder umgangen werden.
• Wenn bei Wartungs- oder Reparaturarbeiten Sicherheitsvorrichtungen enernt oder demonert werden müssen, müssen sie
sofort bei Fergstellung der Wartungs- oder Reparaturarbeiten wieder eingebaut und getestet werden.
• Arbeiten an der technischen Ausstaung (z. B. Elektrik) dürfen nur durch qualizierte Fachkräe vorgenommen werden.
• Bei der Arbeit mit Elektromotoren ist besondere Vorsicht geboten. Sie werden während des Betriebs heiß. Den Motor ab-
kühlen lassen, bevor Sie mit den Reparaturarbeiten beginnen. Wenn das nicht möglich ist, ergreifen Sie geeignete Vorsichts-
maßnahmen, z. B. Schutzhandschuhe tragen.
• Personen, die sich in Schulung oder Einarbeitung benden, dürfen an der Pumpe nur unter der andauernden Überwachung
einer erfahrenen Person arbeiten.
• Alle Sicherheitsanweisungen und Warnungen auf dem Produkt müssen jederzeit in deutlich lesbarem Zustand gehalten
werden.
• Heiße Teile dürfen nicht mit explosiven oder leicht entzündbaren Chemikalien in Kontakt kommen.
Sicherheitsvorrichtungen und -vorschrien
Dieser Abschi beschreibt alle Sicherheitsvorrichtungen des Produkts:
Alle Sicherheitsvorrichtungen müssen jederzeit in gutem Betriebszustand gehalten werden.
Schutzvorrichtungen dürfen nur durch geeignete autorisierte Personen enernt oder deakviert werden und nur, wenn dies abso-
lut notwendig für die Ausführung spezischer Arbeiten ist. Die Schutzvorrichtungen müssen sofort danach reakviert und geprü
werden.
Allgemeine Geschäsbedingungen der beschränkten Garane
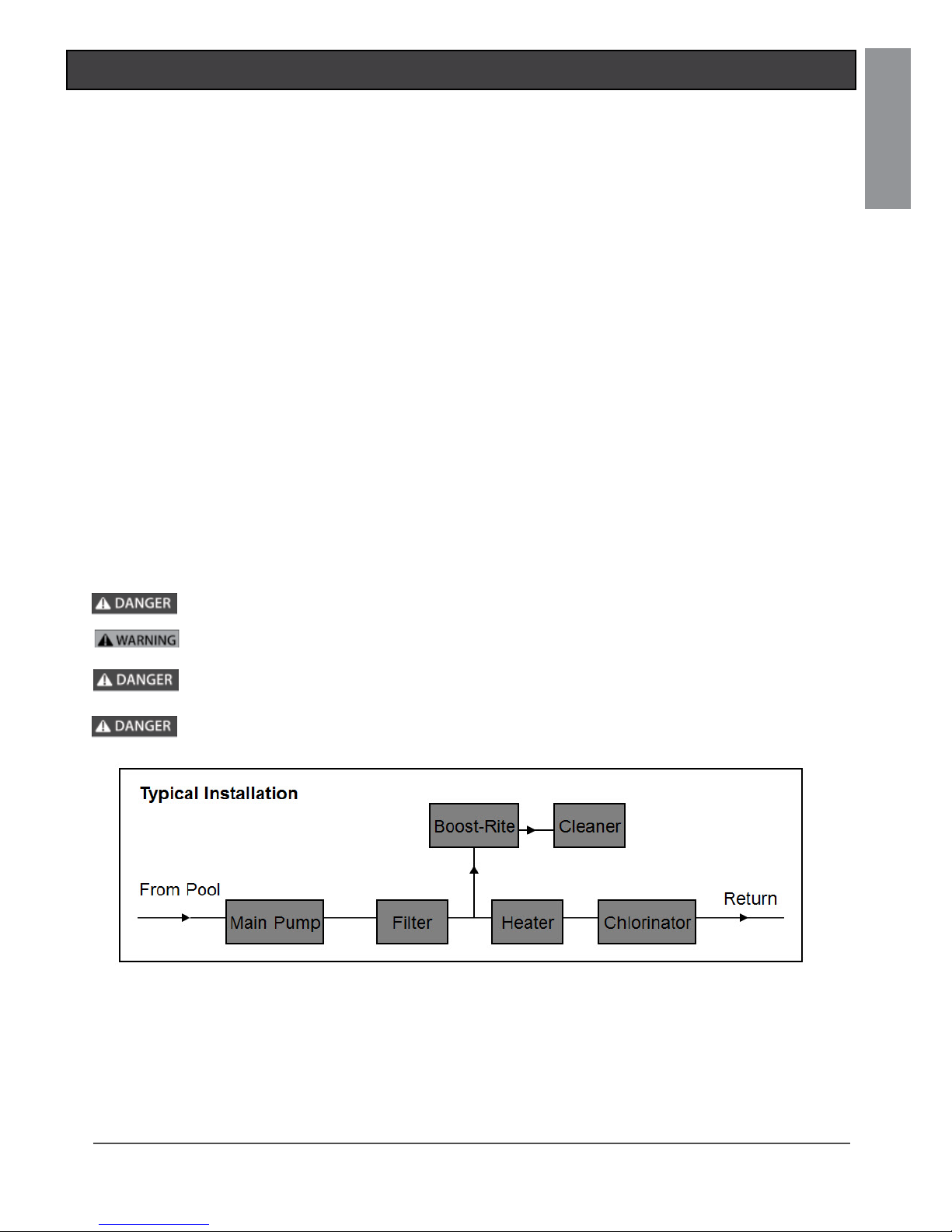
Bevor Sie Ihren Boost-Rite® EVO installieren, lesen Sie bie alle Warnhinweise, Sicherheitsanweisungen und Garaneinformaonen
in diesem Handbuch aufmerksam durch. Wenn diese Anweisungen nicht befolgt werden oder der Poolsauger nicht ordnungsgemäß
installiert wird, kann das zu einer Beschädigung der Pool-Oberäche oder der Vinylverkleidung führen. Pentair Aquac Systems
lehnt jede Haung für Reparaturen oder Ersatz solcher Strukturen oder Bauteile im Pool des Kunden ab.
Beschränkte Garane: 2 Jahre
Weiterführende Informaonen: www.pentairpooleurope.com
Haungsausschluss - Informaonen zu Ihrem Pool und Ihrem Zubehör
Es gibt viele Faktoren, die einen Einuss auf die Nutzungsdauer Ihres Pools haben.
Bie beachten Sie, dass im Laufe der Zeit bei jeder Pool-Oberäche Verschleißerscheinungen, Verfärbungen und Sprödigkeiten
aureten können, die durch Alter, unausgeglichene Pool-Chemikalien falsche Installaon und andere Faktoren bzw. eine Kombinaon
davon bedingt sind.
Dasselbe gilt auch für in den Boden eingelassene Swimming-Pools mit Vinylverkleidung, da die Vinylverkleidungen auch der Umwelt
und Faktoren wie Poolwasserchemie, Sonnenlicht und Pool-Umgebung ausgesetzt sind. Daher kann es vorkommen, dass das
Vinyl mit der Zeit ein wenig spröde und schwach wird. Darüber hinaus sind Pools mit Vinylverkleidung von der Verarbeitungsgüte,
Zusammensetzung und Installaon der Verkleidung sowie der Ausführung und Bauqualität der Stützwände und des Poolbodens
betroen. Diese Faktoren können alle zu Fehlern bei der Verkleidung führen. Der Hersteller lehnt jede Haung für Reparaturen
oder Ersatz solcher Strukturen oder Bauteile im Pool des Kunden ab.
Der Schwimmbadeigentümer muss sämtliche Verantwortung für den Zustand und die Wartung der Oberäche, des Wassers und
des Decks des Pools übernehmen.
Noeren Sie sich bie vor der Installaon der Boost-Rite EVO die Seriennummer. Wenn Sie Kontakt mit dem Technischen
Support aufnehmen, müssen Sie diese Nummer angeben.
SERIENNUMMER __________________________________
Deutsch