4
English
Installation
Application
The internal bus video station
BVI 750-... is a combination of In-
Home bus audio and monochrome
video unit including bus video
receiver as a surface wall-mounted
device with a 4” diagonal screen.
Classical installation can be per-
formed using a side circuit, or by
looping.
Important notes:
!
•Electrical appliances may only be
mounted and installed by suitably
qualified electricians.
•The device may only be opened
when disconnected from the power
supply.
•In order to prevent injury, the
device must be fastened reliably in
accordance with the installation
instructions on the wall.
•The BVI 750-... cannot be used in
conjunction with Multi, 1+n or 6+n
technology-based systems.
•The forward and return feed
cables must be separately routed.
• If an electrically adjustable camera
is used, the BVI 750-... and BTS/
BTC 750-... with MOM/MOC 711-...
should not be mixed in one and the
same system.
•The camera cannot be controlled
from the BVI 750-... .
• It is not possible to retrofit a video
memory module.
•A maximum of 8 BVI 750-... units
can be connected in parallel.
•Where units are connected in
parallel, the first BVI 750-... receives
its power supply from the bus. For
all other units, a separate
VNG 602-... must be used for each
group of 3 BVI units.
•The cable length (forward and
return cable) between the storey call
button "ERT" and "BVI" may not
exceed 50 m.
1 Device description
aDoor release button, ON time fixed
at 3 secs.
bLight button
cCall silencing button with LED
• Lights for a silenced call and
flashes to signal an incoming call
dImage activation button, ON time
fixed at appr. 45 secs.
• With receiver lifted, a speech
connection to the relevant door
remains for a maximum of 10 mins.
eCall volume potentiometer
f Brightness / contrast controller
gScreen
hTelephone receiver
Mounting
2Open the housing by exerting a
light pressure on the concealed
spring tabs with a size “1”
screwdriver through the release
holes on the right-hand side.
3Hinge open the cover panel to the
left, detach the ribbon cable with
the non-reversible plug “S1” from
the main circuit board and remove
the cover panel.
4 Feed the connecting cables into
the base of the housing and fasten
the base using 4 screws.
5Connect to BVI 750-... in
accordance with the circuit diagram
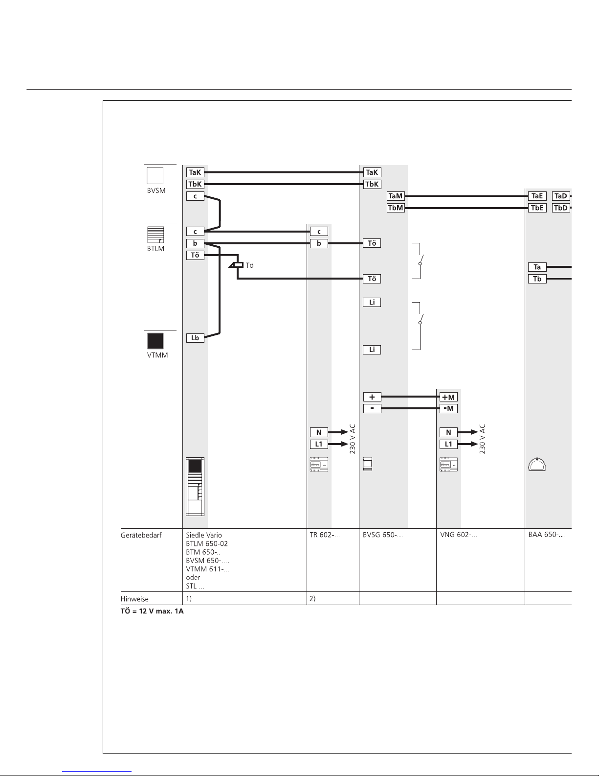
Circuit diagram note:
!
1) For details of the internal wiring
of the door loudspeaker, refer to
product information BVSM 650-...!
2) With the TR 602-... pay attention
to the total simultaneously
admissible load.
7) An additional VNG 602-... is only
required if devices are switched in
parallel. One VNG 602-... is required
for each started group of 3
BVI 750 -... units.
8) If the installation is looped
through from BVI to BVI, at the last
BVI 750-... the combination of
resistor and capacitor must not be
removed at terminals TaM, TbM.
9) The power supply to a BVI 750-...
is provided by the VNG 602-... from
the In-Home bus.
6(not illustrated)
Close the internal station.
Plug the ribbon cable of the housing
cover into the main circuit board
(S1), attach the cover on the left
hand side, hinge down on the right
and clip into place.
7(not illustrated)
Call volume regulation
Using a size “1” screwdriver, it is
possible to set the required call
volume at the potentiometer on the
underneath of the housing.
8 (not illustrated)
Brightness/contrast controllers
These are located on the underneath
of the device at the left.
Terminal assignment
TaM, TbM = User bus cores (core
pair 1)
TaM, TbM = User bus cores (core
pair 2)
+M = Supply to the video unit
-M = Supply to the video unit
ERT 1 = Storey call button
ERT 2 = Storey call button
Performance features‚
•Call, speech, door release between
the door and internal station
•Light button
•2 freely programmable buttons
•Call automatically actuates image
•Image connection possible at the
BVI
•LED for status display of call
silencing, incoming call and call tone
definition
•Volume controller accessible from
outside
•Brightness and contrast control
accessible at any time
•10 different call signals freely
selectable
Specifications
•Power supply as standard from the
in-home bus
•4” screen diagonal
•Ambient temperature 5 - 40 °C
•Protection system IP 20
•Dimensions 216 x 255 x 60 mm
When switched in parallel,
external supply required‚
•20-30 V DC, max. 350 mA